发布时间:2021-12-04 文章来源: 生态环境部网站
原文链接:http://www.gov.cn/zhengce/zhengceku/2021-12/04/content_5655844.htm
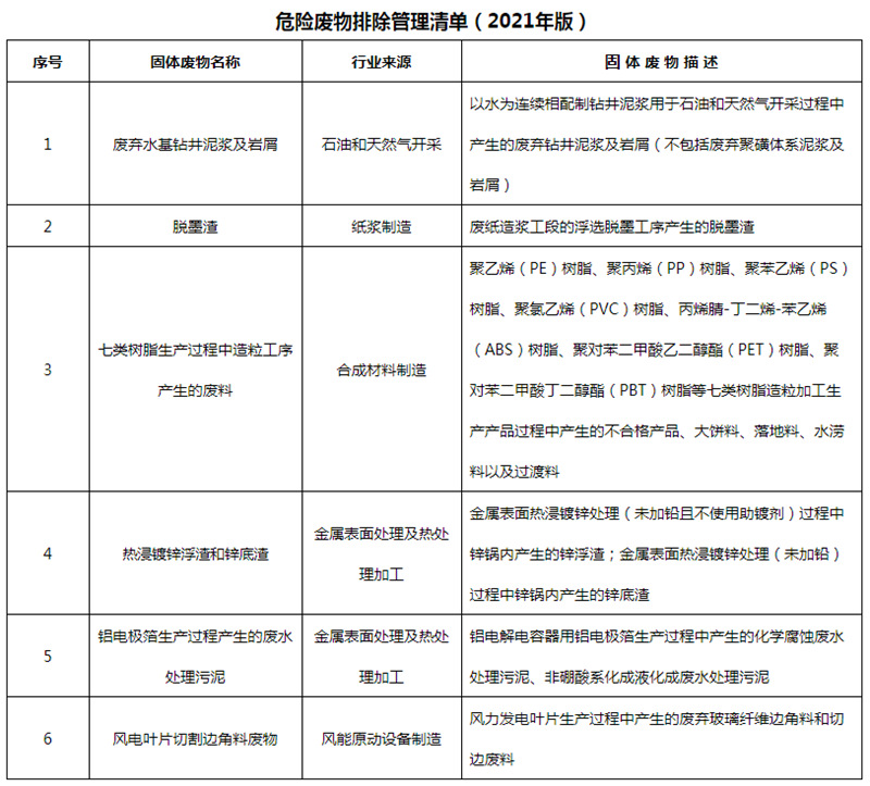
关于发布《危险废物排除管理清单(2021年版)》的公告
公告 2021年 第66号
为贯彻落实《中华人民共和国固体废物污染环境防治法》,按照《强化危险废物监管和利用处置能力改革实施方案》(国办函〔2021〕47号)有关要求,完善危险废物鉴别制度,推进分级分类管理,我部制定了《危险废物排除管理清单(2021年版)》(见附件),现予公布。
符合本清单要求的固体废物不属于危险废物。本清单根据实际情况实行动态调整。
附件:危险废物排除管理清单(2021年版)
生态环境部
2021年12月2日
附件
.jpg)
危险废物排除管理清单(2021年版)
注:
1.“固体废物名称”是指固体废物的通用名称。
2.“行业来源”是指固体废物的产生行业。
3.“固体废物描述”是指固体废物的产生工艺和环节等具体描述。


