绿色产品认证实施规则
( 涂 料 )
CNCA-CGP-02:2021
1 适用范围
本规则适用于各类涂料的绿色产品认证,包括水性涂料、粉末涂料、辐射固化涂料、高固体分涂料、无溶剂涂料等涂料产品,不包括各类防水涂料。
由于法律法规或相关产品标准、技术、产业政策等因素发生变化所引起的适用范围调整,应以认监委发布的公告为准。
2 认证模式
认证模式为:初始检查+产品抽样检验+获证后监督。
3 认证流程及认证时限
3.1 认证流程
认证的基本流程包括:
1)认证申请
2)初始检查
3)产品抽样检验
4)认证结果评价与批准
5)获证后监督
- 注:初始检查包括资料技术评审和现场检查。
3.2 认证时限
自正式受理认证委托之日起至颁发认证证书之日止,一般不超过 90 天,包括初始检查、认证结果评价与批准以及证书制作时间。
因委托人未及时提交资料、不能按计划接受现场检查、未按规定时间递交不符合整改、未能及时寄送检验样品、未及时缴纳费用,以及特殊的样品检验周期等原因导致认证时间的延长时,不计算在内。
4 认证申请
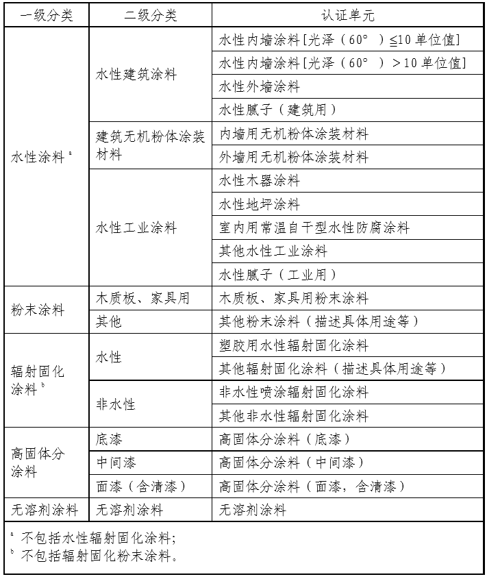
4.1 认证单元划分
涂料产品的认证单元划分见表1,同一生产企业、同种产品,但生产场地不同时,应作为不同的认证单元。

表 1 涂料认证单元划分
4.2 认证依据标准
认证依据标准为GB/T 35602-2017《绿色产品评价涂料》。
4.3 申请文件
认证委托人向认证机构提交认证申请,同时随附以下文件并对其真实性负责:
1)书面申请书;
2)认证委托人、制造商和生产厂的营业执照;
3)认证委托人、制造商和生产厂的委托关系证明(如授权委托书等。当委托方为经销商、进口商时,还应提交经销商与制造商、进口商与制造商签订的合同证明);
4)OEM/ODM的知识产权关系(适用时);
5)产品工艺流程图;
6)生产厂组织机构图;
7)生产许可证(适用时);
8)生产厂采用国家鼓励的先进技术工艺,不使用国家或有关部门发布的淘汰或禁止的技术、工艺、装备及材料,不超范围选用限制使用的材料的声明;
9)生产厂按GB/T 19001、GB/T 24001、GB/T 45001 分别建立并运行质量管理体系、环境管理体系和职业健康安全管理体系的有效证明文件;
10)生产厂关于危险废物贮存符合 GB 18597 相关规定的声明、危险废物处置协议、危险废物处置方的经营许可证明(适用时);
11)产品符合产品明示标准要求且有效的型式检验报告(由具备CMA资质的检测机构出具);
- 注:若相关标准中有等级区分,应达到最高等级要求。
12)产品中有害物质符合特定领域健康和环保标准要求的有效的检验报告(适用时,由具备CMA资质的检测机构出具);
13)按认证单元提交关键原材料备案清单(见附件1)。
4.4 受 理
认证机构收到申请文件后,依据相关评审要求对申请文件进行符合性审核,如申请文件不符合要求,应通知认证委托人补充完善。文件齐全后,在3个工作日内发出受理或不予受理通知。受理时,认证机构与认证委托人签订认证协议。
5 初始检查
5.1 检查准备
5.1.1 检查计划与检查组组成
认证机构应为其现场检查制定计划,该计划应基于绿色产品评价标准的相关要求,并与检查的目的和范围相适应。
认证机构应选派有资质的人员组成检查组。在确定检查组的规模和组成时,应基于生产工厂管理体系运行情况、认证产品的范围、涉及的技术特点、数据和信息系统的复杂程度及检查员具有的专业背景和实践经验等因素确定。
检查组进入现场检查前,应完成对认证委托人按附件2提交的自评估表及相应证实性资料的技术评审。
5.1.2 资料技术评审
5.1.2.1 评审目的
通过对认证委托人提交申请文件、自评估表及证实性资料的技术评审,了解和掌握申请认证产品和企业对于GB/T35602-2017的符合性程度,以及企业工厂保证能力相关管理文件符合本实施规则的程度,确定是否能够进入现场检查,并进一步识别出后续工厂现场检查的思路和重点。
5.1.2.2 评审人日数
一个认证单元的资料技术评审人日数为2人日,随认证单元的增加,视产品复杂程度,可酌情增加人日,最多不超过3人日。
5.1.2.3 评审内容
评审内容包括认证委托人提交的申请文件、自评估表及证实性资料,重点从以下三个方面进行技术评审:
1)组织机构的合法性复核
包括认证委托人、制造商和生产厂等相关机构资质的存在性和合法性,及OEM/ODM的知识产权关系(适用时)等。
2)文件资料的完整性、适应性、有效性审查
文件内容应能完整覆盖本附件2规定的相应要求,避免缺项情况发生。
文件内容应适宜支撑对申请企业及产品符合GB/T35602-2017及本规则要求的审查。文件内容所代表的相关合格评定结果的状态应为有效,如认证证书应在有效期内。
3)工厂保证能力的符合性判断。
5.1.2.4 评审时限
认证机构受理认证申请后,原则上应在15个工作日内完成资料技术评审。认证委托人准备自评估表及相应证实性资料的时间不计算在内。
5.1.2.5 评审结论
资料技术评审结论可包括以下几个方面:
1)符合要求,可进行现场检查;
2)基本符合要求,但需对部分内容进行补充完善,可在现场检查时提交整改证据;
3)不符合要求,无法进行现场检查。
5.2 现场检查
5.2.1 基本原则
1)原则上,现场检查应在资料技术评审符合要求或基本符合要求(可在检查现场直接提交整改证据)后30个工作日内完成。现场检查的内容包括:
a)绿色产品认证工厂保证能力检查;
b)产品一致性检查;
c)绿色评价要求符合性验证。
2)现场检查应覆盖申请认证的所有产品和生产场所。对于与绿色产品认证相关,但处于生产企业实际生产场所以外的其他场所和部门,可视情况选择适当的检查方案,包括采信企业的自我声明或其他合格评定结果。
3)现场检查时,工厂应正常生产申请认证范围内的一种或一种以上产品。
5.2.2 工厂保证能力检查
工厂保证能力检查应覆盖所有认证单元涉及的生产场所,并按附件3《绿色产品认证工厂保证能力检查要求》进行。
5.2.3 产品一致性检查
认证机构在经企业确认合格的产品中,随机抽取认证产品进行包括但不限于下述内容的一致性检查:述内容的一致性检查:
1)认证产品与申请文件或证书的一致性;
2)认证产品本体或包装上明示的产品名称、型号、生产厂及相关标识与申请书或证书的一致性;
3)认证产品名称/型号与备案施工配比的一致性;
4)认证产品的关键原材料与备案产品关键原材料的一致性。
初始工厂检查时,应对全部认证单元的产品进行一致性检查。
5.2.4 绿色评价要求符合性验证
按照GB/T 35602-2017 验证申请认证企业及产品在基本要求、资源属性指标、能源属性指标、部分环境属性指标,以及部分品质属性指标方面的符合性情况。认证机构应在生产现场对其实际内控运行情况,包括涉及的文件、记录、实物、人员、设备、环境、法律法规、管理制度、保障措施等进行核查,确认与提交申请文件的一致性。如对于污染物排放,应重点核查生产现场的污染物排放状况、处置设备及相关文件记录等,以验证所提交大气污染物排放监测报告的真实可靠性。
5.2.5 检查人日
原则上,一个认证单元的现场检查基础人日数见表2。每增加1个认证单元,在表1的基础上相应增加1个人日。不同的生产场所应分别计算人日数。

表 2 一个认证单元的现场检查基础人日数
当生产企业已通过有效的质量管理体系、环境管理体系或职业健康安全管理体系认证时,每通过一项管理体系认证,应在上述要求的基础上减少2个人日。
5.2.6 检查结论
现场检查结论可分为以下三种情况:
1)现场检查通过
绿色评价要求符合性验证、工厂保证能力检查和产品一致性检查均通过,且现场检查未发现不符合项。
2)验证纠正措施合格后通过
绿色评价要求符合性验证、工厂保证能力检查和产品一致性检查发现存在一般不符合项,可允许限期整改,报检查组书面资料验证或现场验证其措施有效的,现场检查通过。
3)现场检查不通过
绿色评价要求符合性验证未通过、或产品一致性检查和工厂保证能力检查发现存在系统性的严重缺陷等问题,应判定现场检查不通过或终止检查。
6 产品抽样检验
产品抽样检验可在现场检查前完成,也可与现场检查同时进行。
6.1 抽样检验项目、要求及方法
见附件4。
6.2 抽样检验方案
认证机构受理认证委托并确定检验方案后,可进行产品抽样检验。抽样检验方案见附件4。
6.3 抽样检验实施
抽样检验应由认证机构确定、且具备CMA资质(需覆盖附件4所涉检测依据)的实验室完成。实验室对样品进行检验,应确保检验结论真实、准确,对检验全过程做出完整记录并归档留存,以保证检验过程和结果的记录具有可追溯性。
6.4 利用其他检验结果
如果认证委托人能就认证单元的产品提供同时满足以下规定的检验报告,认证机构可以此检验报告作为该产品抽样检验的结果。
1)具备CMA资质的实验室出具的抽样检验报告;
2)报告中检验项目、技术要求、抽样方法、检验方法等符合GB/T35602-2017及本规则的规定;
3)原则上,检验报告的签发日期为现场检查日前12个月内。
7 认证结果评价与批准
认证机构对产品抽样检验、初始检查结论进行综合评价。评价通过后,认证机构原则上应在5个工作日内向认证委托人颁发绿色产品认证证书,每一个认证单元颁发一张证书。
8 获证后的监督
8.1 监督时间
原则上企业获证6个月后即可安排监督,每次监督时间间隔不超过1年。若发生下述情况之一,可增加监督频次,且监督时机可为预先不通知:
1)获证产品出现严重质量问题或用户提出投诉,并经查实为委托人、生产厂、制造商责任的;
2)认证机构有足够理由对获证产品与认证依据标准的符合性提出质疑的;
3)有足够信息表明制造商、生产厂因变更组织机构、生产工艺、质量管理体系等,从而可能影响产品符合性或一致性的。
8.2 监督内容
每次监督应覆盖所有生产企业(场所),并覆盖全部有效证书,监督的内容应包括:
1)工厂保证能力监督检查;
2)产品一致性监督检查;
3)绿色评价要求持续符合性验证;
4)监督检验;
5)上一次认证不符合项整改措施有效性验证、认证证书和标识使用情况、法律法规及其他要求的执行情况等。
8.2.1 工厂保证能力监督检查
工厂保证能力监督检查应覆盖所有认证单元涉及的生产场所。每次必查条款为附件 3 的3、5、6、10、11 条,对其余条款可适当检查,一个认证周期内覆盖所有条款。
8.2.2 产品一致性监督检查
产品一致性监督检查应至少覆盖每一单元的认证产品,其余按5.2.3 的规定进行。
8.2.3 绿色评价要求持续符合性评价
绿色评价要求持续符合性验证按5.2.4的规定进行。企业应对所有认证单元的产品进行自评,并确保符合要求。认证机构原则上可抽取有代表性的认证单元进行,一个认证周期内应覆盖所有认证单元。
8.2.4 产品监督检验
按获证单元进行认证产品的监督检验,原则上抽取有代表性的认证单元,一个认证周期内覆盖所有认证单元所有代表性认证产品。监督检验的其他要求参见本文件6的规定。当按照6.4利用其他检验结果时,上一次认证所涉及的产品抽样检验报告不能作为当次监督检验可采信的结果。
8.3 监督检查人日
原则上,监督检查人日数应不少于初次现场检查人日数的50%。管理体系运行情况有变化时,需重新核定。
8.4 监督检查结论
监督检查结论可分为以下三种情况:
1)监督检查通过
绿色评价要求持续符合性验证、工厂保证能力监督检查、产品一致性监督检查、产品监督检验均通过,且工厂保证能力监督检查未发现不符合项。
2)验证纠正措施合格后通过
产品监督检验通过,绿色评价要求持续符合性验证、工厂保证能力和产品一致性监督检查发现存在一般不符合项,可允许限期整改,报检查组书面资料验证或现场验证其措施有效的,监督检查通过。
3)监督检查不通过
绿色评价要求持续符合性验证未通过、或产品监督检验未通过、或工厂保证能力监督检查、产品一致性监督检查发现存在系统性的严重缺陷等问题,应判定监督检查不通过或终止检查。
8.5 监督检查结果评价
认证机构对监督检查结论等信息进行综合评价。评价通过的,可继续保持绿色产品认证证书、使用绿色产品认证标识。评价不通过的,认证机构按照10.5的规定依据相应情形做出注销/暂停/撤销认证证书的处理,并予公布。
9 扩大或缩小申请
在认证证书有效期范围内,认证委托人需扩大认证范围的,扩大单元部分应按初次认证程序进行,扩大的人日数一个单元不得低于1个人日。
在认证单元内扩展认证产品时,认证委托人提供的材料应符合认证要求,并在在下次监督检查是给予验证。
对于需在年度监督时减少认证单元的,应酌情减少现场检查人日数。
10 认证证书
10.1 证书的保持
认证证书的有效期为5年,证书的有效性通过定期监督来保持。
认证证书有效期届满,需延续使用的,认证委托人应在认证证书有效期届满前90天内提出延续申请。证书有效期内最后一次获证后监督结果合格的,认证机构应在接到延续申请后直接换发新证书。
10.2 证书覆盖内容
认证证书应包括以下基本内容:
1)认证委托人/制造商/生产厂的名称、地址;
2)认证单元名称,及产品名称、系列、规格型号等;
3)认证依据;
4)认证模式;
5)发证日期和有效期;
6)认证机构名称;
7)证书编号;
8)其他依法需要标注的内容。
10.3 证书的变更
认证委托人在工厂因变更组织机构、生产地址、生产条件、生产工艺、生产装备、生产一致性控制计划、产品名称/型号等,从而可能影响证书内容发生变化时;已获证产品发生技术变更可能影响与相关标准的符合性时;或产品标准更新可能影响检测结论时,认证委托人应向认证机构提交书面变更申请。由认证机构评价变更内容与原认证范围的一致性程度,并根据差异进行补充评审、检验或检查。
对符合要求的,认证机构应批准变更,换发新证书。新证书的编号、批准有效日期保持不变,并注明换证日期。
10.4 证书的扩大与缩小
认证委托人需扩展证书覆盖认证产品的范围时,应按第9章的规定进行。对符合要求的,认证机构根据认证证书持有者的要求单独颁发认证证书或换发认证证书。
当企业提出不再保留某个已认证产品的认证资格时属缩小认证范围,原则上企业应提出书面申请,经确认后注销该企业相应的认证产品。企业退还认证证书,同时停止在该产品上使用认证标识。
10.5 证书的暂停、恢复、注销和撤销
证书的使用应符合认证机构有关证书管理规定的要求。当认证委托人违反认证有关规定、认证产品达不到认证要求或者无法继续生产时,认证机构按有关规定对认证证书做出相应的暂停、撤销和注销的处理,并将处理结果进行公告。认证委托人可以向认证机构申请暂停、注销其持有的认证证书。
证书暂停期间,认证委托人如果需要恢复认证证书,应在规定的暂停期限内向认证机构提出恢复申请,认证机构按有关规定进行恢复处理。否则,认证机构将撤销或注销被暂停的认证证书。
11 认证标识的使用
通过认证并取得认证证书的企业可在获准认证的产品本体、铭牌、包装、随附文件(如说明书、合格证等)、操作系统、电子销售平台等位置使用或展示绿色产品标识,样式见图1。获证企业在使用标识时,应符合《市场监管总局发布关于绿色产品标识使用管理办法》(市场监管总局公告2019年第20号)的要求及发证机构对标识的管理要求。

图1绿色产品标识样式
12 收 费
认证机构按照国家规定制定收费标准,并公开收费标准清单。
13 其 他
13.1 其他合格评定结果的采信
绿色产品认证鼓励采信其他合格评定结果。采信的内容、方式、流程等应符合认证机构的相关要求。
13.2 其他认证要求
本规则未尽事宜,应符合认证机构的相关规定。
附 件:
- 附 件 1 关键原材料备案清单
- 附 件 2 绿色产品自评价表
- 附 件 3 绿色产品认证工厂保证能力检查要求
- 附 件 4 抽样检验方案
(附件请下载原版文件查看)


