发布时间:2021-11-19 文章来源:文物局网站
原文链接:http://www.gov.cn/zhengce/zhengceku/2021-11/19/content_5651816.htm
国家文物局关于印发《大遗址保护利用“十四五”专项规划》的通知
文物保发〔2021〕29号
各省、自治区、直辖市文物局(文化和旅游厅/局),新疆生产建设兵团文化和旅游局:
为贯彻落实中共中央办公厅、国务院办公厅《关于加强文物保护利用改革的若干意见》,进一步加强指导和引导,全面提升大遗址保护管理和利用水平,根据《中华人民共和国国民经济和社会发展第十四个五年规划和2035年远景目标纲要》和《“十四五”文物保护和科技创新规划》,我局组织制定了《大遗址保护利用“十四五”专项规划》。现予印发,请结合本地实际贯彻执行。
特此通知。
附件:大遗址保护利用“十四五”专项规划
国家文物局
2021年10月12日
大遗址保护利用“十四五”专项规划
为明确新时代大遗址保护利用工作定位,做好“十四五”时期大遗址保护利用工作,根据《关于加强文物保护利用改革的若干意见》、《“十四五”文物保护和科技创新规划》,制定本规划。
一、发展形势
大遗址是实证中国百万年人类史、一万年文化史、五千多年文明史的核心文物资源。做好大遗址保护利用工作,让陈列在广阔大地上的遗产“活起来”,有利于突出中华文明的历史文化价值,有利于体现中华民族的精神追求,有利于向世人展示全面真实的古代中国和现代中国。
“十三五”时期,我国初步形成了符合中国国情、具有中国特色的大遗址保护管理模式。大遗址考古研究、保护管理、开放服务、队伍建设、制度创新等方面取得显著成果。36家国家考古遗址公园对外开放,省级考古遗址公园建设多点启动,考古工作基地(站)、遗址博物馆等约束性指标全面完成。良渚遗址成功列入世界遗产名录,长城、大运河国家文化公园建设高标准起步、高质量推进。大遗址保护理念得到社会普遍认可,大遗址保护利用工作在传承中华优秀传统文化、推进社会主义文化强国建设中发挥了重要作用。
但是,我国大遗址保护利用仍然存在深层次问题。考古研究投入不平衡,整体基础依然薄弱;保护利用理论研究和科技引领不够,科研成果转化滞后;大遗址空间用途管制措施尚不完善,体制机制创新动力不足,人才队伍建设亟待加强;保护与展示利用模式相对单一,国家考古遗址公园“一园一策”尚未全面落实,大遗址“活起来”的办法不多、活力不够,大遗址保护利用与城乡发展建设之间的矛盾仍然突出。
“十四五”时期是我国全面建成小康社会、实现第一个百年奋斗目标之后,乘势而上开启全面建设社会主义现代化国家新征程、向第二个百年奋斗目标进军的第一个五年,我国将进入新发展阶段。面对新形势、新挑战、新机遇,大遗址保护利用工作需要不断改革创新,更好统筹保护与利用、保护与发展的时代需求。
二、总体要求
(一) 指导思想
以习近平新时代中国特色社会主义思想为指导,紧紧围绕社会主义文化强国建设,以满足人民日益增长的美好生活需要为目标,以高质量发展为主题,以改革创新为动力,持续开展大遗址考古研究,努力提升大遗址保护利用综合能力和整体水平,充分发挥大遗址在传承中华优秀传统文化中的重要作用,为实现中华民族伟大复兴的中国梦做出积极贡献。
(二) 基本原则
——坚持国家属性。强化大遗址的核心文物资源地位,突出中央主导、央地互动、部门协调,压实政府责任,依托大遗址构建中华文明标识体系,铸牢中华民族共同体意识,培育和践行社会主义核心价值观。
——坚持考古支撑。发挥考古研究在大遗址保护利用中的基础作用,将考古研究贯穿于大遗址保护利用全过程,不断廓清大遗址价值内涵,明确保护重点,丰富展示内容,拓展传播渠道,全面阐释中华文明起源和发展的历史脉络、灿烂成就以及对人类文明进步的突出贡献。
——坚持保护第一。推动“先考古、后出让”政策落地,严守文物安全底线。引导预防性保护与抢救性保护并重,促进考古、保护与展示措施有效衔接,系统保护各个历史时期的大遗址及其周边环境、相关非物质文化遗产,实现文物本体科学保护和可持续展示利用。
——坚持合理利用。以“价值利用”为导向,兼顾“相容使用”,发挥大遗址的社会教育功能和使用价值,充分运用创意、科技手段多维度、多方式展现大遗址价值内涵,让大遗址活起来、传下去。
——坚持创新驱动。推动大遗址保护利用理论创新、技术创新、方法创新,不断健全中国特色大遗址保护利用理论制度体系。充分发挥科技创新的支撑作用,提高科技成果转移转化成效,丰富保护利用传播技术手段,促进中华优秀传统文化创造性转化、创新性发展。
——坚持融合发展。正确处理大遗址保护利用与城乡发展、生态保护、文化建设的关系,坚持以人民为中心,促进分类管理、多方参与、社会共享,探索文物领域深层次改革,兼顾当前利益与长远利益、局部利益与全局利益,推动大遗址融入现代生活。
(三) 总体目标
到2025年,大遗址保护利用总体格局基本成型。文物本体和周边环境总体安全,大遗址考古研究、保护管理、展示利用、教育休闲、传承创新、传播交流等方面取得重要成果,形成一批可复制、可推广的示范案例,中国特色大遗址保护利用理论制度体系更加健全,在增强国家文化软实力、传承中华优秀传统文化、促进经济社会高质量发展、构建人类命运共同体中的重要作用更加彰显。
三、主要任务
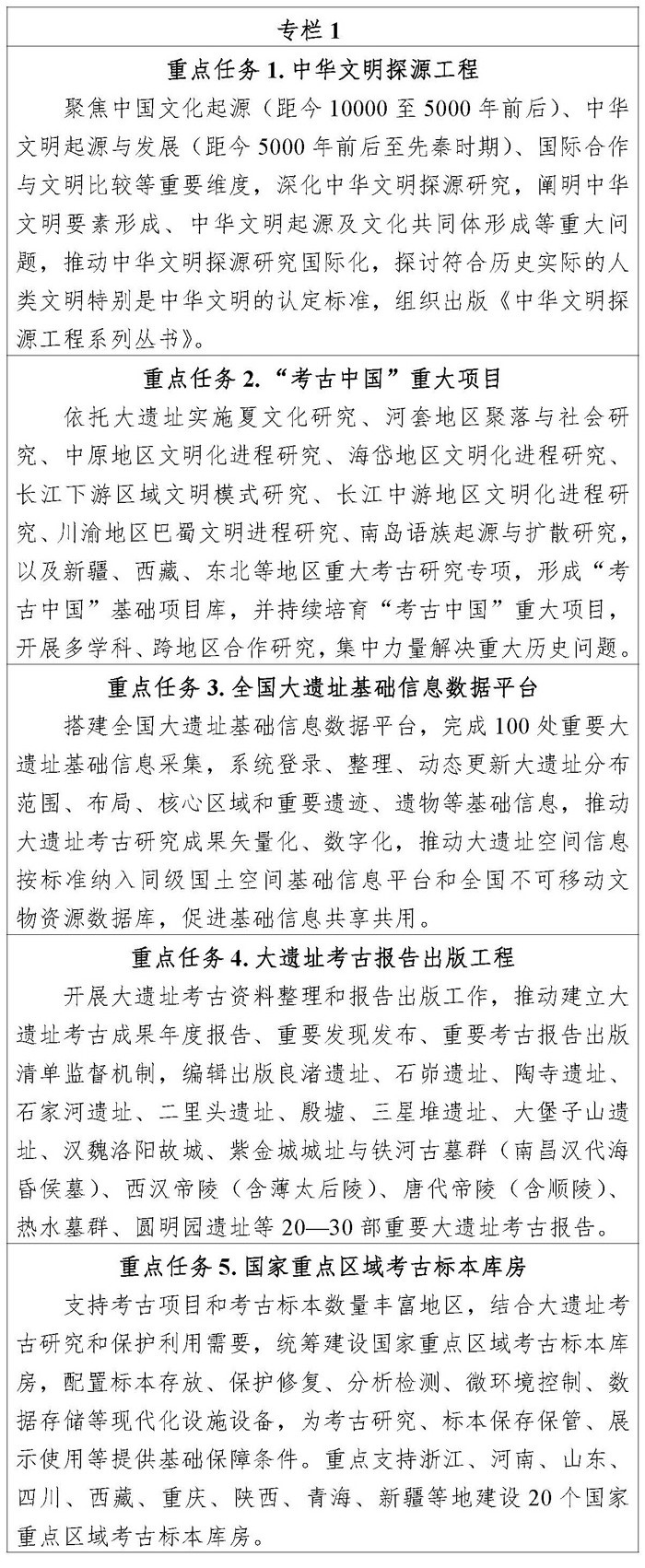
(一)加强大遗址考古工作
深入推进中华文明探源研究、“考古中国”重大项目,支持重要大遗址编制中长期考古工作计划,系统持续开展考古测绘、调查、勘探和发掘,搭建全国大遗址基础信息数据平台。实施考古报告出版工程,做好考古成果的挖掘、整理、阐释和国际传播工作。支持央地共建、省地共建、校地共建考古工作基地(站),建设20处国家重点区域考古标本库房,实现区域考古标本管理现代化、规范化。

(二)完善大遗址空间用途管制措施
在国土空间规划体系下,健全完善大遗址规划体系,突出《大遗址保护利用“十四五”专项规划》的指导作用。完成大遗址文物保护规划编制(修编)和公布实施,保护规划强制性内容纳入相应的国土空间总体规划和详细规划,充分发挥规划的指导约束作用。组织编制线性大遗址、大遗址保护利用片区专项规划纲要,增强跨区域保护利用策略协同。鼓励大遗址集中分布市(县)编制文物资源规划,协调区域文物资源综合保护利用。规范大遗址保护区划内的建设活动,严格依据国土空间详细规划进行建设项目的用地和规划审核,落实“先考古、后出让”政策,理顺基本建设与考古工作的关系。
(三)深化理论制度研究与科技应用
重点开展大遗址价值标准、预防性保护、权益分配,以及中华文明标识体系、文物补偿、土地增减挂钩等理论研究和制度设计,逐步形成具有中国特色的大遗址保护利用理论制度体系。支持文物管理机构与中国文化遗产研究院、敦煌研究院、西北大学、浙江大学、兰州大学等科研机构、高校、企业合作,协同建设文化科技创新实验室、基地、示范区,促进产学研用一体化,强化技术集成和系统解决方案供给能力,推动土遗址结构加固、遗址病害长期监测预警、野外无人安全监控、适应性遥感测绘、遗址大场景数字化展示和人机互动等关键技术研发,建立与大遗址保护利用技术创新相适应的全链条标准体系,促进科技装备水平整体跃升,形成一批科研成果、示范案例和技术标准。
(四)实施大遗址综合保护工程
对接国家发展战略和城乡建设需求,统筹开展文物本体抢救保护、文物周边环境综合整治和文物安全防护设施建设项目,实现大遗址文物本体和周边环境综合保护。强化前期研究、现场勘察和跟踪评价等环节,健全完善工程全流程管理。推动大遗址预防性保护常态化,落实日常巡查和定期病害监测,开展大遗址防灾减灾研究,探索建立大遗址应急监测与预警机制。实施边疆地区和荒野型大遗址安全监测监控试点,利用现代科技手段实现安防设施和巡查全覆盖,有效防控文物安全风险。

(五)提升大遗址展示利用水平
实施大遗址展示提升工程和大遗址研学精品工程,推介一批实证文明起源、彰显文化传承、见证民族融合、印证文明互鉴的大遗址展示利用项目。持续推动西夏陵、御窑厂窑址(含湖田窑址、高岭瓷土矿遗址)、石峁遗址申报世界遗产,积极培育二里头遗址、三星堆遗址、渤海国上京龙泉府遗址、古格王国遗址、钓鱼城遗址等世界遗产申报预备项目,全方位展现中国大遗址保护利用成果和实践经验。

(六)推动国家考古遗址公园高质量发展
完善国家考古遗址公园制度设计,健全年度监测、综合评估、准入退出和社会参与机制。完成第三次国家考古遗址公园运行评估,激活立项单位。开展第四批国家考古遗址公园评定,新增10—15处国家考古遗址公园,培育长江三峡考古遗址公园等20—30处立项单位。引导地方人民政府有序建设省级考古遗址公园。支持创建一流的遗址博物馆,举办专题化、特色化、精品化文旅活动。实施国家考古遗址公园数字互联工程,提升公园开放服务水平。发挥国家考古遗址公园联盟作用,打造国家考古遗址公园文化艺术周活动品牌。实现参观总人数1500万人次/年。

(七)构建新时代大遗址保护利用新格局
对接京津冀协同发展、长江经济带发展、粤港澳大湾区建设、长三角一体化发展、黄河流域生态保护和高质量发展、成渝经济圈建设、西部大开发、东北全面振兴、中部地区崛起、东部率先发展等区域重大战略,依托大遗址构建中华文明标识体系,形成重要大遗址、国家遗产线路、大遗址保护利用片区为代表,“点、线、面”相结合的大遗址保护利用新格局。重点打造丝绸之路、秦直道、蜀道、万里茶道、南粤古驿道、湘桂古道、河西走廊等国家遗产线路,持续建设西安、洛阳、郑州、曲阜、荆州、成都大遗址保护利用片区,勾勒文明经纬、延续中华文脉。

(八)创新大遗址保护利用体制机制
强化中央主导、央地互动,支持大遗址纳入国家文化公园、国家公园,探索中央与地方合作共建大遗址保护利用片区、文物保护利用示范区。推动大遗址分类管理,因地制宜设立综合性大遗址管理机构、多部门协调管理机制,培育和发展理事会,增强大遗址保护管理能力。推动大遗址安全防范工作纳入当地社会治安防控体系建设框架,坚持群防群治,支持山东、河南、湖北、四川、陕西等大遗址集中分布地区设置安全防护综合控制平台。

四、保障措施
(一)加强组织领导
建立发展改革、财政、自然资源、农业农村、文化和旅游、文物等多部门沟通协调机制,加强工作协同。落实政府主体责任,将大遗址保护利用工作纳入地方领导干部政绩考核综合评价体系,鼓励地方人民政府颁布大遗址保护利用专项法规,充分发挥地方人民政府的积极性和创造性。
(二)加大经费投入
完善国家引导、地方支持、社会参与的多元经费渠道,集中中央与地方资金投入。建立健全社会参与的权益分配、绩效评价和补偿、激励、奖励机制,加强资金使用事中事后监管,提高资金使用效益。
(三)强化政策保障
加强本规划与《“十四五”文物保护和科技创新规划》,长城、大运河、黄河等国家文化公园建设保护规划以及“中华优秀传统文化传承发展工程”“文化保护传承利用工程”等统筹实施,推动各类扶持政策形成合力。
(四)加强队伍建设
持续强化大遗址所在地考古、文物保护和管理队伍建设,进一步提高考古、文博专业人员比例和职称待遇,健全人才激励机制,保持基层队伍稳定。加大人才培训力度,提高队伍整体素质能力。培育跨领域跨学科创新团队,发展壮大志愿者队伍,充分激发国家考古遗址公园联盟活力。
(五)严格督促落实
省级文物行政部门负责细化本省(区、市)“十四五”期间大遗址保护利用工作具体任务,重大问题及时向国家文物局报告。地方人民政府具体组织开展大遗址保护利用工作。国家文物局适时开展大遗址保护利用“十四五”专项规划执行情况评估,并根据评估结果调整政策和项目支持重点。
附件
“十四五”时期大遗址
一、省、自治区、直辖市(145处)
- 北 京(3处):周口店遗址、圆明园遗址、琉璃河遗址
- 河 北(7处):泥河湾遗址群、燕下都遗址、中山古城遗址、赵邯郸故城(含赵王陵)、邺城遗址、定窑遗址、元中都遗址
- 山 西(5处):陶寺遗址、侯马晋国遗址、曲村—天马遗址、晋阳古城遗址、蒲津渡与蒲州故城遗址
- 内蒙古(4处):和林格尔土城子遗址、居延遗址(含甘肃部分)、辽上京遗址(含辽陵及奉陵邑)、元上都遗址
- 辽 宁(3处):牛河梁遗址、高句丽遗址(凤凰山山城、五女山山城)、三燕龙城遗址
- 吉 林(4处):高句丽遗址(洞沟古墓群、丸都山城、国内城、罗通山城、自安山城、龙潭山城)、渤海遗址(渤海中京遗址、八连城遗址、磨盘村山城)、辽金捺钵遗址(城四家子城址、春捺钵遗址群)、长白山神庙遗址
- 黑龙江(2处):渤海国上京龙泉府遗址、金上京会宁府遗址
- 上海(1处):青龙镇遗址
- 江 苏(7处):鸿山墓群、阖闾城遗址、徐州汉墓群、黄泗浦遗址、南朝陵墓群、扬州城遗址、明故宫遗址
- 浙 江(8处):上山遗址、河姆渡遗址、良渚遗址、安吉古城遗址、上林湖越窑遗址、大窑龙泉窑遗址、临安城遗址、宋六陵
- 安 徽(6处):凌家滩遗址、双墩遗址、禹会村遗址、寿春城遗址、大工山-凤凰山铜矿遗址、明中都遗址
- 福 建(4处):万寿岩遗址、平潭壳丘头遗址群、城村汉城遗址、德化窑遗址
- 江 西(5处):吴城遗址(含筑卫城遗址)、紫金城城址与铁河古墓群(南昌汉代海昏侯墓)、铜岭铜矿遗址、吉州窑遗址、御窑厂窑址(含湖田窑址、高岭瓷土矿遗址)
- 山 东(10处):大汶口遗址、焦家遗址、两城镇遗址(含尧王城遗址)、城子崖遗址、大辛庄遗址、东平陵故城、临淄齐国故城、曲阜鲁国故城、杨家盐业遗址群、即墨故城及六曲山墓群(含琅琊台遗址)
- 河 南(16处):仰韶村遗址、北阳平遗址、大河村遗址、平粮台古城遗址、二里头遗址、偃师商城遗址、郑州商城遗址、小双桥遗址、殷墟、郑韩故城、汉魏洛阳故城、邙山陵墓群、隋唐洛阳城遗址、北宋东京城遗址、宋陵、清凉寺汝官窑遗址
- 湖 北(6处):屈家岭遗址、石家河遗址、盘龙城遗址、铜绿山古铜矿遗址、楚纪南故城 (含龙湾遗址)、擂鼓墩古墓群
- 湖 南(4处):城头山遗址、炭河里遗址、铜官窑遗址、老司城遗址
- 广 东(3处):石峡遗址、南越国宫署遗址、笔架山潮州窑遗址
- 广 西(3处):甑皮岩遗址、合浦汉墓群与汉城遗址(含草鞋村遗址、大浪古城遗址)、靖江王陵
- 重 庆(1处):钓鱼城遗址
- 四 川(5处):成都平原史前城址、三星堆遗址、金沙遗址、罗家坝遗址、城坝遗址
- 贵 州(2处):可乐遗址、海龙囤遗址
- 云 南(2处):太和城遗址、石寨山古墓群
- 西 藏(3处):古格王国遗址、芒康盐井古盐田、藏王墓
- 陕 西(15处):杨官寨遗址、石峁遗址、周原遗址、丰镐遗址、秦雍城遗址、栎阳城遗址、秦咸阳城遗址、阿房宫遗址、秦始皇陵、汉长安城遗址、西汉帝陵(含薄太后陵)、隋大兴唐长安城遗址(含大明宫遗址)、唐代帝陵(含顺陵)、统万城遗址、黄堡镇耀州窑遗址
- 甘 肃(3处):大地湾遗址、大堡子山遗址、锁阳城遗址
- 青 海(2处):喇家遗址、热水墓群
- 宁 夏(2处):水洞沟遗址、西夏陵
- 新 疆(9处):吉仁台沟口遗址、北庭故城遗址、苏巴什佛寺遗址、交河故城、高昌故城、达勒特古城遗址、卓尔库特古城遗址、阔纳协海尔古城遗址、坎儿井地下水利工程
二、跨省、自治区、直辖市(5处)
- 长城:第一批国家级长城重要点段
- 大运河:路县故城遗址、大名府故城、大运河南旺枢纽、河道总督署遗址、板闸遗址、回洛仓遗址、含嘉仓遗址、州桥遗址、荥阳故城(含古荥冶铁遗址)、柳孜遗址等
- 秦直道:秦直道起点遗址、秦直道延安段、秦直道庆阳段、秦直道东胜段等
- 蜀道:子午道南段驿站、傥骆道周至段、褒斜道留坝段、金牛道广元段等
- 明清海防:大鹏所城、蒲壮所城、蓬莱水城、大沽口炮台等


