发布时间:2021-11-23 文章来源:交通运输部网站
原文链接:http://www.gov.cn/zhengce/zhengceku/2021-11/23/content_5652603.htm
交通运输部关于印发
《公路、水路进口冷链食品物流新冠病毒防控和消毒技术指南(第三版)》的通知
交运明电〔2021〕296号
各省、自治区、直辖市、新疆生产建设兵团交通运输厅(局、委):
为深入贯彻习近平总书记重要指示精神和党中央、国务院关于新冠肺炎疫情防控的决策部署,持续强化进口冷链食品物流重点环节和关键岗位人员疫情防控要求,部修订形成了《公路、水路进口冷链食品物流新冠病毒防控和消毒技术指南(第三版)》(以下简称《指南》),现印发给你们。
各地交通运输主管部门要进一步强化公路、水路进口冷链食品物流疫情防控工作,认真做好《指南》的宣传贯彻工作,督促从事进口冷链食品装卸、运输等作业的公路、水路冷链物流企业、港口码头、货运场站等经营单位和从业人员严格落实《指南》各项要求,坚决防止新冠病毒通过冷链物流渠道传播。
铁路、民航、邮政领域的进口冷链食品物流新冠病毒防控和消毒工作,由国家铁路局、中国民用航空局、国家邮政局参照本指南有关精神部署落实。
交通运输部
2021年11月20日
公路、水路进口冷链食品物流新冠病毒防控和消毒技术指南
(第三版)
一、依据和适用范围
为切实做好新冠肺炎疫情常态化防控工作,指导公路、水路进口冷链食品物流企业和从业人员落实新冠病毒防控和消毒主体责任,预防公路、水路进口冷链食品物流从业人员受到新冠病毒感染,防止新冠病毒通过冷链物流渠道传播,按照国务院应对新冠肺炎疫情联防联控机制《关于印发冷链食品生产经营新冠病毒防控技术指南和冷链食品生产经营过程新冠病毒防控消毒技术指南的通知》(联防联控机制综发〔2020〕245号)、《关于印发进口冷链食品预防性全面消毒工作方案的通知》(联防联控机制综发〔2020〕255号)等部署要求,结合《交通运输部关于进一步加强冷链物流渠道新冠肺炎疫情防控工作的通知》(交运明电〔2020〕241号)等有关工作安排,制定本指南。
本指南适用于从事进口冷链食品物流的公路、水路运输企业、港口码头、货运场站等经营单位(以下统称冷链物流企业)对进口冷链食品装卸、运输等环节中新冠病毒污染的防控。
本指南以预防公路、水路进口冷链食品物流从业人员受新冠病毒感染为主,突出装卸、运输等重点环节防控,注重加强冷链食品包装的消毒。
冷链物流企业要严格遵守法律法规及相关疫情防控规范和技术指南要求,按照本指南要求做好新冠病毒防控和消毒工作,执行当地应对新冠肺炎疫情联防联控机制各项工作部署。
二、装卸、运输过程防控要求
(一)装卸作业人员防控要求。
安排已完成新冠肺炎疫苗接种的人员作业,港口内、外贸作业人员要固定岗位,避免交叉作业;工作期间从严做好个人防护,搬运货物前应当穿戴工作衣帽,使用一次性医用口罩或一次性医用外科口罩、手套等,有条件的可穿戴防护面罩、防疫手套、防护服等防护用具,避免货物表面频繁接触体表。如果搬运过程中发生口罩破损,应当立即更换。
国际航行船舶经海关检疫,并取得检验检疫证明材料后,船公司或船舶代理出具船员健康承诺,方可安全稳妥地开展港口装卸作业。特别是装卸来自于有疫情发生地区的进口冷链食品时,码头搬运工人等作业人员在搬运货物过程中要全程规范戴好口罩,避免货物紧贴面部、手触摸口鼻,防止接触到可能被新冠病毒污染的冷冻水产品等。装卸作业过程中,采取相应的告示牌、警戒线等隔离措施,原则上禁止船员进入码头作业区域;需要船岸配合时,应当要求船员正确佩戴口罩、手套等个人防护用品,并采取轮流作业或增加作业间隔等措施,尽量避免码头人员与船员发生直接接触;对确需上岸作业的船员,应进行体温监测。
(二)运输人员防控要求。
运输进口冷链食品的作业人员及随行人员在运输过程中不得擅自开箱,不得随意打开冷链食品包装直接接触冷链食品。车辆进出时,驾驶员及随行人员应当避免与门卫值班员、工作人员的非必要接触。
(三)货物源头防控管理。
在冷链物流过程中,物流包装内如需加装支撑物或衬垫,应当符合相关食品安全卫生要求。加强对货物装卸搬运等操作管理,不能使货物直接接触地面,不得随意打开冷链食品包装。应当保障在运输过程中冷链食品的温度始终处于允许波动范围内。同时,应做好各交接货环节的时间、温度等信息记录并留存。
(四)货物信息登记。
货主或货代应主动向承运单位提供相关进口冷链食品海关通关单证,冷链物流企业如实登记装运货物信息、车船信息、司乘人员(船员)信息、装卸货信息及收货人信息等,不得承运无法提供进货来源的进口冷链食品,有关单位应积极配合卫生健康、交通运输、海关、市场监管等部门按职责开展对进口冷链食品采集相关样本及冷链货物运输车辆的核酸检测工作。港口企业、货运场站等经营单位要如实登记进出港口场站的冷链食品公路、水路运输车辆信息及驾驶员信息。进口商或货主如委托第三方物流公司提供运输、仓储等服务,在货物交付第三方物流公司时,应当主动将相关食品安全和防疫需要的检测信息提供给第三方物流公司。本地肉类屠宰、加工、经营企业,应当严格执行冷链食品的相关质量管理和操作规范,加强环境卫生管理。配合进行冷藏货物新冠病毒检疫的港口作业人员及场站工作人员应相对固定,全程正确穿戴防护服、护目镜、口罩、防护手套等防护用品。
(五)运输工具的防控管理。
应当确保车辆、船舶厢体内部清洁、无毒、无害、无异味、无污染,定期进行预防性消毒,具体清洁消毒措施见“三、装卸、运输过程消毒要求”。
(六)中转转运设施的防控管理。
中转转运装卸货区宜配备封闭式月台,并配有与冷藏运输车辆、船舶对接的密封装置。加强入库检验,除查验冷链食品的外观、数量外,还应当查验冷链食品的中心温度。加强库内存放管理,冷链食品堆码应当按规定置于托盘或货架上。冷链食品应当按照特性分库或分库位码放,对温湿度要求差异大、容易交叉污染的冷链食品不应混放。应当定期检测库内的温度和湿度,库内温度和湿度应当满足冷链食品的中转转运要求并保持稳定。定期对中转转运设施内部环境、货架、作业工具等进行清洁消毒,具体清洁消毒措施见“三、装卸、运输过程消毒要求”。
三、装卸、运输过程消毒要求
(一)人员。
冷链食品配送过程中,运输作业人员及随行人员应当保持个人手部卫生,车内应当配备酒精类洗手液、手消毒剂和消毒纸巾,以确保在无清洁水洗手的条件下,对手进行定期消毒。
(二)物体表面。
运输作业人员在向企业员工传输、递交配送文件前应当洗手或消毒,为避免清洗返还物,文件最好置于一次性容器和包装材料中。对于重复使用的容器,应当进行定期、适宜的卫生清洁和消毒。人手频繁接触的方向盘、车门把手、移动设备等最有可能被病毒污染的表面,均要定期消毒。
(三)运输工具。
为避免冷链食品被污染,运输作业人员需确保运输车辆、船舶、冷藏集装箱等运输工具及容器的清洁和定期消毒。货物混载时,应尽可能将食品与可能造成污染的其他货物分开。从事冷链物流运输的运输工具及容器运载一批货物之前和之后,均要对运输作业人员可能接触的部位进行彻底消毒;承运单位负责组织或委托有资质的消毒单位,对装运前后的进口冷链食品车辆船舶等装载运输工具和装载过进口冷链食品的集装箱内壁组织实施消毒。
(四)工作环境。
加强工作环境清洁消毒,配合相关单位做好用过的防护用品、生活垃圾等的收集、处置和无害化处理。使用过的一次性防护用品应集中收集处置,重复使用的防护用品应统一收集并进行规范消毒处理。作业区域垃圾盛装容器应定期清洁、消毒。接送员工的车辆应每次进行清洁消毒。
四、从业人员安全防护要求
涉及冷链食品装卸、运输的冷链物流企业应当根据新冠肺炎疫情防控要求,及时调整和更新从业人员健康管理制度,增加新冠病毒防控的管理措施。
(一)上岗员工健康登记。
冷链物流企业应做好员工(含一线管理人员、新进人员、临时参加工作人员及保洁员等后勤服务人员)14日内行程及健康状况登记,建立上岗员工健康卡,掌握员工流动及健康情况。鼓励新员工上岗前自愿接受核酸检测。
(二)员工日常健康监测。
冷链物流企业应加强人员出入管理和健康监测,各港口码头、货运场站的作业场所及工作区域入口需配备体温检测设备;建立全体员工健康状况台账,实行每日健康监测零报告制度,设置作业区域入口测温点,落实登记、测温、消毒、查验健康码等防控措施,实行“绿码”上岗制;可定期组织冷链物流一线工作人员进行核酸检测。
(三)高风险岗位人员封闭管理。
从事港口码头、口岸等直接接触进口冷链食品货物的装卸、搬运、保洁等高风险岗位人员要完成新冠肺炎疫苗接种,高风险岗位人员要相对固定、登记造册,按照当地联防联控机制统一部署实行闭环或者封闭管理;采取一定工作周期的轮班制,工作期间集中住宿、封闭管理,从严做好个人防护,工作场所与居住地之间对点转运,避免工作期间与家庭成员和社区普通人群接触;并按规定每隔1天开展1次核酸检测,其余一线工作人员可每周检测2次,每次间隔2天以上。高风险岗位人员离岗前,开展1次核酸检测,离岗后,前7天开展居家健康监测,第2天和第7天各开展1次核酸检测。
(四)外来人员登记与管理。
尽可能减少外来人员进入生产经营区域,确需进入的,需询问所在单位、健康状况、接触疫情发生地区人员等情况,通过登记、测温等措施并按照要求做好个人防护(如佩戴口罩等),方可进入。车辆进出时,门卫值班员、工作人员和驾驶员应当避免不必要的接触。
(五)从业人员防护。
- 健康上岗。上岗前确保身体状况良好,并向冷链物流经营者报告健康状况信息,主动接受体温检测,若出现发热、干咳、乏力等症状,立即主动报告,并及时就医。
- 做好个人防护。冷链物流企业要配备必要的个人防护、消毒用品和装备,按照最新版《船舶船员新冠肺炎疫情防控操作指南》《新冠肺炎疫情防控期间针对患病海员紧急救助处置指南》《港口及其一线人员新冠肺炎疫情防控工作指南》《道路货运车辆、从业人员及场站新冠肺炎疫情防控工作指南》等要求,进一步加强对引航员、船代、船检、港口等登轮人员、港口其他作业人员以及驾驶员、装卸工、船员等冷链物流一线工作人员的个人防护,防止感染风险。冷链物流企业要督促指导作业人员工作期间正确佩戴口罩、手套和着工作服上岗。工作服保持干净整洁,定期清洗,必要时消毒。直接接触进口冷藏集装箱或者冷藏货物的物流一线工作人员,应全程佩戴口罩、防护手套等防护用品,至少应上下岗前各测量一次体温。其中,道路冷链物流企业应按照最新版《道路货运车辆、从业人员及场站新冠肺炎疫情防控工作指南》有关高风险地区所在区县的规定执行。
冷链物流企业、港航企业、引航机构等单位要在卫生健康部门的指导下,加强对本单位直接接触冷藏货物、冷藏集装箱拆箱作业人员、与国际航行船舶上船员近距离接触的引航员、船代等登轮人员及其他高风险岗位人员进行正确穿脱防护服专业培训,并进行定期检查,确保关键防护措施到位。
- 注意个人卫生。打喷嚏、咳嗽时用纸巾遮住口鼻或采用肘臂遮挡。不随地吐痰,擤鼻涕时注意卫生。尽量避免用手触摸口、眼、鼻。
- 加强手卫生。在处理货品时,或双手触碰过货架、扶手等公用物体时,要及时用洗手液或肥皂在流动水下洗手,或用速干手消毒剂揉搓双手。
(六)健康异常报告程序。
冷链物流企业应当建立员工健康异常报告制度,一旦发现员工以及共同生活人员出现发热、干咳、乏力等疑似症状,应当及时上报冷链物流企业的相关负责人,相关负责人要督促员工按要求接受核酸检测和诊疗,并采用逐级上报或直报的方式报告企业主要负责人。冷链物流企业一旦发现员工出现上述健康异常症状,无论其呈现出的健康状况如何,均应当采取有效措施将其及与其密切接触的员工迅速隔离在工作场所之外。新冠肺炎传播风险高的地区,建议根据当地主管部门防控规定,要求健康员工进行“零”报告。
(七)从业人员返岗程序。
根据作业区域上岗人员登记、健康档案及员工健康异常报告情况,及时追踪健康异常、身体不适员工的检测、诊疗和康复情况,在其康复后科学评定是否符合返岗条件。对经检测排除新冠病毒感染的员工,身体康复后可正常返岗。对感染新冠病毒(患者或无症状感染者)的员工及其密切接触者,严格执行当地疫情防控领导机构和卫生健康部门的有关诊疗、隔离、健康监测等要求,确保完全达到上岗工作条件后方可返岗。
(八)加强防控知识宣传。
开展多种形式的健康宣教,引导从业人员掌握新冠肺炎和其他呼吸道传染病防治相关知识和技能,养成良好卫生习惯,加强自我防护意识。
五、应急处置要求
冷链物流企业应当制定新冠肺炎疫情应急处置方案,以备及时处置和报告疫情情况,有效预防和控制新冠病毒的传播。
(一)出现健康状况异常人员的应急处置。
冷链食品物流工作相关区域一旦发现病例或疑似新冠肺炎的异常状况人员,必须实施内防扩散、外防输出的防控措施,配合有关部门开展流行病学调查、密切接触者追踪管理、疫点消毒等工作,并对该人员作业和出现的区域及其加工的冷链食品进行采样和核酸检测。如有空调通风系统,则同时对其进行清洗和消毒处理,经评价合格后方可重新启用。根据疫情严重程度,暂时关闭工作区域,待疫情得到控制后再恢复生产。
按照新冠肺炎疫情防控要求,做好切断传播途径、隔离密切接触者等措施,同时按规定处置污染物。
(二)发现样品核酸检测阳性的应急处置。
一旦接到有新冠病毒核酸检测阳性样品的通知,冷链物流企业应当迅速启动本单位应急预案,按当地联防联控机制要求,及时对相关物品、环境和人员采取应急处置措施。相关物品处理时避免运输过程溢洒或泄露。参与相关物品清运工作的人员应当做好个人防护。
对于核酸检测阳性的进口冷链食品,应当在当地联防联控领导机构指导下,结合采样比例、本地区和食品产地疫情范围等综合研判风险等级,由省级联防联控机制最终认定风险等级并采取相应的处置措施。
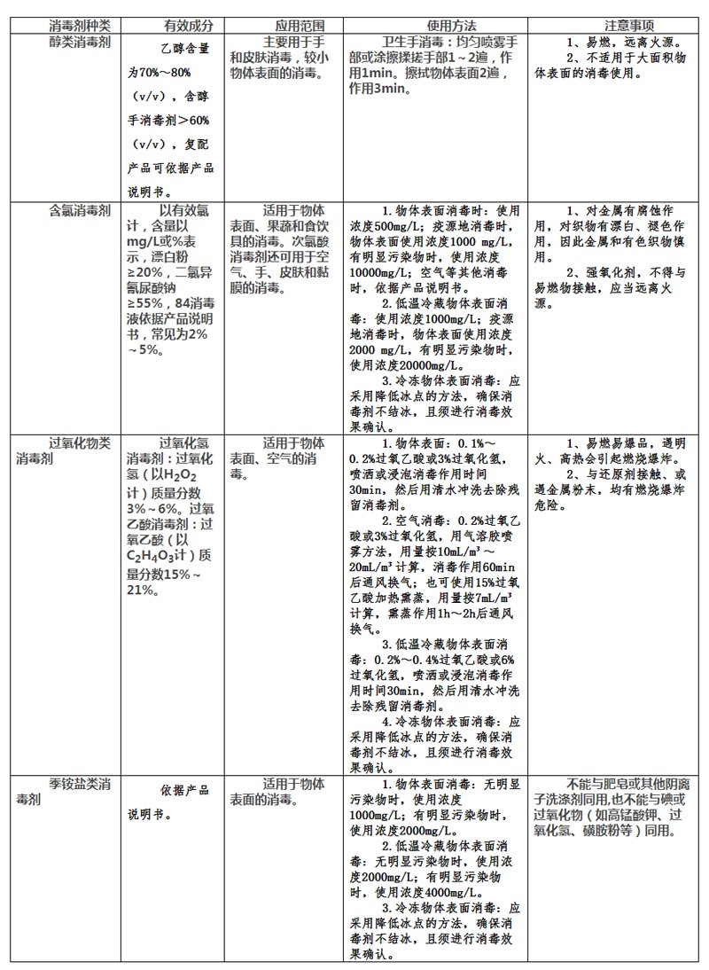
六、物流运输常用消毒剂及使用方法
冷链食品装卸、运输等物流运输过程中常用的消毒剂及使用方法见附表。
附表
冷链食品物流运输常用消毒剂及使用方法

冷链食品物流运输常用消毒剂及使用方法


