一、基本信息
| 实施主体 | 中华人民共和国住房和城乡建设部 | ||
| 承诺办结时限 | 30个工作日 | 法定办结时限 | 30个工作日 |
| 是否收费 | 否 | 到办事现场次数 | 0次 |
| 咨询方式 | 电话咨询:010-58933470(可咨询关于部批企业资质申请的受理及部批资质证书的发放问题,不包括资质审批环节相关问题) | ||
| 监督投诉方式 | 投诉电话:010-58934626 | ||
| 办理时间 | 工作日上午8:30~11:30;下午13:00~17:00 | ||
| 办理地点 | 北京市海淀区三里河路9号住房和城乡建设部南配楼104室申请窗口 | ||
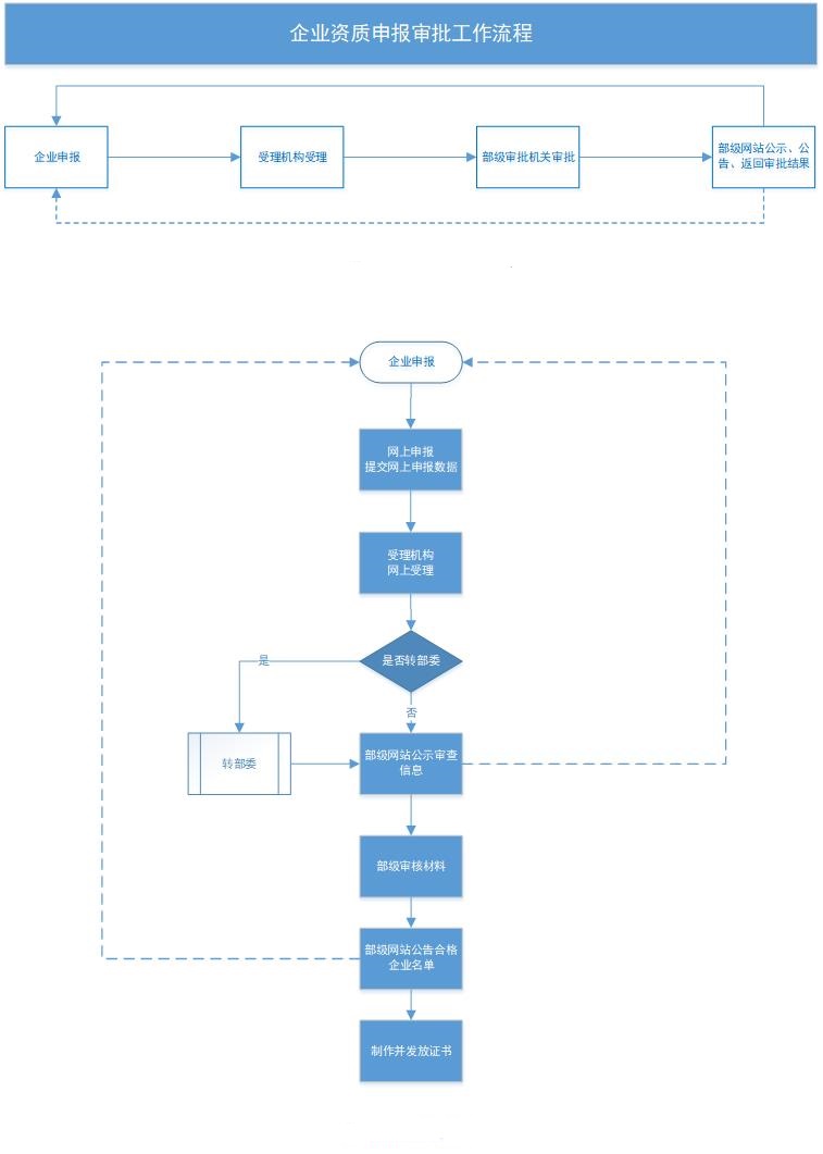
二、办理流程

三、办理材料目录
材料名称 |
材料填写样本 |
来源渠道 |
纸质材料 |
材料必要性 |
| 《营业执照》副本扫描件 | 无 | 政府部门核发 | 0份 | 必要 |
| 《工程勘察资质申请表》扫描件及电子文档 | 《工程勘察资质申请表》扫描件及电子文档 | 申请人自备 | 0份 | 必要 |
| 申报资质上一年度或当期的合法财务报告扫描件 | 无 | 申请人自备 | 0份 | 必要 |
| 企业主要技术负责人或总工程师的身份证明、任职文件、毕业证书、职称证书扫描件 | 无 | 申请人自备 | 0份 | 必要 |
| 非注册人员的身份证明、毕业证书、职称证书扫描件 | 无 | 申请人自备 | 0份 | 必要 |
| 企业主要技术负责人、注册人员、主导专业非注册人员的《专业技术人员基本情况及业绩表》扫描件及电子文档 | 无 | 申请人自备 | 0份 | 必要 |
| 主要专业技术人员、技术工人与申报企业依法签订的劳动合同主要页(包括合同双方名称、聘用起止时间、签字盖章、生效日期)扫描件 | 无 | 申请人自备 | 0份 | 必要 |
| 主要技术装备购置发票扫描件 | 无 | 申请人自备 | 0份 | 必要 |
| 企业业绩证明材料,包括:《工程勘察企业业绩基本情况表》、工程勘察合同主要页、工程勘察质量合格证明文件(须经施工图审查的,提供施工图审查合格文件)扫描件。(仅升级事项提供) | 无 | 申请人自备 | 0份 | 必要 |
四、受理条件
国务院住房城乡建设主管部门在收到申请材料后,应当依法作出是否受理的决定,并出具凭证;申请材料不齐全或者不符合法定形式的,应当在5日内一次性告知申请人需要补正的全部内容。逾期不告知的,自收到申请材料之日起即为受理。
五、收费标准
不收费
六、设定依据
“《中华人民共和国建筑法》(1997年11月1日主席令第九十一号,2011年4月22日予以修改)第十三条:从事建筑活动的建筑施工企业、勘察单位、设计单位和工程监理单位,按照其拥有的注册资本、专业技术人员、技术装备和已完成的建筑工程业绩等资质条件,划分为不同的资质等级,经资质审查合格,取得相应等级的资质证书后,方可在其资质等级许可的范围内从事建筑活动。 《建设工程勘察设计管理条例》(2000年9月25日国务院令第293号,2015年6月12日予以修改)第七条:国家对从事建设工程勘察、设计活动的单位,实行资质管理制度。具体办法由国务院建设行政主管部门商国务院有关部门制定。第八条:建设工程勘察、设计单位应当在其资质等级许可的范围内承揽建设工程勘察、设计业务。 《建设工程勘察设计资质管理规定》(2007年6月26日建设部令第160号,2015年5月4日、2016年9月13日、2018年12月22日予以修改)第八条:申请工程勘察甲级资质、工程设计甲级资质,以及涉及铁路、交通、水利、信息产业、民航等方面的工程设计乙级资质的,可以向企业工商注册所在地的省、自治区、直辖市人民政府住房城乡建设主管部门提交申请材料。省、自治区、直辖市人民政府住房城乡建设主管部门收到申请材料后,应当在5日内将全部申请材料报审批部门。国务院住房城乡建设主管部门在收到申请材料后,应当依法作出是否受理的决定,并出具凭证;申请材料不齐全或者不符合法定形式的,应当在5日内一次性告知申请人需要补正的全部内容。逾期不告知的,自收到申请材料之日起即为受理。国务院住房城乡建设主管部门应当自受理之日起20日内完成审查。自作出决定之日起10日内公告审批结果。其中,涉及铁路、交通、水利、信息产业、民航等方面的工程设计资质,由国务院住房城乡建设主管部门送国务院有关部门审核,国务院有关部门应当在15日内审核完毕,并将审核意见送国务院住房城乡建设主管部门。组织专家评审所需时间不计算在上述时限内,但应当明确告知申请人。”
七、常见问题
1、常见问题
详见住房和城乡建设部门户网站-建设工程企业资质行政审批专栏https://www.mohurd.gov.cn/ztbd/zyglgd/zyglgdspzlbzsm/index.html


