建标〔2021〕84 号
各省、自治区住房和城乡建设厅、发展改革委,直辖市住房和城乡建设(管)委、发展改革委,新疆生产建设兵团住房和城乡建设局、发展改革委,国务院有关部门:
根据《住房和城乡建设部关于下达2012年建设标准编制项目计划的通知》(建标【2012】192号),由国家中医药管理局组织编制的《中医医院建设标准》已经有关部门会审,现批准发布,编号为建标106-2021,自2021年12月1日起施行。原《中医医院建设标准》(建标106-2008)同时废止。
在中医医院工程项目的审批、核准、设计和建设过程中,要严格遵守国家相关规定,认真执行本建设标准,坚决控制工程造价。
本建设标准的管理由住房和城乡建设部、国家发展改革委负责,具体解释工作由国家中医药管理局负责。
中华人民共和国住房和城乡建设部
中华人民共和国国家发展和改革委员会
2021年11月17日
中医医院建设标准
(建标106一2021)
第一章 总 则
第一条 为推进健康中国建设,发挥中医药在维护和促进人民健康中的独特作用,推动建设融预防保健、疾病治疗和康复于一体的中医药服务体系,促进中医药传承创新发展,加强中医医院的规范化建设,提高中医医院工程项目决策与建设的科学管理水平,合理确定建设规模,充分发挥投资效益,制定本建设标准。
第二条 本建设标准是为中医医院建设项目科学决策、合理确定建设水平的全国统一标准,是编制、评估、审批、核准中医医院项目建议书、可行性研究报告的重要依据,是核准项目申请报告和全过程监督中医医院项目建设的重要尺度。
第三条 本建设标准适用于中医医院新建、改建和扩建工程项目。中西医结合医院、民族医医院、中医专科医院的新建、改建和扩建工程项目可参照执行。
第四条 中医医院的建设应认真贯彻执行《中华人民共和国中医药法》等相关法律、法规的规定,坚持中西医并重的工作方针,应与项目所在地区社会、经济发展状况相适应,正确处理现状与发展、需求与可能的关系。
第五条 中医医院的建设应坚持以人为本原则,按照“适用、经济、绿色、美观”的建筑方针,在满足中医药传承创新的同时,突出中医药特色,弘扬中医药文化,建筑风格既体现中医药传统文化又融人现代元素,充分考虑使用人群的生理特点及心理需求,提供舒适安静的空间环境,做到规模适宜、融合环境、功能完善、布局合理、流程科学、环保节能、运行经济、健康智慧。
第六条 中医医院的建设应符合当地城镇总体规划的要求,应符合国家和地方有关区域卫生规划、中医药事业发展规划及其他相关专项规划的要求,应充分考虑公共卫生应急需求,从项目全生命周期的运行和投资效益出发,切实做好项目论证等前期工作。
第七条 中医医院的建设应在医院事业发展规划的基础上统一规划,并留有改造和发展余地,根据具体情况一次或分期实施。
第八条 中医医院的建设除应执行本建设标准外,还应符合国家现行有关标准、规范的规定。
第二章 建设规模与项目构成
第九条 中医医院的建设规模应根据当地城市总体规划、区域卫生健康规划、区域中医药事业发展规划、医疗机构设置规划、服务人口数量、经济发展水平、疾病谱和发病率、中医药服务需求状况进行综合平衡后确定。每千人口中医床位数宜按0.55床~0.85床测算。
第十条 中医医院的建设规模按病床数量应分为6个级别:100床以下、100床~299床、300床~499床、500床~799床、800床~999床、1000床~1500床。
第十一条 中医医院的日门(急)诊量宜与所设病床数的3.5倍相匹配,新建中医医院可按照相同类型和规模的中医医院前三年日门(急)诊量平均数确定。
第十二条 中医医院建设项目由场地、房屋建筑、建筑设备和医疗设备组成。
一、场地包括建筑占地、道路、绿地、室外活动场地和停车场等。
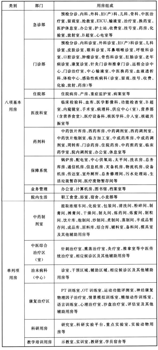
二、房屋建筑主要包括急诊部、门诊部、住院部、医技科室、药剂科、中药制剂室、中医特色治疗用房、保障系统、业务管理、院内生活用房和科研教学用房等(见附录)。
三、建筑设备包括电梯、物流设备、暖通空调设备、给排水设备、电气设备、通信设备、智能化设备、动力设备、燃气设备、医用气体设备等。
四、医疗设备包括一般医疗设备、大型医用设备和中医药专用设备。
第十三条 中医医院配套服务设施的建设应坚持专业化协作和社会化服务的原则,尽量利用社会协作条件统筹解决。
第三章 选址与规划布局
第十四条 中医医院的选址应满足医院功能与医疗环境的特殊要求,建设场地应符合下列规定:
一、地形规整,工程地质和水文地质条件较好,应远离地震断裂带。
二、市政基础设施完善,交通便利,宜面临两条城市道路,宜充分利用城市公共交通设施。
三、环境安静,应符合环保评估的要求,应远离污染源。
四、应远离易燃、易爆物品的生产和储存区、高压线路及其设施,宜远离噪声源、震动源和电磁场等区域。
第十五条 中医医院的规划布局应符合下列规定:
一、建筑布局合理、功能分区明确,应满足中医就诊流程需要。
二、院内应有专门的急诊通道,洁污、医患、人车等流线组织清晰合理,避免交叉感染,并应规划应急救治流线和转换措施,应设立预检分诊点,并根据需要设置独立的感染性疾病科。
三、应充分利用地形地貌,合理组织院区建筑空间,满足使用功能和安全卫生要求。
四、新建院区应预留应急救治场地和未来发展场地。
五、医疗业务用房应充分利用自然通风和采光,营造舒适的医疗和工作环境,建筑间距应达到相关标准。
六、应配套建设机动车和非机动车停车设施。
七、污水处理站、医疗废物及生活垃圾收集暂存用房宜远离门(急)诊、医技、住院等用房,并宜布置在院区主导风下风向。
第十六条 新建中医医院的药品库、中药制剂室、煎药室等用房的周围环境应整洁、无污染,应充分考虑药品运输通道和气味对周边环境的影响。
第十七条 新建500床以上的中医医院出人口不应少于两处,污物出口应单独设置。
第十八条 中医医院的床均用地指标参照现行《综合医院建设标准》建标110执行。新建中医医院应有较完整的绿化布置方案,应设置室外康复活动场地,宜设置中药材展示园地,绿地率不宜低于35%。新建中医医院建筑密度不宜超过35%,容积率不宜超过2;改建、扩建项目容积率可根据实际情况,以当地规划部门所规定的指标为准。
第四章 建筑面积指标
第十九条 中医医院的急诊部、门诊部、住院部、医技科室、药剂科、保障系统、业务管理和院内生活用房等八项用房的床均建筑面积指标应符合表1的规定。
表1 中医医院建筑面积指标(m²/床)

注:1500床以上的中医医院,参照床位规模 1000床~1500床的建筑面积标准执行。
第二十条 中医医院各组成部分用房在八项用房建筑面积中所占的比例宜符合表 2 的规定。
表2 中医医院各类用房的比例(%)
注:
- 各类用房占总建筑面积的比例可根据地区和医院的实际需要调整。
- 药剂科未含中药制剂室。
第二十一条 中医综合治疗区(室)、康复治疗区、治未病科(中心)等中医特色治疗用房建筑面积指标可参照表3执行。
表3 中医特色治疗用房建筑面积指标(m²)

第二十二条 中药制剂室建筑面积指标可参照表4执行。
表4 中医医院中药制剂室建筑面积指标(m²)
注:中药制剂室如有特殊业务需求,应单独报批。
第二十三条 中医医院大型医疗设备单列项目用房建筑面积可参照现行《综合医院建设标准》建标110执行。
第二十四条 承担科研任务的中医医院,应按照50m²/人的标准为副高级及以上专业技术人员增加科研建筑面积。开展动物实验研究的中医医院,应根据需要增加适度规模的实验动物用房。
承担国家级和省部级重点科研任务的中医医院,可按照国家级重点实验室3000m²/个和省部级重点实验室2000m²/个的标准增加相应实验用房面积。承担国家、国际重大科研项目的中医医院,可根据实际业务需求单独报批。
第二十五条 承担教学和实习任务的中医医院教学用房配置应符合表5的规定。
表5 中医医院教学用房建筑面积指标(m²/学生)

注:学生的数量按上级主管部门核定的临床教学班或实习的人数确定。
第二十六条 设置高年资中医医师带徒示教室,应根据高年资中医医师数的10%,按照示教室30m²/个增加用房面积。设置名老中医药专家传承工作室的中医医院,应按照名老中医药专家100m²/位增加传承工作室用房面积。
第二十七条 承担住院医师规范化培训、助理全科医生培训的中医医院,应增加1000m²培训用房面积,根据上级主管部门核定的规范化培训学员数量,应按照10m²/学员增加教学用房面积,应按照12m²/学员增加学员宿舍面积。
第二十八条 设置感染性疾病科病房的中医医院,应按照感染性疾病科30m²/床增加相应的建筑面积。承担重大疫情防控任务的中医医院可根据实际业务需求单独报批。
第二十九条 根据建设项目所在地区的实际情况需要配套建设人防工程、机动车和非机动车停车库的,应按平战结合和有关规范增加相应的建筑面积。
第五章 建筑与建筑设备
第三十条 中医医院门急诊楼、医技楼、住院楼等主要建筑的结构形式,除考虑安全外还应考虑使用的灵活性和改造的可能性。
住院楼不宜设置阳台;因功能需要而设置阳台的,应设有相应的防护设施。
第三十一条 中医医院的各类用房及配套设施应符合国家结构安全的规范规定和抗震设防的标准,应保证建筑结构及非结构系统的安全,合理采用隔震减震技术。
第三十二条 中医医院二层宜设电梯,三层及三层以上的医疗用房应设电梯,且不得少于两台,其中一台应为无障碍电梯。病房楼应单设污物梯。污物梯和供患者使用的电梯应采用病床梯。
第三十三条 中医医院的建设应符合国家及当地有关规划建设、绿色节能、环境保护、装配式等方面的要求,符合医院感染预防与控制的基本原则。
第三十四条 中医医院的建设应符合国家及当地无障碍设施建设的有关规定。
第三十五条 候诊区等公共空间应充分考虑特殊患者需要,并宜设置无性别卫生间等相关设施。病房、手术室等区域应设置医患交流室、医务人员休息区等。医务人员工作区宜设置医务人员专用卫生间等。
第三十六条 中医医院的室内装修应符合下列规定:
一、应选用耐用、环保、安全、易清洁和具有抗菌性的材料。
二、有推床(车)通过的门和墙面应采取防碰撞措施。
三、有患者通行的楼地面应采用防滑材料铺装。
四、所有卫生洁具、洗涤池应采用耐腐蚀、难沾污、易清洁的建筑配件。
五、不应使用易产生粉尘、微粒、纤维性物质的材料。
六、检查、治疗用房应充分考虑使用人群的隐私保护。
第三十七条 中药饮片储存及质量检测用房和设施,中成药、辅料、半成品和成品等的储存区应有防尘、防蚊、防蝇、防虫、防鼠、除湿等措施。
中药制剂用房应设必要的通风、空调、除湿等设施。有条件的应设空气净化设施。室外下水道必须畅通良好,室内下水道应有可靠的液封装置。
第三十八条 针灸科、推拿科等科室的中医治疗室应配置保持室内温度的设施,并注意保护患者隐私。产生刺激性气体或烟雾的中医特色诊疗空间宜设置独立的通风排烟设施。
第三十九条 中医医院应根据气候条件和功能定位,按照国家相关规范的规定,采用适宜的采暖、通风和空调系统。有净化要求的区域应符合国家相关规范的规定。
第四十条 中医医院的院区管网应合理规划,新建中医医院宜采用综合管廊形式。主要建筑物内应设置管道井,并根据需要设置设备层。设备层及主要管道沟应考虑设备系统及干管维修和通风,并采取防水、防冻裂措施。
第四十一条 中医医院的供配电系统和设施应安全可靠,应采用双重电源供电并配备应急电源,保证不间断供电。
第四十二条 中医医院应基于建设规模、医疗业务和医院管理情况超前谋划,配置智能化、信息化系统,并确保医院数据和网络信息安全。
第四十三条 中医医院应按具体功能要求设置医用气体供应系统,具体配置应符合国家相关规范的规定。
第四十四条 中医医院应建设污水、污物处理设施,污水的排放与医疗废物和生活垃圾的分类、归集、存放应遵守国家有关医疗废物管理规定和环境保护的规定。
第四十五条 中医医院在室内外应配置完善、清晰、醒目的标识系统。
第四十六条 中医医院绿化植物配置应避免选用种子飞扬、有异味、有毒、有刺及过敏性植物,不应使用带有尖状突出物的围栏。
第六章 医疗设备
第四十七条 中医医院的设备配置应遵循下列原则:
一、一般医疗设备的配置应按综合医院医疗器械装备标准和医疗机构基本标准的规定执行。
二、大型医用设备的配置应按国家相关规定执行。
三、中医药专用设备可根据实际情况进行配置。
四、中医特色科室所需特殊诊疗设备应保证专科专病的需要。
第四十八条 中药饮片炮制加工、制剂设备及质量检验设备应符合国家药监部门的有关规定。
第七章 相关指标
第四十九条 中医医院的投资估算应按国家现行有关规定进行编制。
第五十条 中医医院的经济评价与后评估应执行国家现行的建设项目经济评价与后评估的方法与参数的规定。
附 件
中医医院基本用房及单项用房构成表

中医医院基本用房及单项用房构成表
注:EICU指急诊重症监护室,B超室指B型超声检查室,PT训练室指运动功能训练室,OT训练室指作业疗法训练室。
本建设标准用词和用语说明
1 为便于在执行本建设标准条文时区别对待,对要求严格程度不同的用词说明如下:
1)表示很严格,非这样做不可的:正面词采用“必须”,反面词采用“严禁”;
2)表示严格,在正常情况下均应这样做的:正面词采用“应”,反面词采用“不应”或“不得”;
3)表示允许稍有选择,在条件许可时首先应这样做的:正面词采用“宜”,反面词采用“不宜”;
4)表示有选择,在一定条件下可以这样做的,采用“可”。
2 条文中指明应按其他有关标准执行的写法为:“应符合……的规定”或“应按……执行”。




