工信厅科〔2023〕55号
各省、自治区、直辖市工业和信息化主管部门,有关行业协会、标准化技术组织和专业机构:
为切实发挥标准对推动钢铁行业智能制造发展的支撑和引领作用,工业和信息化部依据《国家智能制造标准体系建设指南(2021版)》《“十四五”智能制造发展规划》《“十四五”原材料工业发展规划》等,组织编制了《钢铁行业智能制造标准体系建设指南(2023版)》。现印发给你们,请结合本地区、本行业、本领域实际,在标准化工作中贯彻执行。
工业和信息化部办公厅
2023年9月27日
钢铁行业智能制造标准体系建设指南
( 2023版 )
前 言
钢铁作为“工业粮食”,是制造强国建设的重要基石。钢铁工业具有生产流程连续、工艺体系复杂、产品中间态多样化、大型高温高压设备集中、人因安全要求高等特征,属于典型的流程型制造业,面临着严峻的资源、市场、环保、竞争等挑战,亟需通过智能制造先进技术和装备的场景应用,提高行业的绿色环保水平、安全保障能力、生产制造效率。国家大力推进智能制造以来,钢铁行业因体量庞大且自动化、信息化程度较高,具备推进流程型智能制造的优势条件,钢铁企业纷纷实施数字化、网络化、智能化项目,在保障产业稳定运行、提升韧性方面发挥了巨大价值。
标准化工作是实现智能制造的重要技术基础。为指导当前和未来一段时间钢铁行业智能制造标准化工作,解决标准缺失、滞后等问题,加快推进质量变革、效益变革、动力变革,促进钢铁行业实现高质量发展,工业和信息化部依据《国家智能制造标准体系建设指南(2021 版)》,组织编制了《钢铁行业智能制造标准体系建设指南(2023 版)》。
一、总体要求
(一)指导思想
坚持以习近平新时代中国特色社会主义思想为指导,全面贯彻党的二十大精神,立足新发展阶段,完整、准确、全面贯彻新发展理念,以《国家标准化发展纲要》《“十四五”智能制造发展规划》《“十四五”原材料工业发展规划》《国家智能制造标准体系建设指南(2021 版)》《关于促进钢铁工业高质量发展的指导意见》为指导,加强标准统筹规划,围绕钢铁行业增强创新能力、推进绿色低碳、提高供给质量、提升本质安全等实际需求,加快建立涵盖基础共性、智能装备、智能车间、智能工厂、智能企业、智能供应链的钢铁行业智能制造标准体系,充分发挥标准的指导、规范、引领和保障作用,推动钢铁行业智能制造水平不断跃升。
(二)基本原则
- 坚持统筹规划,动态更新。紧密围绕国家智能制造产业政策、发展规划和建设指南,与国家智能制造标准体系协调配套,加快构建钢铁行业智能制造标准体系,统筹规划标准化重点领域和方向,推进国家标准、行业标准与团体标准协同发展,结合钢铁行业发展现状和趋势动态更新标准体系。
- 坚持共性先立,急用先行。针对钢铁生产流程连续、工艺体系复杂、产品中间态多样化的特点,稳步推进钢铁行业网络与数据安全、检测和评价等基础共性标准的制定,加快推进钢铁行业智能装备、智能车间、智能工厂等标准的制定。
- 坚持协同推进,注重实施。结合智能制造跨行业、跨领域、系统融合等特点,推动钢铁行业上下游产业链各环节、产学研用各方共同开展标准制定。以支撑智能制造技术应用为着力点,充分发挥标准引领作用,强化标准宣传推广和应用实施,有序推进钢铁行业智能制造标准体系建设。
- 坚持创新探索,适当领先。将钢铁工业制造场景与智能制造技术应用紧密结合,做好遴选验证、标准研制、试点应用等系列工作,为推进新一代信息技术与流程工业先进制造技术的深度融合起到表率作用。
(三)建设目标
到 2025 年,建立较为完善的钢铁行业智能制造标准体系,累计研制 45 项以上钢铁行业智能制造领域标准,基本覆盖基础共性和装备层、车间层、工厂层、企业层、产业链协同层各层级标准,优先制定基础共性标准以及绿色低碳、产品质量、生产安全等关键应用场景标准,突出标准在先进制造技术与新一代信息技术相互融合和迭代提升过程中的引导作用,积极参与国际标准研制,为世界钢铁工业可持续发展做出中国贡献。
二、建设思路
(一)钢铁行业智能制造标准体系结构
依据《国家智能制造标准体系建设指南(2021 版)》中建设细分行业智能制造标准体系的相关要求,基于钢铁行业工艺、产品及智能工厂建设等特点,形成由“A 基础共性”“B 装备层”“C 车间层”“D 工厂层”“E 企业层”“F协同层”构成的钢铁行业智能制造标准体系,如图 1 所示。

图 1 钢铁行业智能制造标准体系结构图
具体内容如下:
- A 基础共性标准,位于整个体系结构的底层,是构建体系的基础。包括两个部分:一部分继承国家智能制造标准体系中基础共性标准中通用、检测、评价等内容;另一部分继承国家智能制造标准体系中关键技术的赋能技术、工业网络等内容,并根据钢铁行业基础关键技术需求进行了整合。
- B—F 层从智能制造系统架构的系统层级维度展开,根据钢铁行业智能制造需求,面向装备、车间、工厂、企业、协同等各层级中多重场景和环节,指导制定智能制造技术应用相关标准。
B 装备层标准主要用于规范单体智能装备的功能、质量、接口和性能提升标准,包括无人运输装备、工业机器人和人机协作系统等标准。
C 车间层标准主要用于规范工序级(车间)业务活动的相关标准,涉及工艺产线管控、生产作业、工序级质量控制、业务集成优化和模型建设等,包括矿山、原料场、炼铁、炼钢、轧钢和其他等标准。
D 工厂层标准主要用于规范工厂或跨工序的钢铁智能工厂设计、生产、管理要求等,支撑钢铁智能工厂建设,包括设计与交付、生产管控、资源保障等标准。
E 企业层标准主要用于指导钢铁企业优化资源配置,规范采购、销售、研发、数据资源等运营管理,实现企业内部深度协同,包括资源计划与市场预测、采购管理、销售管理、产品研发设计、工厂协同、数据资产管理等标准。
F 协同层标准主要用于规范钢铁行业上下游企业间数据共享、多业务协同以及智能服务等要求,包括数据共享、供应链协同、客户服务等标准。
(二)钢铁行业智能制造标准体系框架
钢铁行业智能制造标准体系框架包含钢铁行业智能制
造标准体系的基本组成单元,如图 2 所示

图 2 钢铁行业智能制造标准体系框架
三、建设内容
(一)基础共性标准
主要包括通用、检测、评价、工业网络、赋能技术 5 个部分。用于统一钢铁行业智能制造术语定义、检测方法、评价方法等基础通用标准,以及钢铁行业在工业网络、赋能技术等方面的共性技术标准。其中,通用、检测、评价内容对应国家智能制造标准体系中“基础共性”部分建设内容,工业网络、赋能技术内容对应国家智能制造标准体系中“智能赋能技术”部分建设内容,本文仅面向钢铁行业的专有需求展开描述,如图 3 所示

图 3 基础共性标准子体系
1、通用标准
主要包括钢铁行业智能制造术语与定义、钢铁工业数据分类与编码、智能工厂参考架构、物料标识编码等标准。主要用于规范与统一对智能制造的认知理解,以及构建钢铁行业智能化发展所需的标识、编码、参考架构等基础通用标准。
2、检测标准
主要包括铁水、钢水等成分智能分析,长材、扁平材等钢产品外形、轮廓、表面、力学性能智能检测与预测等标准。主要用于保障钢铁行业产品质量,推动智能技术在检验检测与实时工艺优化等方面的应用。
3、评价标准
主要包括钢铁智能制造能力成熟度实施指南、钢铁智能工厂评价实施指南,钢铁行业设计、生产、管理、供应链等方面评价评级标准。主要用于指导钢铁企业识别智能制造现状,摸清提升智能制造水平重点方向,为企业智能化改造升级规划提供参考。
4、工业网络标准
主要包括体系架构、网联技术、云基础设施、网络与数据安全 4 个部分。主要用于指导钢铁企业建立符合自身产品特色需求的工业网络,从架构、基础技术、项目建设、网络与数据安全等方面提供参考。
(1)体系架构标准
主要包括基于钢铁原料、产品、生产、管理及业务模式的互联互通系统平台功能架构等标准。主要用于为钢铁企业建设专有工业网络提供体系架构参考,实现工业网络架构下不同层级和异构网络之间的网络运行规范管理。
(2)网联技术标准
主要包括企业内外组网与并联技术、有线和无线通信以及原料和产品相关的物联网技术要求,5G、工业网闸、网关等用于炼铁、炼钢、轧钢等工序专用设备的网联技术标准。主要用于为钢铁企业建设专有工业网络组网过程中应用的网联技术,提供技术规范与指导。
(3)云基础设施标准
主要包括钢铁生产厂区虚拟专网建设技术规范等钢铁企业部署运算资源相关的云基础设施标准。主要用于为钢铁企业在建设云计算、分布式算力与存储部署、云边端设备与服务接入等方面提供技术规范与指导。
(4)网络与数据安全标准
主要包括面向钢铁行业多工序、多业务、多基地等特点的工业控制及网络安全防护要求、跨区域多基地的数据传输安全要求、网络安全分类分级等标准。主要用于为企业不同系统层级内部及之间的数据及时可靠传递等提供技术规范与指导,保障企业生产、业务等系统安全。
5、赋能技术标准
主要包括工业大数据、边缘计算、数字孪生、区块链、工业软件、算法模型与优化 6 个部分。主要用于指导新一代信息技术与钢铁领域融合应用,进行深度建模、训练与优化,提升钢铁行业智能生产工艺水平。
(1)工业大数据标准
主要包括钢铁行业工业大数据主数据管理、钢铁全流程数据集成以及大数据平台运维等面向钢铁行业复杂数据结构的基础技术标准,钢铁工业生产、管理等过程中的数据处理标准。主要用于为钢铁制造生产及管理过程各环节所产生数据的采集、处理、传输和存储提供技术规范与指导。
(2)边缘计算标准
主要包括钢铁行业炼铁、炼钢、轧钢等工序相关设备接入网络实现远控、运维等功能的技术标准,企业生产车间边缘网络配置要求、边缘平台系统要求、边缘数据接入与数据服务技术要求等标准。主要用于解决钢铁行业边缘计算中异构、高频、多源、量大的数据采集和处理等问题,规范在敏捷链接、实时计算、数据优化等方面的数据接口和数据要求。
(3)数字孪生标准
主要包括高炉、转炉、连铸机、轧机等设备级以及炼铁、炼钢、轧钢等车间级的数字孪生技术要求及应用规范,数字钢产品等面向供应链创新服务的数字孪生技术要求等标准。主要用于规范钢铁行业资产、工艺及生产的数字孪生在系统架构、接口、应用(模拟仿真)等方面的技术要求。
(4)区块链标准
主要包括连通钢铁行业上下游业务协同中,区块链技术应用接口、性能评估、业务系统集成等标准。主要用于解决钢铁行业电子签约、物流计费、材料数据跟踪与共享、电子凭证等场景中,可信数字身份、数据确权及互信等问题。
(5)工业软件标准
主要包括钢铁行业研发设计、生产控制、运营管理等场景的软件系统架构、接口、功能等技术要求标准。主要用于规范钢铁行业全生命周期工业软件应用的技术要求。
(6)算法模型与优化标准
主要包括钢铁制造过程中与工艺优化、生产管控相关的机理模型、数据模型优化与建立等标准。主要用于实现钢铁产品的稳定生产、产品质量提升与智能管理。
(二)装备层标准
主要包括无人运输装备、工业机器人和人机协作系统 3个部分。主要用于规范单体智能装备的功能、质量、接口和性能提升标准,如图 4 所示。

图 4 装备层标准子体系
1、无人运输装备标准
主要包括面向钢铁行业厂内及跨厂的自动引导车、桥式起重机、钢制品运输车、传动运输设备、矿山铁路运输设备、井下运输设备等装备的技术要求,以及面向上述装备的智能感知、控制系统、运维诊断、远控/集控、无人驾驶等系统的技术要求。主要用于指导现场作业少人化、无人化,为装备远控、集控、协同等提供技术参考。
2、工业机器人标准
主要包括高炉出铁厂机器人作业、自动加保护渣等围绕钢铁行业生产过程中巡检、操作、包装、质检等对主辅工序以及公辅作业中实现代人操作的机器人相关标准。主要用于指导智能工业机器人在钢铁行业的相关应用及技术参考。
3、人机协作系统标准
主要包括人机交互界面中增强信息辨识度的色彩设计技术要求等人机交互相关技术标准。主要用于提高钢铁行业相关工业系统的界面设计水平、降低复杂度、减少误操作,保障生产安全并提高系统可用性、易用性。
(三)车间层标准
主要用于规范工序级(车间)业务活动的相关标准,涉及工艺产线管控、生产作业、工序级质量控制、业务集成优化和模型建设等,包括矿山、原料场、炼铁、炼钢、轧钢和其他 6 个部分,如图 5 所示。

图 5 车间层标准子体系
1、矿山标准
主要包括钢铁行业采矿选矿、冶金矿山集成管控等管理系统技术要求。主要用于规范采矿、运输、现场无人化及远程控制等智能化系统技术要求,指导冶金矿山精细化管理。
2、原料场标准
主要包括智能原料场系统建设技术要求,配矿、堆取料机、原料皮带无人化应用技术要求等标准。主要用于指导企业实现原料场数字化管理。
3、炼铁车间标准
主要包括焦化、烧结、球团、高炉等炼铁系统一体化管控技术要求,智能高炉系统建设及评价诊断标准,高炉远控生产过程智能化、气基直接还原等非高炉炼铁智能化技术要求,原燃料智能生产技术要求及质量一体化管控要求等标准。主要用于规范焦化、烧结、球团、炼铁等工序系统建设、系统集成,以及各生产工序智能化提升及改造技术要求。
4、炼钢车间标准
主要包括炼钢车间集成管控系统标准,面向炼钢生产过程的铁水处理、智能炼钢、自动出钢、钢包合金智能配料、浇铸无人化、连铸坯热装预处理等控制系统技术要求。用于规范炼钢生产工序智能化提升及改造技术要求,确保炼钢车间建设的系统集成规范化、制造过程智能化。
5、轧钢车间标准
主要包括轧钢车间智能集成管控系统标准,面向长材、扁平材等轧钢生产过程的温度、尺寸、形状等控制系统技术要求。主要用于规范轧钢生产工序智能化提升及改造技术要求,确保轧钢车间建设的系统集成规范化、制造过程智能化。
6、其他标准
主要包括智能磨辊间、无人变电站等部分车间通用或其他公辅类标准,铸轧智能车间或其他上下游车间具备横向集成的一体化车间建设标准。主要用于规范 CA-CE 尚未覆盖到的智能车间技术要求。
(四)工厂层标准
主要用于规范工厂或跨工序的钢铁智能工厂设计、生产、管理要求等,支撑钢铁智能工厂建设,包括设计与交付、生产管控、资源保障 3 个部分,如图 6 所示。

图 6 工厂层标准子体
1、设计与交付标准
主要包括工厂设计与交付、生产工艺设计标准。
(1)工厂设计与交付标准
主要包括设计要求、设计模型等规划架构标准,智能工厂物联网等系统设计、仿真分析等物理/虚拟工厂设计标准,交付原则、对象类库规定、标识码规定等数字化交付标准,智能工厂各环节、各系统及系统集成标准等。主要用于规范钢铁行业智能工厂的设计规划和数字化交付的通用要求,确保建成的钢铁行业智能工厂达到预定建设目标。
(2)生产工艺设计标准
主要包括炼铁、炼钢、精炼、连铸、轧钢等工序的协同工艺设计优化,基于冶金机理、数据驱动的工艺参数设计及产品动态质量优化设计等标准。主要用于指导钢铁企业设计出满足产品质量要求的工艺路线、工艺过程、工艺参数等,为用户提供高质量产品。
2、生产管控标准
主要包括生产计划排程、一体化协同管控、全流程质量管控标准。主要用于规范生产计划、生产执行、生产控制等生产过程中的系统技术要求,确保设计与交付和生产执行互联互通、生产计划最优、生产过程智能管控。
(1)生产计划排程标准
主要包括面向销售订单的产能计划、订单计划、批量计划(炉次、浇次及轧次等作业计划)和生产调度等系统技术建设要求等标准。主要用于规范智能化技术在生产计划排程中的应用,实现调度排产优化。
(2)一体化协同管控标准
主要包括铁钢轧一体化集控中心建设要求,与生产管控相关的多业务流程协同一体化管控等标准。主要用于指导支撑生产与其他业务流程协同,突破工序和部门边界,实现一体化管控目标。
(3)全流程质量管控标准
主要包括面向生产制造过程中的实时工艺参数监控、产品质量预测、在线质量判定等质量管控系统技术要求,质量大数据分析、产品质量回放与追溯等质量管控平台建设要求等标准。主要用于指导钢铁行业质量定责、判定和优化等管理系统建设,实现钢铁工业全流程质量监管、质量检验业务集成和质量问题追溯。
3、资源保障标准
主要包括能源管控、设备管理、安全环保管理、工厂物流管理等标准。主要用于规范生产执行过程中生产资源保障系统技术要求,以资源最优配置,确保生产计划如期完成,助力企业低碳绿色安全高效发展。
(1)能源管控标准
主要包括面向多基地、多厂区的能源管控系统及平台建设要求,工序及产品的能耗管理系统技术要求,钢铁行业智能电网管控平台建设要求等标准。主要用于规范生产阶段能源管控的技术要求及模型要求,指导企业、厂区、车间、设备、产品等实现能源多级管理,支撑企业智慧能源管理。
(2)设备管理标准
主要包括钢铁工艺设备在线监测、故障诊断、设备效能状态检测与校准等技术要求,备品备件、设备运维等管理系统技术要求等标准。主要用于规定智能制造环境下设备健康、可靠运行应满足的要求,确保设备的稳定运行与维护,提高设备的综合效率。
(3)安全环保管理标准
主要包括钢铁各工序作业过程中安全动态实时检测、预测预警、危险作业等管理系统技术要求,环保动态实时检测、预测预警等环保管控系统技术要求,废水、废气、固体废物管理系统技术要求等标准。主要用于智能制造环境下安全环保应满足的要求,支撑钢铁企业实现安全高效发展。
(4)工厂物流管理标准
主要包括钢铁行业智能工厂物流系统建设要求,原燃料进厂至产成品出厂全物流业务场景的物料跟踪管理系统技术要求,物料智能分拣、配送路径规划等标准,生产执行过程中物料状态、产(半)成品出入库、库存预警等仓储管理标准等。主要用于指导企业降低库存,提升物流效率。
(五)企业层标准
主要包括资源计划与市场预测、采购管理、销售管理、产品研发设计、工厂协同、数据资产管理 6 个部分。用于指导钢铁企业优化资源配置,规范采购、销售、研发、数据资源等运营管理,实现企业内部深度协同,如图 7 所示。

图 7 企业层标准子体
1、资源计划与市场预测标准
主要包括面向物料需求及采购申请计划的资源计划系统技术要求,面向产品设计、生产制造、仓储物流等业务优化的市场预测系统技术要求等标准。主要用于规范钢铁企业市场预测系统建设技术要求及数据模型建设要求,指导企业实现资源最优分配。
2、采购管理标准
主要包括钢铁行业供应商分类分级、绩效评价等管理系统建设技术要求,原材料、资材备件的采购需求智能预测、资源配置优化、智能决策等采购系统技术要求标准。主要用于规范钢铁企业采购等系统建设,助力企业实现全方位的采购数字化。
3、销售管理标准
主要包括客户关系管理、销售预测、销售订单、销售异议管理、发货管理等系统技术要求。主要用于规范钢铁企业一体化销售管理平台技术要求,提升客户满意度。
4、产品研发设计标准
主要包括产品的数字化设计和仿真标准,产品试验验证过程仿真的方法和要求等标准。主要用于规范钢铁行业企业数字化产品的设计要求,助力企业实现智能化转型。
5、工厂协同标准
主要包括钢铁厂际间制造资源协同管控、网络协同制造及平台建设等标准。主要用于指导钢铁企业持续改进和优化企业内部网络化制造资源协同,规范钢铁行业工厂之间系统管控技术要求,实现工厂之间的业务协同。
6、数据资产管理标准
主要包括钢铁企业数据资源管理体系建设规范,数据资源管理系统技术要求,工厂内部数据分析应用技术要求,数据分类分级管理等标准。主要用于规范钢铁行业智能化转型过程中各类数据的应用与管理。
(六)协同层标准
主要包括数据共享、供应链协同、客户服务 3 个部分。用于规范企业内外部的信息互联和共享等系统技术要求,确保跨企业、跨地区资源共享、协同合作,如图 8 所示

图 8 协同层标准子体
1、数据共享标准
主要包括钢铁企业与上下游企业间的数据交换等数据共享标准体系建设要求,数据格式、协议解析等技术标准。主要用于规范钢铁产业链的数据共享管理要求,实现钢铁供应链的数据协同共享。
2、供应链协同标准
主要包括钢铁行业供应链上下游设计、生产、物流、销售、服务等多业务协同标准。主要用于规范钢铁生产企业与上游原燃料供应商、下游用钢企业或第三方服务商的信息集成、协作要求,实现钢铁供应链的高效协同。
3、客户服务标准
主要包括钢铁行业产品溯源管理服务、钢铁企业先期介入下游用钢客户服务等标准。主要用于规范钢铁企业智能服务技术要求,提升钢铁下游用钢企业的客户服务满意度。
四、组织实施
(一)加强统筹协调。
积极发挥行业协(学)会及专家智库作用,汇聚各类优质标准化资源,引导行业内龙头企业、科研院所、社会团体、检测认证机构等积极参与标准化工作,形成技术研发、标准制定及验证、应用推广、产业发展协同推进的工作格局。
(二)加快标准研制。
立足实际发展需要,加快研究制定钢铁行业基础共性以及智能装备、智能车间、智能工厂等标准。发挥好钢铁行业智能制造标准试验验证公共服务平台作用,形成标准化与智能化建设相互支撑、相互促进的良好态势。
(三)推动宣贯实施。
充分发挥标准化技术委员会、行业协(学)会等的行业影响力,广泛进行宣传,加快标准应用。树立钢铁行业智能制造标准应用示范标杆,总结可复制的先进经验,为国家智能制造标准应用试点示范提供支撑。
(四)加强交流与合作。
加强钢铁行业上下游、智能制造相关产业间的交流与合作,提升标准的适应性。积极支持钢铁企业、科研机构等参与国际标准化活动,与国际同行共同制定国际标准,通过国际交流合作,提高行业应用水平和国际化水平。
附 件:
- 钢铁行业智能制造现行和在研标准研制清单
- 钢铁行业智能制造标准建设重点
钢铁行业智能制造现行和在研标准研制清单

钢铁行业智能制造现行和在研标准研制清单
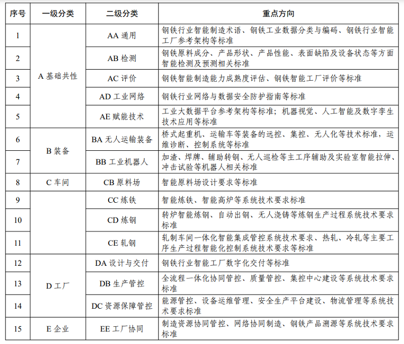
钢铁行业智能制造标准建设重点

钢铁行业智能制造标准建设重点


