引 言
江西省专利奖是全省专利工作领域中的最高奖项,表彰在本身行政区域内实施并具有显著经济社会效益的专利,鼓励自主创新,促进专利的实施和商用化,助力本省产业提升,营造鼓励知识产权创造、运用和保护的良好环境,推进知识产权强省建设。每两年评选一届。
为落实知识产权发展的理念,发挥江西省专利奖激励引导作用,推进全省提高创新质量和效益,不断提升知识产权管理水平,进一步规范规范专利奖评审工作,根据《江西省专利奖励办法》《江西省专利奖励实施细则》及新时代知识产权发展的新要求,制定本文件。
江西省
专利奖评审工作规范
DB36/T 1789-2023
1 范 围
本文件规定了专利奖评审的奖项设置、基本要求、评审组织、评审内容、评审程序、表彰、资料管理。
本文件适用于江西省专利奖的评审,各地市专利奖评审可参照执行。
2 规范性引用文件
下列文件中的内容通过文中的规范性引用而构成本文件必不可少的条款。其中,注日期的引用文件,仅该日期对应的版本适用于本文件;不注日期的引用文件,其最新版本(包括所有的修改单)适用于本文件。
- GB/T 21374 知识产权文献与信息 基本词汇
3 术语和定义
GB/T 21374界定的以及下列术语和定义适用于本文件。
3.1 外观设计专利 patent for design
技术方案为外观设计的专利。
[来源:GB/T 21374,3.2.4,有修改]
4 奖项设置
江西省专利奖设“江西省专利奖”和“江西省专利转化运用奖”两个奖项。江西省专利奖注重创新创造水平,江西省专利转化运用奖注重转化运用效益。
5 基本要求
参评专利权人及专利应符合以下要求:
a)专利权人应是在赣注册或具有本省户籍、工作居住证,或与在赣公民、组织合作并对本省经济社会发展有突出贡献;
b)专利包括发明专利、实用新型专利及外观设计专利;
c)专利应已经国家知识产权局授权且权属明确、稳定、有效;
d)专利应已在本省实现了应用和产业化,并产生显著的经济效益或社会效益;
e)专利不属于国防专利或保密专利;
f)专利不曾获得江西省专利奖。
6 评审组织
6.1 联席会议
省专利奖评选工作由省专利奖励工作部门联席会议(简称联席会议)统一领导。联席会议由科技、专利、经济、财务、教育和法律等领域的专家、学者或行政部门领导组成,人员为单数,每届任期 4 年。
6.2 奖励办公室
省专利奖评审的组织、协调和日常管理工作由省专利奖励工作部门联席会议办公室(简称奖励办公室)负责,奖励办公室设在省知识产权行政主管部门。
6.3 评审委员会
联席会议下设省专利奖评审委员会(简称评审委员会),组成人选由省知识产权行政主管部门提出,报联席会议核准聘任,人员为单数,每届任期 4 年。
6.4 评审组
6.4.1 评审组由奖励办公室组建,承担专利奖评审任务。
6.4.2 评审组专家构成由奖励办公室根据参评项目的数量、范围、行业等因素确定。
6.4.3 参与评审的专家及相关工作人员,应对评审情况严格保密。
7 评审内容
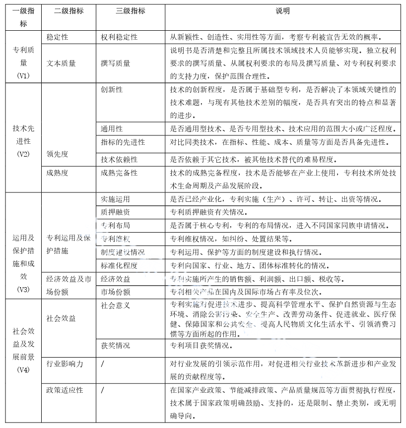
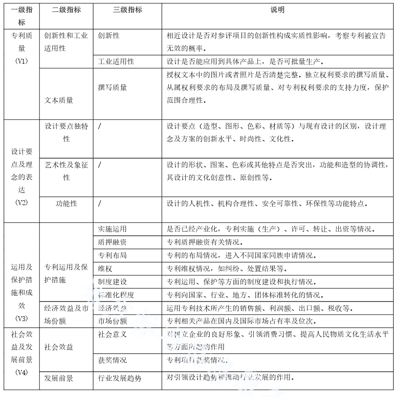
7.1 评审内容主要包括专利质量、技术先进性或独特性、运用及保护措施和成效、社会效益及发展前景四个维度,指标体系参见附录 A。
7.2 评价指标具体权值由奖励办公室根据专利类型和奖项不同的侧重点及社会经济发展情况设定,总分 100 分。
7.3 项目的评分 W=∑Vi。
8 评审程序
8.1 申 报
8.1.1 专利权人选择申报专利奖或专利转化运用奖,并提供完整、真实、可靠的证明与支撑材料。
8.1.2 专利权人为两个以上(含两个)的,应当征得所有专利权人同意。
8.1.3 拟参加评奖的专利项目应在本单位进行公示。
8.2 推 荐
8.2.1 各设区市、省直有关部门对本辖区(本部门)申报项目材料进行初步审查后,择优推荐。
8.2.2 拟推荐的项目应进行公示。
8.3 形式审查
由奖励办公室对申报材料进行形式审查。
8.4 评 审
8.4.1 专家网评
对形式审查合格的项目进行评审,通过网络评审形式进行:
- ——按专利学科领域对项目进行分组;
- ——按分组情况,回避项目有关联的专家,随机抽取相关领域专家组成网评评审组;
- ——专家在网上完成评审打分;
- ——按照每组专家打分的结果去掉一个最高分和一个最低分后计算平均分为每个项目的得分;
- ——根据奖项和得分高低顺序,按一定比例选取网评入围项目。
8.4.2 专家会评
对网评入围项目进行评审,以会议形式进行:
- ——对入围项目进行重新分组;
- ——按分组情况,回避项目有关联的专家,随机抽取相关领域专家组成会评评审组;
- ——可组织答辩;
- ——专家结合书面材料及答辩情况对项目进行评分;
- ——按照每组专家打分的结果去掉一个最高分和一个最低分后计算平均分为每个项目的得分;
- ——根据奖项和得分高低顺序,按一定比例选取入围项目。
8.4.3 评审委员会评审
对专家会评入围项目进行评审,确定专利奖拟授奖项目,以会议形式进行:
- ——组织三分之二以上多数(含三分之二)评审委员会委员参加,与项目有关联的专家应主动回避;
- ——可组织答辩;
- ——专家对项目进行评分;
- ——与会委员打分的结果去掉一个最高分和一个最低分后计算平均分为每个项目的得分;
- ——根据奖项及得分高低排序选取项目,经到会委员三分之二以上多数(含三分之二)表决通过后确定拟授奖项目。
8.4.4 实地考察
根据评审情况,奖励办公室可组织专家对项目进行实地考察,并向联席会议提交书面考察报告。
8.4.5 联席会议审定
对评审委员会的评审结果进行审定,以会议方式进行:
- ——组织三分之二以上多数(含三分之二)联席会议成员参加;
- ——奖励办公室对本届专利奖评选工作进行说明;
- ——对推荐授奖项目进行审定,经到会成员的三分之二以上多数(含三分之二)表决通过后,确定拟奖励项目。
8.5 公 示
专家会评入围项目及拟奖励项目应在报纸或网站等官方媒体进行公示。
9 表 彰
经公示无异议的拟授奖项目报请省人民政府批准后,进行表彰。
10 资料管理
10.1 评审用表格、报告和记录等资料格式由奖励办公室统一制定和修订。
10.2 申报材料、评审记录和报告等资料由奖励办公室保存。
10.3 宜建立信息平台,实现申报、推荐、评审等数据及资料电子化管理。
附 录 A
(资料性)
专利奖评审指标体系
发明、实用新型专利评价指标见表A.1。
表 A.1 发明、实用新型专利评价指标

外观设计专利评价指标见表A.2。
表 A.2 外观设计专利专利评价指标



