展会又称为展览会或展销会,是指通过实物并辅以文字、图形或示范性的表演来展现社会组织成果,以提高组织形象、促进产品销售的专题活动。
展会是一种十分直观、形象生动的复合型传播方式,展览展销会可为社会组织和公众提供直接的双向交流、沟通的机会。它可以同时用产品说明书、宣传手册、活页广告等文字媒介,照片、幻灯片、录像片及电影等音像媒介,讲解、交谈和现场广播等声音媒介,现场表演、示范等动作语言媒介以及实物媒介等多种形式,进行全方位的宣传。
一、展会服务认证概念
- 认证主体:举办展会服务的机构(展会承办机构)、展览场地提供机构(会展中心)
- 认证依据:RB/T 308-2017《展会服务认证要求》
- 认证形式:展会服务认证是一种服务评价认证,评价结果共分五个等级

图1-展会服务评价等级
- 认证目的:对展会承办单位进行服务质量分等级评价,传递展会承办单位、参展商与观众之间的信任,强化展会服务配套服务供应商的管理,保障展会服务质量,提高顾客满意度,提升我国展会服务的水平。
二、展会服务认证要求
展会服务评价的基本要求分为服务要求和管理要求两部分内容:
1、服务要求如下:
- 营销服务:招展文件、招商文件、广告服务、信息发布、在线服务等;
- 咨询服务:在线咨询、电话咨询、现场咨询;
- 筹展服务:观众登记、胸卡及门票、展商报到、布展、媒体接待等;
- 展会环境:会展场地环境要求、环保与节能;
- 现场服务:抵达、入场、观展、展中会议、后勤服务、观众撤离等;
- 后续服务:撤展、展会报告、客户维护。
2、管理要求如下:

图2-展会管理成熟度评估模型
- 通用要求:展会管理成熟度等级要求
- 特定要求:特定的展会服务评价指标
三、展会服务要求测评
1、展会服务要求测评工具

图3-展会服务要求测评工具-营销服务

图4-展会服务要求测评工具-营销服务

图5-展会服务要求测评工具-营销服务

图6-展会服务要求测评工具-咨询服务

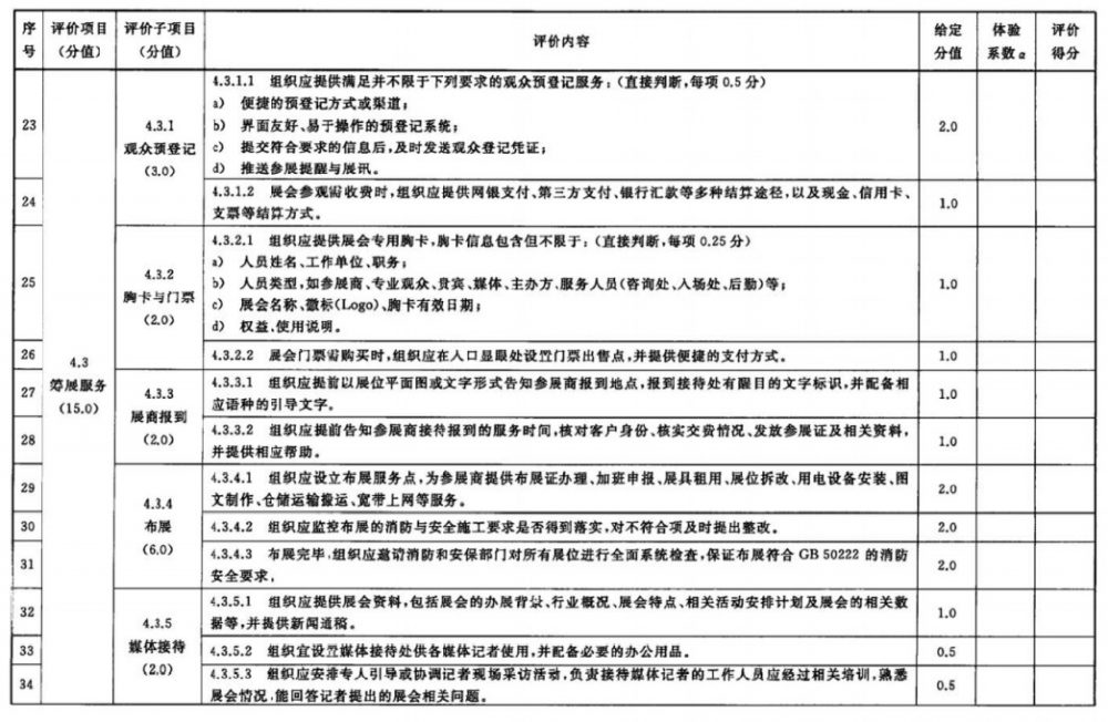
图7-展会服务要求测评工具-筹展服务

图8-展会服务要求测评工具-会展环境

图9-展会服务要求测评工具-现场服务

图10-展会服务要求测评工具-现场服务

图11-展会服务要求测评工具-后续服务
2、展会管理成熟度等级模型

图12-展会管理成熟度评估分值


