文件编号:CNCA-C19-01:2014
文件发布时间:2014年07月16日
文件状态:现行有效标准
文件下载:《强制性产品认证实施规则 防盗报警产品》
强制性产品认证实施规则
防盗报警产品
0 引 言
本规则基于防盗报警产品的安全风险和认证风险制定,规定了防盗报警产品实施强制性产品认证的基本原则和要求。
本规则与国家认监委发布的《强制性产品认证实施规则 生产企业分类管理、认证模式选择与确定》、《强制性产品认证实施规则 生产企业检测资源及其他认证结果的利用》、《强制性产品认证实施规则 工厂检查通用要求》等通用实施规则配套使用。
认证机构应依据通用实施规则和本规则要求编制认证实施细则,并配套通用实施规则和本规则共同实施。 生产企业应确保所生产的获证产品能够持续符合认证及适用标准要求。
1、适用范围
本规则适用于防盗报警产品,包括以下产品种类:入侵探测器、防盗报警控制器、汽车防盗报警系统。 由于法律法规或相关产品标准、技术、产业政策等因素发生变化所引起的适用范围调整,应以国家认监委发布的公告为准。
2、认证依据
认证依据标准见《防盗报警产品强制性认证依据标准及检测项目》(附件 2)。
上述标准原则上应执行国家标准化行政主管部门发布的最新版本。当需使用标准的其它版本时,则应按国家认监委发布的适用相关标准要求的公告执行。
3、认证模式
实施防盗报警产品强制性认证的基本认证模式为: 型式试验 +初始工厂检查 +获证后的跟踪检查
认证机构应按照《强制性产品认证实施规则 生产企业分类管理、认证模式选择与确定》的要求,对生产企业实施分类管理,并结合分类管理结果在基本认证模式的基础上酌情增加生产现场抽样检测或者检查、市场抽样检测或者检查等相关要素,以确定认证委托人所能适用的认证模式。
4、认证单元划分
原则上按产品型号委托认证。产品的供电电源、安全结构、安全元器件和影响防盗报警功能和性能的关键件均相同,即设计型号一致,而只是销售型号(如:不同型号之间的差异仅为针对不同的客户或不同的销售地区)不同的产品,可作为一个认证单元委托认证。
在同一境内,同一生产者、同一产品设计型号,由不同生产企业生产的产品不可作为一个认证单元,但型式试验仅对一个生产企业生产的样品进行,试验结果可覆盖上述其他认证单元的产品。不同生产者的产品不可作为一个认证单元,试验结果不能相互覆盖或引用。
认证单元划分见《防盗报警产品强制性认证单元划分》(附件1)。
5、认证委托
5.1 认证委托的提出和受理
认证委托人需以适当的方式向认证机构提出认证委托,认证机构应对认证委托进行处理,并按照认证实施细则中的时限要求反馈受理或不予受理的信息。
不符合国家法律法规及相关产业政策要求时,认证机构不得受理相关认证委托。
5.2 申请资料
认证机构应根据法律法规、标准及认证实施的需要在认证实施细则中明确申请资料清单(应至少包括认证申请书或合同,认证委托人/生产者/生产企业的注册证明等)。
认证委托人应按认证实施细则中申请资料清单的要求提供所需资料。认证机构负责审核、管理、保存、保密有关资料,并将资料审核结果告知认证委托人。
5.3 实施安排
认证机构应与认证委托人约定双方在认证实施各环节的相关责任安排,并根据生产企业实际和分类管理情况,按照本规则及认证实施细则的要求,确定认证实施的具体方案并告知认证委托人。
6、认证实施
6.1 型式试验
6.1.1 型式试验方案
认证机构应在进行资料审核后制定型式试验方案,并告知认证委托人。
型式试验方案包括型式试验的全部样品要求和数量、检测标准项目、实验室信息等。
6.1.2 型式试验样品要求
认证机构应在认证实施细则中明确认证产品送样/抽样的相关要求。型式试验的样品可由认证机构采取现场抽样/封样方式获得,也可由认证委托人按认证机构的要求选送代表性样品用于检测。
认证委托人应保证其所提供的样品与实际生产产品的一致性。认证机构和/或实验室应对认证委托人提供样品的真实性进行审查。实验室对样品真实性有疑义的,应当向认证机构说明情况,并做出相应处理。
6.1.3 型式试验项目
型式试验项目见《防盗报警产品强制性认证依据标准及检测项目》(附件 2)。
6.1.4 型式试验的实施
型式试验应在国家认监委指定的实验室完成。实验室对样品进行型式试验,并对检测全过程做出完整记录并归档留存,以保证检测过程和结果的记录具有可追溯性。
6.1.5 型式试验报告
认证机构应规定统一的型式试验报告格式。
型式试验结束后,实验室应及时出具型式试验报告。试验报告应包含对申请单元内所有产品与认证相关信息的描述。认证委托人应确保在获证后监督时能够向认证机构和执法机构提供完整有效的型式试验报告。
6.2 初始工厂检查
初始工厂检查应在型式试验合格后进行,必要时也可和型式试验同时进行。
6.2.1 基本原则
认证机构应在认证实施细则中明确防盗报警产品生产者/生产企业质量保证能力、产品一致性、产品与标准的符合性控制的基本要求。
认证委托人和生产者/生产企业应按照认证实施细则的相关规定,建立实施有效保持生产企业质量保证能力、产品一致性、产品与标准的符合性控制的体系,以确保认证产品持续满足认证要求。
对于已获认证的生产者/生产企业,认证机构可对初始工厂检查的时机和内容进行适当调整,并在认证实施细则中明确。
6.2.2 检查要求
认证机构应委派具有资格的强制性产品认证检查员组成检查组,按照认证实施细则的有关要求对生产企业质量保证能力、产品一致性、产品与标准的符合性进行检查。工厂现场检查应覆盖认证产品的所有加工场所。必要时,认证机构可到生产企业以外的场所实施延伸检查。
6.3 认证评价与决定
认证机构对型式试验、初始工厂检查的结论和有关资料/信息进行综合评价,做出认证决定。对符合认证要求的,颁发认证证书。对存在不合格结论的,认证机构不予批准认证委托,认证终止。
6.4 认证时限
认证机构应对认证各环节的时限做出明确规定,并确保相关工作按时限要求完成。认证委托人须对认证活动予以积极配合。一般情况下,自受理认证委托起 90天内向认证委托人出具认证证书。
7、获证后监督
获证后监督是指认证机构对获证产品及其生产企业实施的监督。认证机构应结合生产企业分类管理和实际情况,在认证实施细则中明确获证后监督方式选择的具体要求。
7.1 获证后的跟踪检查
7.1.1 获证后的跟踪检查原则
认证机构应在生产企业分类管理的基础上,对获证产品及其生产企业实施有效的跟踪检查,以验证生产企业的质量保证能力持续符合认证要求、确保获证产品持续符合标准要求并保持与型式试验样品的一致性。
获证后的跟踪检查应在生产企业正常生产时,优先选择不预先通知被检查方的方式进行。对于非连续生产的产品,认证委托人应向认证机构提交相关生产计划,便于获证后的跟踪检查有效开展。
7.1.2 获证后的跟踪检查内容
认证机构应按照《强制性产品认证实施规则 工厂质量保证能力要求》,结合防盗报警产品特点制定获证后的跟踪检查要求具体内容,并在认证实施细则中予以明确。
7.2 生产现场抽取样品检测或者检查
7.2.1 原 则
生产现场抽取样品检测或者检查应覆盖所有认证产品单元。
采取生产现场抽取样品检测或者检查方式实施获证后监督的,认证委托人、生产者、生产企业应予以配合。
7.2.2 内 容
认证机构应在认证实施细则中制定生产现场抽取样品检测或者检查的内容和要求。
如生产企业具备《强制性产品认证实施规则 生产企业检测资源及其他认证结果的利用》和认证依据标准要求的检测条件,认证机构可利用生产企业检测资源实施检测(或目击检测),并承认相关结果;如生产企业不具备上述检测条件,应将样品送指定实验室检测。认证机构应在认证实施细则中明确利用生产企业检测资源实施检测的具体要求及程序。
7.3 市场抽样检测或者检查
7.3.1 原 则
市场抽样检测或者检查应按一定比例覆盖获证产品。
采取市场抽样检测或检查方式实施监督的,认证委托人、生产者、生产企业应予以配合并确认从市场抽取的样品。
7.3.2 内 容
认证机构应在认证实施细则中明确市场抽样检测或者检查的内容和要求。
7.4 获证后监督的频次和时间
认证机构应在生产企业分类管理的基础上,对不同类别的生产企业采用不同的获证后监督频次,合理确定监督时间,具体原则应在认证实施细则中予以明确。
7.5 获证后监督的记录
认证机构应当对获证后监督全过程予以记录并归档留存,以保证认证过程和结果具有可追溯性。
7.6 获证后监督结果的评价
认证机构对获证后的跟踪检查、抽取样品检测/检查结论和有关资料/信息进行综合评价。评价通过的,可继续保持认证证书、使用认证标志;评价不通过的,认证机构应当根据情形做出注销/暂停/撤销认证证书的处理,并予以公布。
8、认证证书
8.1 认证证书有效期
认证证书的有效期为 5年。有效期内,认证证书的有效性依赖认证机构的获证后监督获得保持。
认证证书有效期届满,需要延续使用的,认证委托人应当在认证证书有效期届满前 90天内提出认证委托。证书有效期内最后一次获证后监督结果合格的,认证机构应在接到认证委托后直接换发新证书。
8.2 认证证书内容
认证证书内容应符合《强制性产品认证管理规定》第二十一条的要求。
8.3 认证证书的变更/扩展
获证后,当涉及认证证书、产品特性或认证机构规定的其他事项发生变更时,或认证委托人需要扩展已经获得的认证证书覆盖的产品范围时,认证委托人应向认证机构提出变更/扩展委托,变更/扩展经认证机构批准后方可实施。
认证机构应在控制风险的前提下,在认证实施细则中明确变更/扩展要求,并对变更/扩展内容进行文件审查、检测和/或检查(适用时),评价通过后方可批准变更/扩展。
8.4 认证证书的注销、暂停和撤销
认证证书的注销、暂停和撤销依据《强制性产品认证管理规定》和《强制性产品认证证书注销、暂停、撤销实施规则》及认证机构的有关规定执行。认证机构应确定不符合认证要求的产品类别和范围,并采取适当方式对外公告被注销、暂停、撤销的认证证书。
8.5 认证证书的使用
认证证书的使用应符合《强制性产品认证管理规定》的要求。
9、认证标志
认证标志的管理、使用应符合《强制性产品认证标志管理办法》的要求。
9.1 标志式样
获得认证的防盗报警产品应使用安全类(S)认证标志,式样如下图:

9.2 使用要求
可以采用国家统一印制的标准规格标志,也可采用模压、印刷方式。使用标准规格认证标志尺寸为 1号至 3号。如采用模压、印刷方式,应注明产品的工厂代码。
认证标志应加施在产品本体外壳显著位置。
10、收 费
认证收费项目由认证机构和实验室按照国家关于强制性产品认证收费标准的规定收取。
认证机构应按照国家关于强制性产品认证收费标准中初始工厂审查、获证后监督复查收费人日数标准的规定,合理确定具体的收费人日数。
11、认证责任
认证机构应对其做出的认证结论负责。
实验室应对检测结果和检测报告负责。
认证机构及其委派的工厂检查员应对工厂检查结论负责。
认证委托人应对其提交的委托资料及样品的真实性、合法性负责。
12、认证实施细则
认证机构应依据本实施规则的原则和要求,制定科学、合理、可操作的认证实施细则。认证实施细则应在向国家认监委备案后对外公布实施。认证实施细则应至少包括以下内容:
(1)认证流程及时限要求;
(2)认证模式的选择及相关要求;
(3)生产企业分类管理要求;
(4)认证委托资料及相关要求;
(5)型式试验要求;
(6)初始工厂检查要求;
(7)获证后监督要求;
(8)利用生产企业检测资源实施检测要求;
(9)认证变更(含标准换版)要求;
(10)收费依据及相关要求;
(11)与技术争议、申诉相关的流程及时限要求。
附 件 1
防盗报警产品强制性认证单元划分
|
序号 |
产品名称 |
单元划分 |
|
|
1 |
入侵探测器 | 主动红外入侵探测器 | 1.电路工作原理、安全结构、安全元器件、影响入侵探测器功能和性能的关键元器件均相同,仅探测距离有差异的若干个型号产品可作为一个单元申请。
2.电源不同,如开关电源、A C/DC、A C/AC、 DC(Ⅲ类电源),不能作为一个单元申请。 3. 电路板的形状(尺寸)不同,不能作为一个单元申请。 4.报警传输方式(有线、无线、总线等)不同,不能作为一个单元申请。 5.发射光束不同时,不能作为一个单元申请。 6.室内用入侵探测器和室外用入侵探测器,不能作为一个单元申请。 |
| 室内用被动红外探测器 | 1.电路工作原理、安全结构、安全元器件、影响入侵探测器功能和性能的关键元器件均相同,仅探测范围有差异的若干个型号产品可作为一个单元申请。
2.电源不同,如开关电源、A C/DC、A C/AC、 DC(Ⅲ类电源),不能作为一个单元申请。 3. 电路板的形状(尺寸)不同,不能作为一个单元申请。 4.报警传输方式(有线、无线、总线等)不同,不能作为一个单元申请。 5.吸顶式和壁挂式产品不能作为一个单元申请。 |
||
| 室内用微波多普勒探测器 | 1.电路工作原理、安全结构、安全元器件、影响入侵探测器功能和性能的关键元器件均相同,仅探测范围有差异的若干个型号产品可作为一个单元申请。
2.电源不同,如开关电源、A C/DC、A C/AC、 DC(Ⅲ类电源),不能作为一个单元申请。 3. 电路板的形状(尺寸)不同,不能作为一个单元申请。 4.报警传输方式(有线、无线、总线等)不同,不能作为一个单元。 5.吸顶式和壁挂式产品不能作为一个单元申请。 |
||
| 微波和被动红外复合入侵探测器 | 1.电路工作原理、安全结构、安全元器件、影响入侵探测器功能和性能的关键元器件均相同,仅探测范围有差异的若干个型号产品可作为一个单元申请。
2.电源不同,如开关电源、A C/DC、A C/AC、 DC(Ⅲ类电源),不能作为一个单元申请。 3. 电路板的形状(尺寸)不同,不能作为一个单元申请。 4.报警传输方式(有线、无线、总线等)不同,不能作为一个单元申请。 5.吸顶式和壁挂式产品不能作为一个单元申请。 |
||
| 振动入侵探测器 | 1.电路工作原理、安全结构、安全元器件、影响入侵探测器功能和性能的关键元器件均相同,仅探测范围有差异的若干个型号产品可作为一个单元申请。
2.电源不同,如开关电源、A C/DC、A C/AC、 DC(Ⅲ类电源),不能作为一个单元申请。 3. 电路板的形状(尺寸)不同,不能作为一个单元申请。 4.报警传输方式(有线、无线、总线等)不同,不能作为一个单元。 |
||
| 室内用被动式玻璃破碎探测器 | 1.电路工作原理、安全结构、安全元器件、影响入侵探测器功能和性能的关键元器件均相同,仅探测范围有差异的若干个型号产品可作为一个单元申请。
2.电源不同,如开关电源、A C/DC、A C/AC、 DC(Ⅲ类电源),不能作为一个单元申请。 3. 电路板的形状(尺寸)不同,不能作为一个单元申请。 4.报警传输方式(有线、无线、总线等)不同,不能作为一个单元。 |
||
| 磁开关入侵探测器 | 1.电路工作原理、安全结构、安全元器件、影响入侵探测器功能和性能的关键元器件均相同,仅探测间隙有差异的若干个型号产品可作为一个单元申请。
2.电源不同,如开关电源、A C/DC、A C/AC、 DC(Ⅲ类电源),不能作为一个单元申请。 3.报警传输方式(有线、无线、总线等)不同,不能作为一个单元。 4.金属门、卷帘门、推拉门(铝合金)用的磁开关入侵探测器与一般木门窗用的磁开关入侵探测器不能作为一个单元申请。 |
||
| 其它类入侵探测器 | 1.电路工作原理、安全结构、安全元器件、影响入侵探测器功能和性能的关键元器件均相同,仅探测距离有差异的若干个型号产品可作为一个单元申请。
2.电源不同,如开关电源、A C/DC、A C/AC、 DC(Ⅲ类电源),不能作为一个单元申请。 3. 电路板的形状(尺寸)不同,不能作为一个单元申请。 4.报警传输方式(有线、无线、总线等)不同,不能作为一个单元申请。 5.室内用入侵探测器和室外用入侵探测器,不能作为一个单元申请。 |
||
|
2 |
防盗报警控制器 | 1.电源供电方式不同(如阻容降压、变压器、开关电源、电源适配器等)的产品不能作为一个单元。
2. 报警接收方式不同(有线、无线、总线等)的产品不能作为一个单元。 3.主板形状、结构(电路原理)不同的产品不能作为一个单元。 4. 设置/解除警戒方式不同的产品不能作为一个单元。 |
|
|
3 |
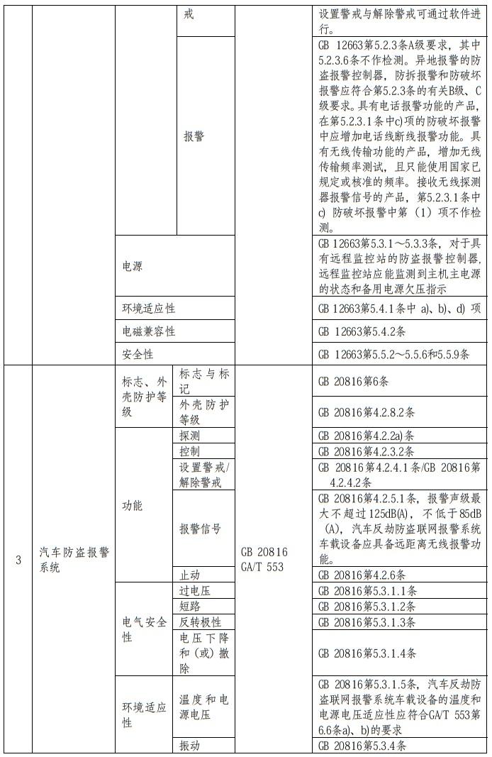
汽车防盗报警 系统 | 1. 设置警戒/解除警戒所采用的方法、技术不同或报警传输方式不同的汽车防盗报警系统产品,不可作为一个认证单元。
2.汽车防盗报警系统产品主电路板形状、结构不同不可作为一个认证单元。 |
|
附 件 2
防盗报警产品强制性认证依据标准及检测项目



