| 事项编码 | 26011 | 事项类型 | 行政许可 |
| 服务对象 | 自然人、法人 | 受理机构 | 各省级市场监督管理部门 |
| 受理方式 | 网上申报 | 办理时限 | 30个工作日内 |
| 审批结果 | 全国工业产品生产许可证,包括正本和副本 | 结果送达 | 总局批准后5个工作日内送达 |
| 监督和投诉渠道 | 010-82261751(兼传真) | 办理地址、时间、联系电话 | 地址:省级市场监督管理部门
时间:周一至周五(节假日除外)上午8:30-11:30,下午13:30-17:00 联系电话(见附件2) |
一、办理依据
工业产品生产许可证管理条例(国务院令第440号)
二、申请条件
- 有与拟从事的生产活动相适应的营业执照。
- 有与所生产产品相适应的专业技术人员。
- 有与所生产产品相适应的生产条件和检验检疫手段。
- 有与所生产产品相适应的技术文件和工艺文件。
- 有健全有效的质量管理制度和责任制度。
- 产品符合有关国家标准、行业标准以及保障人体健康和人身、财产安全的要求。
- 符合国家产业政策的规定,不存在国家明令淘汰和禁止投资建设的落后工艺、高耗能、污染环境、浪费资源的情况。法律、行政法规有其他规定的,还应当符合其规定。
三、申请材料
- 全国工业产品生产许可证申请单: 原件 1份,加盖企业公章
- 承诺书: 原件1份,加盖企业公章,法定代表人或负责人签字
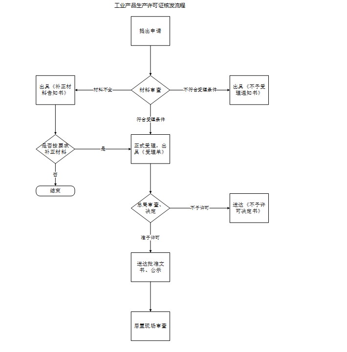
四、办理流程
- 申请:申请企业登录网上申请系统在线提出申请。
- 受理:符合条件的,正式受理,出具《受理单》。材料不全的,出具《补正材料告知书》。不符合受理条件的,出具《不予受理决定书》。
- 审批:经形式审查,国家市场监督管理总局对符合法定形式的许可申请,在规定时限内,作出准予许可决定。形式审查不合格的,作出不予许可决定。
- 制证:许可证证书分为正本、副本、生产许可证电子证书与纸质证书具有同等法律效力。
- 后置现场审查。后置现场审查由省级质监部门或其委托的下级质监部门(市场监督管理部门)组织实施并对后置现场审查工作负责。

五、收费标准及依据
不收费
六、申请人权利和义务
-
申请人依法享有以下权利
- 符合法定条件、标准的,申请人有依法取得行政许可的平等权利。
- 申请人对行政机关实施行政许可享有陈述权、申辩权;有权依法申请行政复议或者提起行政诉讼;其合法权益因行政机关违法实施行政许可受到损害的,有权依法要求赔偿。
- 申请人有权要求实施机关对公开内容予以说明、解释。
- 申请人在办理本行政许可事项过程中,享有咨询、办理进程查询、投诉的权利。
-
申请人依法履行以下义务:
- 申请人应积极配合实施机关办理本行政许可事项的相关工作,包括按要求补齐补正材料,在接到实施机关的取证通知后按时领取证书或相关批准文书;
- 申请人申请行政许可。应当如实向行政机关提交有关材料和反映真实情况,并对其申请材料实质内容的真实性负责。
- 申请人取得行政许可后,不得转让该行政许可。
附件1:
受理审批咨询电话表
一、工业产品生产许可证受理咨询电话
32个省级市场监管部门生产许可证受理电话汇总表
| 序号 | 单位名称 |
受理电话 |
| 1 | 北京市市场监督管理局 | 010-89150531 |
| 2 | 天津市市场监督管理委员会 | 022-24538669 |
| 3 | 河北省市场监督管理局 | 0311-66635261 |
| 4 | 山西省市场监督管理局 | 0351-7731098 |
| 5 | 内蒙古自治区市场监督管理局 | 0471—5332471 |
| 6 | 辽宁省市场监督管理局 | 024-83988566 |
| 7 | 吉林省市场监督管理厅 | 0431-82752902 |
| 8 | 黑龙江省市场监督管理局 | 0451-87979109 |
| 9 | 上海市市场监督管理局 | 021-6422000-5481 |
| 10 | 江苏省市场监督管理局 | 025-86375057 |
| 11 | 浙江省市场监督管理局 | 0571-89761431 |
| 12 | 安徽省市场监督管理局 | 0551-62999861 |
| 13 | 福建省市场监督管理局 | 0591-87825571 |
| 14 | 江西省市场监督管理局 | 0791-86355115 |
| 15 | 山东省市场监督管理局 | 0531-82083114 |
| 16 | 河南省市场监督管理局 | 0371-65569085 |
| 17 | 湖北省市场监督管理局 | 027-87360342 |
| 18 | 湖南省市场监督管理局 | 0731-85693176 |
| 19 | 广东省市场监督管理局 | 020-38835008 |
| 20 | 广西壮族自治区市场监督管理局 | 0771-5595364 |
| 21 | 海南省市场监督管理局 | 0898-65203151 |
| 22 | 重庆市市场监督管理局 | 023-63733074 |
| 23 | 四川省市场监督管理局 | 028-86915253 |
| 24 | 贵州省市场监督管理局 | 0851-86987202 |
| 25 | 云南省市场监督管理局 | 0871-64566180 |
| 26 | 西藏自治区市场监督管理局 | 0891-6832261 |
| 27 | 陕西省市场监督管理局 | 029-86138239 |
| 28 | 甘肃省市场监督管理局 | 0931-8533518 |
| 29 | 青海省市场监督管理局 | 0971-5115649 |
| 30 | 宁夏回族自治区市场监督管理厅 | 0951–6982690 |
| 31 | 新疆维吾尔自治区市场监督管理局 | 0991-2832035 |
| 32 | 新疆生产建设兵团市场监督管理局 | 0991-2896728 |
二、工业产品生产许可证审批、公示、送达咨询电话
市场监管总局质量监督司 010-82261825
附件2:
全国工业产品生产许可证申请单
| 企业名称(签章) | 统一社会信用代码 | ||||
| 住 所 | |||||
| 生产地址 | 省 市(地) 区(县) 乡(镇) 路(街道) 号 | ||||
| 法定代表人
或企业负责人 |
身份证号码 | ||||
| 联系电话 | |||||
| 联 系 人 | 联系电话 | ||||
| 成 立 日 期 | 经营期限 | ||||
| 注册资金(万元) | 年总产值 | ||||
| 原生产许可证编号
(申请发证不需填写) |
原生产许可证有效期
(申请发证不需填写) |
||||
| 申请类别 | 发证□ 延续□(企业申请延续免实地核查□)
许可范围变更□ 名称变更□ 补领□ 其他□ |
||||
| 申请产品范围
(依据相关产品实施细则填写) |
|||||
| 申请变更事项
(含名称变更、重要生产工艺和技术、关键生产设备和检验设备发生变化的、生产地址迁移、增减生产场点、新建生产线、增减产品、产品升降级等) |
|||||
| 其他需说明事项(如产业政策情况,免实地核查情况等) | |||||


