人社部发〔2021〕102号
各省、自治区、直辖市人民政府,国务院各部委、各直属机构:
《“十四五”职业技能培训规划》已经国务院同意,现印发给你们,请认真贯彻执行。
人力资源社会保障部 教育部
发展改革委 财政部
2021年12月15日
“十四五”职业技能培训规划
开展大规模职业技能培训,是提升劳动者就业创业能力、缓解结构性就业矛盾、促进扩大就业的重要举措,是推动高质量发展的重要支撑。本规划依据《中华人民共和国国民经济和社会发展第十四个五年规划和2035年远景目标纲要》编制,提出了“十四五”时期加强职业技能培训工作的指导思想、基本原则、主要目标、重点任务和保障措施,是推动职业技能培训高质量发展的工作指引。
一、规划背景
“十三五”时期,坚持以人民为中心的发展思想,职业技能培训大规模开展。2019年,国务院决定从失业保险基金结余中拿出1000亿元组织实施职业技能提升行动,面向企业职工、就业重点群体和贫困劳动力组织实施职业技能培训。五年来,全国共组织开展补贴性职业技能培训近1亿人次;其中,培训企业职工超过3000万人次,农民工超过4000万人次,贫困劳动力超过900万人次。全国技能人才总量超过2亿人,高技能人才超过5000万人,均比“十二五”期末有较大幅度增长。技能人才总量扩大,结构逐步优化,就业质量不断提升。
“十四五”时期,我国开启全面建设社会主义现代化国家、向第二个百年奋斗目标进军新征程。党中央、国务院部署建设技能型社会,实施就业优先战略和技能提升行动,健全终身职业技能培训制度,为职业技能培训发展提供了根本保证。我国已进入高质量发展阶段,实施新时代人才强国战略,推进制造强国、质量强国建设,发展实体经济,亟需加强创新型、应用型、技能型人才培养,壮大高技能人才队伍,为职业技能培训发展创造广阔空间。新一轮科技革命和产业变革突飞猛进,就业新增长点、新就业形态不断发展,劳动者参加培训提升人力资本和专业技能的内在动力逐渐增强。
但也要看到,“十四五”时期职业技能培训面临新的挑战。产业转型升级、技术进步对劳动者技能素质提出了更高要求,人才培养培训不适应市场需求的现象进一步加剧。“就业难”与“招工难”并存,高校毕业生等重点群体和农村转移劳动力就业创业能力与用人需求存在差距。职业技能培训难以适应数字技术、人工智能发展要求,培训基础能力薄弱,针对性有效性需要进一步提高,支持服务体系亟需完善,尊重技能尊重劳动的社会氛围有待进一步优化。职业技能培训的规模质量与建设技能型社会需求仍有差距,必须深刻认识职业技能培训工作的短板和不足,全面分析面临的困难和挑战,坚持问题导向,加大工作力度,发动全社会力量,共同推动职业技能培训高质量发展,建设规模宏大、质量过硬、结构合理的技能劳动者队伍。
二、总体要求
(一)指导思想。
高举中国特色社会主义伟大旗帜,以习近平新时代中国特色社会主义思想为指导,深入贯彻党的十九大和十九届二中、三中、四中、五中、六中全会精神,认真落实党中央、国务院决策部署,立足新发展阶段,完整、准确、全面贯彻新发展理念,构建新发展格局,推动高质量发展,以深化供给侧结构性改革为主线,以改革创新为动力,推进技能型社会建设,全面实施技能中国行动,进一步健全完善劳动者终身职业技能培训制度,充分发挥市场在资源配置中的决定性作用,配合实施国家重大战略、区域协调发展战略,加大职业技能培训力度,吸引更多劳动者技能就业技能成才,为全面建设社会主义现代化国家提供有力的人才和技能支撑。
(二)基本原则。
- 坚持立德树人、德技并修。大力弘扬和培育劳模精神、劳动精神、工匠精神,坚持工学结合、知行合一、德技并修,聚焦劳动者技能素质提升,注重培养劳动者的职业道德和技能素养。
- 坚持就业导向、提质扩容。牢固树立职业技能培训为就业服务的理念,不断提升培训质量,扩大培训规模,为劳动者储备就业技能,促进就业创业,提高工作能力。
- 坚持共建共享、协同发力。加强对职业技能培训资源的统筹利用,发挥公共实训基地和职业院校(含技工院校,下同)等功能作用,鼓励支持龙头企业、社会资源依法参与职业技能培训,推动共建共享,形成工作合力。
- 坚持市场引导、政府支持。构建以企业为主体、职业院校为基础、政府推动与社会支持相结合的职业技能培训体系,引导劳动者根据社会需要和个人需求积极参与职业技能培训。
(三)主要目标。
到2025年,要实现以下目标:
- 终身职业技能培训制度更加完善。深入实施职业技能提升行动,形成贯穿劳动者学习工作终身,覆盖劳动者职业生涯全程,适应就业创业和人才成长需要以及经济社会发展需求的终身职业技能培训制度,推进终身职业技能培训组织实施。
- 共建共享职业技能培训体系更加健全。健全职业技能培训共建共享机制,持续推动公共职业技能培训扩容提质,优化公共职业技能培训资源供给。加大政府、企业、社会等各类培训资源优化整合力度,提高培训供给能力,提升职业技能培训的精准性和实效性。
- 创新型、应用型、技能型人才队伍不断发展壮大。稳步扩大培训规模,持续提升培训质量,技能劳动者队伍结构不断优化,就业创业能力明显提高,高技能人才不断涌现。破除学历、身份等限制,技能人才成长通道更加顺畅,多元化评价方式不断完善,技能等级与薪酬分配的联系更加密切,职业技能竞赛引领和推动技能成才的作用更加显著。
- 职业技能培训服务更加有效。培训与就业的衔接更加紧密,形成个人投入、企业支持、政府补贴共同投入的机制,鼓励社会资本投入,形成职业技能培训多元供给体系,市场引导和政府补贴的职业技能培训共同推进,职业技能培训公共服务力度更大、效率更高。

三、健全完善终身职业技能培训体系
(四)深入实施职业技能提升行动。
健全终身职业技能培训制度,深入实施职业技能提升行动和重点群体专项职业培训计划,广泛开展新业态新模式从业人员技能培训,有效提高培训质量。制定出台加强新时代技能人才队伍建设政策措施,着力完善培养、使用、评价、激励机制,持续增强技能人才发展动力和创新创造活力。以企业自主培训、市场化培训为主要供给,以政府补贴培训为有益补充,以行业企业、公共实训基地、普通高校、职业院校、职业技能培训机构等为主要载体,以就业技能培训、岗位技能提升培训和创业培训为主要形式,构建资源充足、布局合理、结构优化、载体多元的培训组织实施体系,持续大规模开展职业技能培训。探索“互联网+”、“智能+”培训新形态,推动培训方式变革创新。
(五)大力开展企业职工岗位技能提升培训。
充分发挥企业培训主体作用,推动企业建立健全职工技能培训机制,支持各类企业广泛开展职工岗位技能提升培训,突出高技能人才培训、产业紧缺人才培训、安全技能提升培训、转岗转业培训、通用职业素质和数字技能普及性培训等,支持开展订单式、定向式及项目制培训。发挥行业协会、龙头企业和培训机构作用,引导帮助中小微企业开展职工培训。鼓励企业与参训职工协商调整工作及培训时间,依法保障职工参训期间的工资福利待遇。落实培训经费税前扣除政策。深化高危行业领域安全技能提升行动,按规定开展危险化学品、矿山等高危行业企业从业人员和各类特种作业人员安全技能培训。
(六)强化重点群体就业技能培训。
- 实施青年专项技能培训计划。以高校和职业院校毕业年度毕业生和其他青年群体为培训对象,以提升就业创业能力为核心,开展青年职业技能培训,增强青年群体适应产业发展、岗位需求和基层就业的能力。实施青年学徒培养计划,通过企校双师带徒、工学交替,培养适合企业发展和岗位需要的高技能人才。对城乡未继续升学的初高中毕业生开展劳动预备制培训。大力开展青年创业培训、新职业培训、技能提升培训。
- 实施退役军人培训计划。结合退役军人实际和就业愿望,推行适应性培训,强化思想政治引领,引导合理就业预期。开展职业技能培训,推动各地对接共享优质教育培训资源,逐步实现退役军人跨省异地培训。依托高校、职业院校、社会培训机构、创业孵化基地等现有资源挂牌建立退役军人就业创业园地,发挥示范作用。
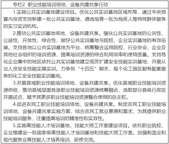
- 实施农村转移劳动力等职业技能提升计划。面向农村转移劳动力、返乡农民工、脱贫劳动力,开展职业技能培训和安全知识培训。以输出地为主,组织当地农民工和返乡入乡农民工开展就业创业培训,促进其就近就业创业。以输入地为主,大力开展促进农民工就业的技能培训和新职业新业态培训,提升其就业能力。要注重对准备外出就业青年农民工的职业指导和培训工作,依托职业院校和职业技能培训机构等为其提供有针对性的培训服务,促进其职业技能提升。积极推进乡村建设所需的农业农村本地人才技能培训,培养一批农业农村高技能人才和乡村工匠。强化高素质农民先进实用技术技能培训,推进各类现代农业技术培训和其它涉农技术培训,提升农业农村产业发展能力和新型农业经营主体经营管理能力。
- 做好其他群体就业技能培训工作。做好妇女职业技能培训,组织适合女性就业的育婴、家政等急需紧缺职业培训和编织、手工制作等专项技能培训。结合失业人员特点,提供有针对性的就业创业指导、就业技能培训等就业服务,提升转岗就业技能和创业能力。做好长江流域禁捕退捕渔民职业技能培训。对服刑人员、强制隔离戒毒人员和社区矫正对象,开展以回归社会为目的的就业技能培训。
- 开展技能帮扶工作。对符合条件的脱贫家庭(含监测帮扶对象家庭)、困难职工家庭、社会救助对象和残疾人,重点依托职业院校,实施技能帮扶千校行动、雨露计划、残疾人职业技能提升计划。
(七)加强创业培训和新业态新模式从业人员技能培训。
深入实施创业培训“马兰花计划”。实现创业阶段全覆盖,组织准备创业和创业初期的人员参加创业意识、创办企业、网络创业、创业(模拟)实训、企业经营发展等培训,提升参训人员的项目选择、市场评估、创业计划等能力。实施农村创业创新带头人培育行动,加强专业人员队伍建设,为返乡入乡创业创新人员提供培训指导服务。适应平台经济、共享经济发展,广泛开展数字技能、媒体运营、电子商务等新业态新模式从业人员技能培训。
四、提升职业技能培训供给能力
(八)加大公共职业技能培训供给。
健全培训资源共建共享机制,实施职业技能培训场地、设备共建共享行动。开展县域职业技能培训场地、设备共建共享试点,完善企业、职业院校、培训机构等利用公共实训基地开展技能实训有关制度,逐步形成覆盖全国的公共职业技能培训和创业实训网络。支持公共职业培训机构按市场和产业发展需求设立培训项目。聚焦服务农民工等就业重点群体、推动制造业高质量发展、增加短期实用性职业技能培训供给,优先在巩固拓展脱贫攻坚成果任务重、劳动力资源相对丰富、返乡入乡创业就业工作成效明显的地区,利用中央预算内投资重点支持建设一批公共实训基地。实施国家乡村振兴重点帮扶地区职业技能提升工程,增加职业技能培训公共资源供给,开展送培下乡、送培上门,加大对乡村振兴重点帮扶县技能人才智力支持,增强其内生发展能力。


(九)鼓励企业建设职业技能培训基地。
鼓励各类企业特别是规模以上企业建立职工培训中心、网络学习平台、职业院校,开展职工培训。积极建设培育一批产训结合型企业,鼓励企业设立高技能人才培训基地和技能大师工作室,企业应通过职工教育经费提供相应的资金支持,政府按规定通过就业补助资金给予补助。
(十)推进院校开展职业技能培训工作。
突出职业技术(技工)教育类型特色,深入推进改革创新,扩大技术技能人才培训规模。大力发展技工教育,支持技师学院建设。充分发挥职业院校培训资源优势,提升培训规范化、专业化水平。实施院校职业技能培训行动,动员和支持各类职业院校积极开展职业培训,推行“学历证书+职业技能等级证书”制度,积极为毕业年度学生提供职业技能培训服务并纳入职业培训补贴范畴。符合条件的职业院校可按规定承担政府补贴的职业技能培训任务。支持职业院校强化校企合作,为学生提供全方位技能培训服务。

(十一)支持民办培训机构和线上培训平台规范发展。
依法鼓励支持民办职业培训机构规范发展。通过优化审批服务等方式,支持社会资源提供民办职业培训服务。强化对民办培训机构办学质量的督导,建立行业自律机制。鼓励各地依托企业、高等学校、职业院校、社会培训机构的数字职业技能培训资源,推进培训资源库开发应用,支持职业技能线上培训平台建设。加速推进规范化管理,形成线上培训平台审核、评价与退出机制,探索开展“互联网+职业技能培训”,按规定将相关线上培训平台及数字资源纳入当地培训机构目录。
五、提高职业技能培训质量
(十二)大力弘扬劳模精神、劳动精神、工匠精神。
加强职业素质和职业道德培育,研究编制职业素质纲要。坚持工学结合、知行合一、德技并修。结合世界技能大赛、全国技能大赛、职业教育活动周、世界青年技能日等重大赛事、活动,广泛开展宣传。依托博物馆、文化宫、青少年宫等场所,推动设立技能角、技能园地等技能展示、技能互动、职业体验区域,引导全社会关注技能、学习技能,投身技能报国,营造劳动光荣的社会风尚和精益求精的敬业风气。
(十三)增强职业技能培训的针对性有效性。
- 探索中国特色学徒制。全面推行企业新型学徒制和现代学徒制。依托各类企业,组织企业技能岗位新招用员工、转岗员工和在职职工参加学徒培训,通过企业、院校培养中高级技能人才。在危险化学品、矿山等高危行业企业,对风险偏高的技能操作型岗位新招录员工大力推行学徒制。健全与现代学徒制相适应的教学管理与运行机制,校企共订人才培养方案,共担培养成本。
- 加大高技能人才培养力度。加强先进制造业、战略性新兴产业、现代服务业、建筑业以及现代农业等产业高技能人才培养。加大技师、高级技师、特级技师研修培训,组织实施高技能领军人才和产业紧缺人才培训。对企业关键岗位的高技能人才,开展新知识、新技术、新工艺等方面培训。
- 加大能工巧匠培养力度。加强专项职业能力开发,组织同业交流,做好关键技能和绝招绝技传承。通过举办手工技能大赛,挖掘培养乡村手工业者、传统艺人、传统建设修缮技艺传承人和工匠。鼓励传统技艺传承人走进当地中小学校,开展手工技艺传承人教育。积极推进乡村建设工匠等本土人才技能培训,培养一批高素质乡村建设人才。创建特色劳务品牌、“一村一品”示范村镇,加强技能培训、示范引导、品牌培育。鼓励各地根据本地区产业发展需要,培育一批服务乡村振兴的能工巧匠。
- 加强急需紧缺人才培养。建立技术工人需求动态监测分析体系,做好急需紧缺技术工种目录编制发布工作。对接技能密集型产业,引导培训资源向市场急需、企业生产必需等环节集中,重点开展急需紧缺职业(工种)培训。大力培养先进制造业技术工人,着力开展现代服务业职业技能培训。
(十四)高质量推动产训结合。
开展产训结合建设试点行动,促进产业链和职业技能培训链有效衔接。立足促进区域经济发展,服务产业发展需求和企业生产需要,开展产训结合城市和企业试点,促进企业生产和培训有效衔接。鼓励行业龙头企业、大型企业建设职工培训中心,面向产业链上下游中小微企业职工开展培训,提升全产业链职业技能培训质量和效益。

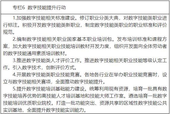
(十五)加强全民数字技能培训。
适应数字经济发展,加快培养全民数字技能,实现信息服务全覆盖。加大人工智能、云计算、大数据、数字营销等新技术培训力度。引导企业加强数字工作场所的职工技能培训。

六、加强职业技能培训标准化建设
(十六)建立健全职业培训工作多元化、多层次标准框架体系。
健全符合我国国情的现代职业分类体系,完善职业分类动态调整机制。组织修订《中华人民共和国职业分类大典》,探索利用数字化技术开展职业分类。围绕新经济、新模式、新业态和急需紧缺职业,加快新职业发布及国家职业标准开发,动态修订完善国家职业标准。建立健全由职业标准、评价规范、专项职业能力考核规范等构成的多层次、相互衔接、国际可比的职业标准体系。
(十七)加强职业培训教材与数字资源建设。
贯彻国家教材工作总体要求,落实职业培训教材管理工作有关规定,以国家职业标准、职业培训课程规范为依据,建立完善适应新时代技能人才培训需求的高质量职业培训教材与数字资源体系。定期完善职业培训教材与数字资源建设规划目录,鼓励符合规定条件的单位积极参与规划教材编写与数字资源开发。强化劳模精神、劳动精神、工匠精神、职业道德、法律意识、质量意识、安全环保等通用职业素质培训教材精品化开发,加强职业培训教材开发更新,加快开发新兴产业、新技术、新职业、数字技能职业培训教材,加速推进职业培训数字资源建设。组织有关专家或第三方机构加强教材与数字资源审核,加强教材与数字资源使用情况检查督导。
(十八)加强师资队伍建设。
实施培训教师素质提升计划,把师德师风作为评价师资队伍素质的第一标准并贯穿教师管理全过程。建立和完善培训教师在职培训和到企业实践制度,开展师资技能提升培训,持续开展师资专项培训计划。加快培养既能讲授专业知识又能传授操作技能的一体化师资队伍,鼓励行业组织、企业共同参与职业教育教师培养和培训。实行专兼职教师制度,从企业高技能人才与技能劳动者中着力培养、充实职业技能培训师资和能承担培训任务的人员,完善培训教师和有关人员执教执训履历档案。建立公共职业技能培训师资库,支持将高技能领军人才、世界技能大赛和全国技能竞赛优秀选手纳入师资库。建立创业培训师资库,持续组织全国“马兰花创业培训”讲师大赛。鼓励优秀创业培训师资等成立创业指导工作室。
(十九)推动职业技能培训信息化建设。

构建与终身职业技能培训制度相适应的信息化服务体系,加强信息化建设。依托金保工程,加快推进职业技能培训实名制管理工作,建立以社会保障卡为载体的劳动者终身职业技能培训电子档案。依托社会保障卡持卡人员基础信息库和全国社会保障卡服务平台,实现培训对象实名认证,探索通过社会保障卡缴纳职业技能培训费和领取补贴费。统筹利用现有资源,提升全国职业技能鉴定等级认定考务管理和技能人才评价信息服务水平。
七、完善技能人才职业发展通道
(二十)拓宽技术工人职业发展通道。
促进技术工人成长,完善职业发展通道,形成纵向有阶梯、横向可贯通的人才发展路径。鼓励企业设立首席技师、特级技师等,提升技术工人职业发展空间。扩大技能人才与专业技术人才职业发展贯通领域,推动融合发展。畅通非公有制经济组织、社会组织和自由职业人员技能等级认定渠道。探索建立技能学分,与国家学分银行互联互通。研究探索职业技能等级证书与学历证书间的学习成果认定、积累和转换机制。
(二十一)完善技能人才评价体系。
健全以职业能力为导向、以工作业绩为重点、注重工匠精神培育和职业道德养成的技能人才评价体系。建立与国家职业资格制度相衔接、与终身职业技能培训制度相适应的职业技能等级制度。健全以职业资格评价、职业技能等级认定和专项职业能力考核等为主要内容的技能人才评价制度。全面推行企业技能人才自主评价,并将评价结果与技能人才使用、待遇挂钩。加大社会培训评价组织的征集遴选力度,大力推行社会化职业技能等级认定,加强技术支持和工作指导。加强对行业组织开展职业技能等级认定的支持和指导。鼓励地方紧密结合乡村振兴、特色产业和非物质文化遗产传承项目等,组织开发专项职业能力考核项目。有序开展新职业培训评价试点工作。推动技能人才评价提质扩面。
(二十二)提高技能人才待遇水平。
大力提高技术工人待遇,推动技能人才薪酬分配指引落地落企,引导企业建立健全符合技能人才特点的工资分配制度。指导企业对技能人才建立以岗位价值、能力素质、业绩贡献等为参考的岗位绩效工资制,合理评价技能要素贡献。推动企业建立工资正常增长机制,探索技能激励机制。定期发布工资价位,指导企业合理确定技能劳动者的工资水平。做好职业院校毕业生参加事业单位公开招聘工作,切实维护、保障职业院校毕业生参加机关企事业单位招聘的合法权益和平等竞争机会。推动高技能人才纳入城市直接落户范围,其配偶、子女按有关规定享受公共就业、教育、住房等保障服务。
(二十三)加强高技能人才表彰奖励。
完善以国家奖励为导向、用人单位奖励为主体的技能人才表彰奖励体系。加大对高技能人才在各级各类表彰中的倾斜力度。做好中华技能大奖和全国技术能手评选表彰工作。组织开展高技能领军人才技能研修交流和节日慰问活动。按照国家有关规定,对培育、使用技能人才成效突出的职业院校、职业技能培训机构和企业进行表彰。
(二十四)广泛开展职业技能竞赛活动。
完善以世界技能大赛为引领、中华人民共和国职业技能大赛为龙头、全国行业职业技能竞赛和地方各级职业技能竞赛为主体、企业和院校职业技能竞赛为基础的具有中国特色的职业技能竞赛体系。完善职业技能竞赛管理办法,通过以赛代训引领职业技能培训发展。做好世界技能大赛参赛和筹办工作,依托院校、企业等资源,培育世界技能大赛综合训练中心、世界技能大赛中国研究(研修)中心和世界技能大赛中国集训基地。指导上海建设世界技能博物馆。定期举办全国技能大赛。加强职业技能竞赛工作队伍建设,提高竞赛工作信息化管理水平,开展相关理论研究和成果转化。
八、完善规划落实机制
(二十五)加强统筹规划和组织领导。
各地要切实承担主体责任,做好本地区职业技能培训发展与本规划的衔接和组织实施,确保规划重点任务和行动落到实处。及时总结工作进展情况,按照国家有关规定对作出突出贡献的集体和个人进行表彰。加强组织协调,形成省级统筹、部门参与、市县实施的工作格局。人力资源社会保障、教育、发展改革、财政、工业和信息化、民政、住房城乡建设、农业农村、退役军人、应急、乡村振兴、残联等部门和单位要发挥各自职能作用,加大职业技能培训资源统筹、共享力度,形成工作合力,提升职业技能培训效果。
(二十六)加大职业技能培训投入力度。
多方筹集资金,做好职业技能培训资金保障。健全市场化投入机制,鼓励社会资本投入。加强中央预算内投资对公共实训基地建设等的支持。对购买用于培训的相关设备,可按规定享受现行税收优惠政策。统筹利用就业补助资金、失业保险基金和已有职业培训资金(含职业技能提升行动专账结余资金),按规定对符合条件的参训人员给予职业培训补贴、技能提升补贴和生活费补贴。建立培训补贴标准动态评估调整机制,适时调整补贴标准。高危行业企业要在职工教育培训经费和安全生产费用预算中足额安排安全技能培训资金,用于从业人员安全技能培训。有条件的地区可结合实际情况安排经费,对职业技能培训教材建设、职业培训包开发应用、师资和管理人员培训、教学改革以及职业技能培训公共服务平台建设运行等基础工作给予支持,对培训组织动员工作进行奖补。
(二十七)加强管理服务和监管。
健全职业技能培训综合管理服务和督导评估体系,加强对职业技能培训工作的绩效评估和信息公开,对培训机构、培训项目、培训资金等进行规范管理。运用“双随机、一公开”等方式对培训组织实施和资金管理使用进行全过程监管。推进“制度+科技”、“人防+技防”体系建设,大力推进“互联网+监管”,优化业务流程和工作模式。引入第三方机构强化社会监督。加大对违法违规行为的查处力度,并依法依规严惩。
(二十八)推动职业技能培训国际合作。
加强国际合作,推动与各国在职业技能领域交流互鉴。完善国际区域培训交流机制和对话平台。聚焦世界科技前沿和国内紧缺技能,引进高水平师资、课程、教材等资源。探索 “中文+职业技能”的国际化发展模式,推动职业教育走出去。支持职业院校青年学生、毕业生参加青年实习生交流计划。支持职业院校探索与其他国家院校开展合作办学,师生交流互访。积极举办“一带一路”国际技能大赛等,推动对外技能合作交流,充分展示中国技能发展成就。
(二十九)营造良好发展氛围。
充分利用报刊、广播、电视、门户网站、政务微博、政务微信、手机客户端等平台和载体,大力宣传加强职业技能培训工作的方针政策,大力推广技能人才培养典型经验,不断强化“劳动光荣、技能宝贵、创造伟大”的社会导向,营造有利于技能人才成长成才的社会环境。


