绿色工业园区评价要求
一、总 则
(一)基本要求
- 国家和地方绿色、循环和低碳相关法律法规、政策和标准应得到有效的贯彻执行。涉及化工园区的应通过省级人民政府或其授权机构认定。
- 近三年,未发生重大污染事故或重大生态破坏事件,完成国家或地方政府下达的节能减排指标,碳排放强度持续下降。
- 环境质量达到国家或地方规定的环境功能区环境质量标准,园区内企业污染物达标排放,各类重点污染物排放总量均不超过国家或地方的总量控制要求。
- 园区内属于《清洁生产促进法》中规定的应当实施强制性清洁生产审核的企业(评价期当年及之前公布的重点企业清洁生产审核名单中的企业)应100%实施清洁生产审核。
- 园区企业不应使用国家列入淘汰目录的落后生产技术、工艺和设备,不应生产国家列入淘汰目录的产品。
- 园区建有履行绿色发展工作职责的专门机构、配备2名以上专职工作人员。
- 鼓励园区建立并运行环境管理体系和能源管理体系,建立园区能源监测管理平台。
- 鼓励园区建设并运行风能、太阳能等可再生能源应用设施。
(二)评价指标构成
绿色工业园区评价指标体系包括能源利用绿色化指标、资源利用绿色化指标、基础设施绿色化指标、产业绿色化指标、生态环境绿色化指标、运行管理绿色化指标6个方面。具体如附表1所示。
附表 1 绿色工业园区评价指标体系

绿色工业园区评价指标体系
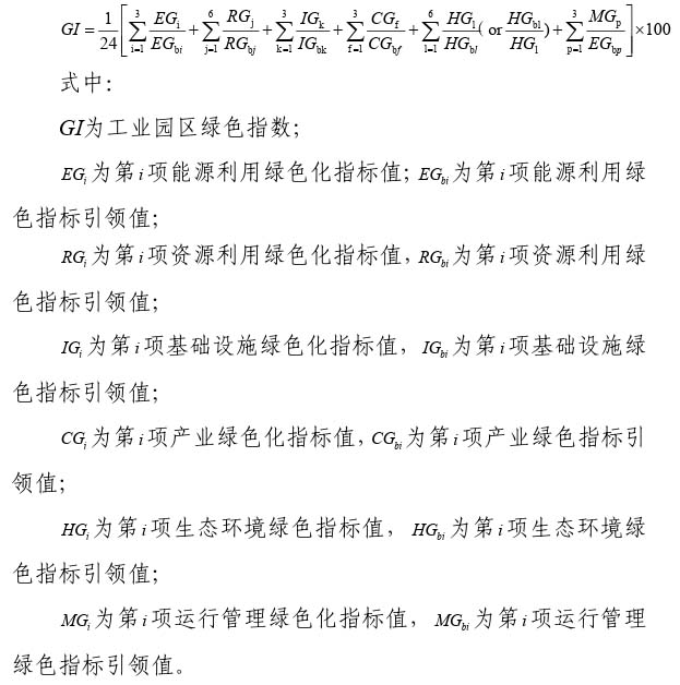
(三)评价方法
工业园区绿色指数的计算方法如下面公式所示。

工业园区绿色指数的计算方法
- 注:正向指标(越大越好的指标)和逆向指标(越小越好的指标)数值的无量纲化分别采用指标值/基准值、基准值/指标值。在全部指标中,单位工业增加值废水排放量和主要污染物弹性系数属于逆向指标,无量纲化方法采用基准值/指标值。
二、能源利用化绿色指标(3个必选指标)
能源利用绿色化指标包括能源产出率和可再生能源使用比例、清洁能源使用率3个必选指标。
(一)能源产出率(必选)
- 指标解释:指报告期内园区工业增加值与能源消耗总量的比值,该项指标越大,表明能源产出效率越高。能源主要包括原煤、原油、天然气、核电、水电、风电等一次能源。工业增加值采用2010年不变价,下同。
- 计算公式:能源产出率=园区工业增加值(万元不变价)/能源综合消耗总量(tce)。
(二)可再生能源使用比例(必选)
- 指标解释:园区内工业企业的可再生能源使用量与综合能耗总量的比值。可再生能源包括太阳能、水能、生物质能、地热能、氢能、波浪能等非化石能源。
- 计算公式:可再生能源使用比例(%)=工业企业可再生能源使用量(tce)/工业企业综合能耗总量(tce)x100%。
(三)清洁能源使用率(必选)
- 指标解释:指清洁能源使用量与园区终端能源消费总量之比,能源使用量均按标煤计。其中,清洁能源包括用作燃烧的天然气、焦炉煤气、其他煤气、炼厂干气、液化石油气等清洁燃气、电和低硫轻柴油等清洁燃油(不包括机动车用燃油)。
- 计算公式:清洁能源使用率(%)=清洁能源使用量(tce)/终端能源消费总量(tce)×100%。
三、资源利用绿色化指标(4个必选指标+2个可选指标)
资源利用绿色化指标包括水资源产出率、土地资源产出率、工业固体废弃物综合利用率、工业用水重复利用率4个必选指标,以及从中水回用率、余热资源回收利用率、废气资源回收利用率、再生资源回收利用率4个可选指标中选取的2个指标。
(一)水资源产出率(必选)
- 指标解释:指报告期内园区消耗单位新鲜水量所创造的工业增加值。工业用新鲜水量:指报告期内企业厂区内用于生产和生活的新鲜水量(生活用水单独计量且生活污水不与工业废水混排的除外),它等于企业从城市自来水取用的水量和企业自备水用量之和。
- 计算公式:水资源产出率= 园区工业增加值(万元不变价)/园区工业用新鲜水量(m3)。
(二)土地资源产出率(必选)
- 指标解释:指报告期内园区单位工业用地面积产生的工业增加值。工业用地面积指工业园区规划建设范围内按照土地规划作为工业用地并已投入生产的土地面积。工业用地指工矿企业的生产车间、库房及其附属设施等用地,包括专用的铁路、码头和道路等用地,不包括露天矿用地。
- 计算公式:土地产出率=园区工业增加值(万元不变价)/园区工业用地面积(km2)。
(三)工业固体废弃物综合利用率(必选)
- 指标解释:指工业固体废物综合利用量占工业固体废物产生量(包括综合利用往年贮存量)的百分率。工业固体废物综合利用量指报告期内企业通过回收、加工、循环、交换等方式,从固体废物中提取或者使其转化为可以利用的资源、能源和其他原材料的固体废物量(包括当年利用往年的工业固体废物贮存量),如用作农业肥料、生产建筑材料、筑路等。综合利用量由原产生固体废物的单位统计。
- 计算公式:工业固体废弃物综合利用率=工业固体废弃物综合利用量(t)/(工业固体废弃物产生量+综合利用往年贮存量(t))×100%。
(四)工业用水重复利用率(必选)
- 指标解释:指工业重复用水量占工业用水总量的百分率。工业重复用水量指报告期内企业生产用水中重复再利用的水量,包括循环使用、一水多用和串级使用的水量(含经处理后回用量)。工业用水总量指报告期内企业厂区内用于生产和生活的水量,它等于工业用新鲜水量与工业重复用水量之和。
- 计算公式:工业用水重复利用率=工业重复用水量(m3)/工业用水总量(m3)×100%。
(五)中水回用率(可选)
- 指标解释:指园区内再生水的回用量与污水处理厂处理量的比值。其中,再生水(中水)是指二级达标水经再生工艺净化处理后,达到中水水质指标要求,满足某种使用要求的水。
- 计算公式:中水回用率(%)=园区再生水(中水)回用量(万吨)/园区污水处理厂处理量(万吨)×100%。
(六)余热资源回收利用率(可选)
- 指标解释:已回收利用的余热占园区余热资源的比重。它是反映企业余热资源回收利用程度的重要指标。余热回收利用是回收生产工艺过程中排出的具有高于环境温度的气态(如高温烟气)、液态(如冷却水)、固态(如各种高温钢材)物质所载有的热能,并加以利用的过程。园区余热资源量按照GB/T 1028 计算。
- 计算公式:余热资源回收利用率(%)=回收利用的余热资源量(kJ)/园区总余热资源量(kJ)×100%。
(七)废气资源回收利用率(可选)
- 指标解释:回收利用的废气资源量占园区废气资源的比重。废气资源量为经技术经济分析确定的可回收利用的废气量。园区中可回收利用的废气资源包括但不限于焦炉煤气、高炉煤气、转炉煤气、电石尾气、黄磷尾气、化工合成驰放气。
- 计算公式:废气资源回收利用率(%)=回收利用的废气资源量(万m3)/园区可回收利用总废气资源量(万m3)×100%。
(八)再生资源回收利用率(可选)
- 指标解释:本指标主要适用于再生资源类园区,是指园区内再生资源的循环利用量与再生资源收集量的比值。再生资源主要包括但不限于废钢铁、废有色金属、废纸、废塑料、废旧纺织品、废旧木材、废旧轮胎、废矿物油、废弃电器电子产品、报废汽车等。
- 计算公式:再生资源回收利用率(%)=再生资源循环利用量(万吨)/再生资源收集量(万吨)×100%。
四、基础设施绿色化指标(1个必选指标+2个可选指标)
基础设施绿色化指标包括污水集中处理设施1个必选指标,以及从新建工业建筑中绿色建筑的比例、新建公共建筑中绿色建筑的比例2个可选指标中选取1个指标,从500米公交站点覆盖率、节能与新能源公交车比例2个可选指标中选取1个指标。
(一)污水集中处理设施(必选)
- 指标解释:园区内所有工业废水经预处理达到集中处理要求后进入安装有自动在线监控装置的污水集中处理设施(园区内或园区外)。
(二)新建工业建筑中绿色建筑的比例(可选)
- 指标解释:园区新建工业建筑中的绿色建筑是按照GB/T 50878-2013《绿色工业建筑评价标准》评价,获得二星及以上评级的工业建筑。
- 计算公式:新建工业建筑中绿色建筑的比例(%)=新建工业建筑中绿色建筑的面积(m2)/园区新建工业建筑面积(m2)×100%。
(三)新建公共建筑中绿色建筑的比例(可选)
- 指标解释:园区新建公共建筑中的绿色建筑是按照GB/T 50378-2014《绿色建筑评价标准》评价,获得二星及以上评级的公共建筑。
- 计算公式:新建公共建筑中绿色建筑的比例(%)=新建公共建筑中绿色建筑的面积(m2)/园区新建公共建筑面积(m2)×100%。
(四)500米公交站点覆盖率(可选)
- 指标解释:园区公共交通车站服务覆盖面积的总和占园区建成区面积的百分比。
- 计算公式:具体根据GB 50220计算。
(五)节能与新能源公交车比例(可选)
- 指标解释:新能源公交车是指采用新型动力系统,完全或主要依靠新型能源驱动的公交车。非插电式混合动力公交车是指没有外接充电功能的混合动力公交车。新能源公交车和非插电式混合动力公交车合称节能与新能源公交车。
- 计算公式:节能与新能源公交车比例(%)=节能与新能源公交车数量(辆)/园区公交车总量(辆)×100%。
五、产业绿色化指标(2个必选指标+1个可选指标)
产业绿色化指标包括高新技术产业产值占园区工业总产值比例、绿色产业增加值占园区工业增加值比例2个必选指标,以及从人均工业增加值和现代服务业比例两个可选指标中选取1 个指标。
(一)绿色产业增加值占园区工业增加值比例(必选)
- 指标解释:园区内绿色产业的增加值与园区工业增加值的比值。其中,绿色产业增加值是依据国家统计局《战略性新兴产业分类》中关于节能环保产业和新能源产业的具体分类统计得到。
- 计算公式:绿色产业增加值占园区工业增加值比例(%)=绿色产业增加值(万元)/园区工业增加值(万元)×100%。
(二)高新技术产业产值占园区工业总产值比例(必选)
- 指标解释:园区内高新技术企业的工业总产值占园区工业总产值的比值。其中,高新技术企业是指依据《高新技术企业认定管理办法》认定的工业范畴的高新技术企业。
- 计算公式:高新技术产业产值占园区工业总产值比例(%)=高新技术企业的工业产值之和(万元)/工业园区工业总产值(万元)×100%。
(三)人均工业增加值(可选)
- 指标解释:园区工业增加值与园区内工业企业从业人数的比值。
- 计算公式:人均工业增加值(万元/人)=园区工业增加值(万元)/园区年末工业企业从业人数(人)。
(四)现代服务业比例(可选)
- 指标解释:为适应现代园区发展的需求,而产生和发展起来的具有高技术含量和高文化含量的服务业。主要包括基础服务(包括通信服务和信息服务)、生产和市场服务(包括金融、物流、批发、电子商务、农业支撑服务以及中介和咨询等专业服务)、个人消费服务(包括教育、医疗保健、住宿、餐饮、文化娱乐、旅游、房地产、商品零售等)和公共服务(包括政府的公共管理服务、基础教育、公共卫生、医疗以及公益性信息服务等)。
- 计算公式:现代服务业比例(%)=现代服务业增加值(万元)/园区GDP×100%。
六、生态环境绿色化指标(5个必选指标+1个可选指标)
生态环境绿色化指标包括工业固体废弃物(含危废)处置利用率、万元工业增加值碳排放量消减率、单位工业增加值废水排放量、主要污染物弹性系数、园区空气质量优良率6个必选指标,以及从道路遮荫比例、露天停车场遮荫比例2个可选指标选取1个指标。
(一)工业固体废弃物(含危废)处置利用率(必选)
- 指标解释:园区范围内各工业企业安全处置、综合利用及安全贮存的工业固体废物量(含危险废物)之和与当年工业固体废物总产生量的比值。
- 计算公式:工业固体废弃物(含危废)处置利用率(%)=园区当年工业固体废物处置利用量(含危险废物)(t)/园区当年工业固体废物总产生量(t)×100%。
(二)万元工业增加值碳排放量消减率(必选)
- 指标解释:园区内工业企业产生单位工业增加值所排放的二氧化碳当量的创建期年均消减率。创建期是指绿色工业园区创建周期。
- 计算公式:万元工业增加值碳排放量消减率(%)=[1-(验收年单位工业增加值二氧化碳排放量(tCO2-eq/万元)/创建基准年单位工业增加值二氧化碳排放量(tCO2-eq/万元))1/创建周期]×100%。
(三)单位工业增加值废水排放量(必选)
- 指标解释:指园区单位工业增加值排放的工业废水量,不包括企业梯级利用的废水和园区内居民排放的生活废水。
- 计算公式:单位工业增加值废水排放量(t/万元)=园区工业废水排放总量(t)/园区工业增加值总量(万元)。
(四)主要污染物弹性系数(必选)
- 指标解释:指园区内工业企业排放的各类主要污染物排放弹性系数的算术平均值。其中,主要污染物指从创建基准年到验收年,国家政策明确要求总量减排和控制的污染物,包括COD、SO2、氨氮、NOX等。某种主要污染物排放弹性系数,指园区内工业企业排放的某一种主要污染物排放总量的三年年均增长率与工业增加值三年年均增长率的比值。
- 计算公式:某种污染物排放弹性系数=某种污染物排放量创建周期年均增长率(%)/园区工业增加值创建周期年均增长率(%);主要污染物排放弹性系数=主要污染物排放弹性系数之和/污染物个数。
(五)园区空气质量优良率(必选)
- 指标解释:指空气质量优良天数占全年天数的比例。空气质量优良等级按照GB 3085《环境空气质量标准》确定。
(六)绿化覆盖率(可选)
- 指标解释:园区内各类绿地总面积与园区规划范围内用地总面积的比值。
- 计算公式:绿色覆盖率(%)=园区内各类绿地总面积(m2)/园区用地总面积(m2)×100%。
(七)道路遮荫比例(可选)
- 指标解释:指道路两旁树冠垂直投影遮蔽的总阴影面积与步行道路总面积的比值。
- 计算公式:道路遮荫比例(%)=道路两旁树冠垂直投影遮蔽的总阴影面积(m2)/步行道路总面积(m2)×100%。
(八)露天停车场遮荫比例(可选)
- 指标要求:露天停车场遮阴比例应达到80%。
- 指标解释:指露天停车场树冠垂直投影遮蔽的总阴影面积与露天停车场总面积的比值。
- 计算公式:露天停车场遮荫比例(%)=露天停车场树冠垂直投影遮蔽的总阴影面积(m2)/露天停车场总面积(m2)×100%。
七、运行管理绿色化指标(3个必选指标)
运行管理绿色化指标包括绿色工业园区标准体系完善程度、编制绿色工业园区发展规划、绿色工业园区信息平台完善程度3个必选指标。
(一)绿色工业园区标准体系完善程度(必选)
- 指标解释:主要考核是否建立与其产业链和主导产业相适应的绿色工业园区标准体系,具体包括能源利用绿色化标准、资源利用绿色化标准、基础设施绿色化标准、产业绿色化标准、生态环境绿色化标准等;是否制定监管强制性绿色相关标准执行的有关制度文件;是否开展绿色相关标准的宣贯和培训等。
(二)编制绿色工业园区发展规划(必选)
- 指标解释:按照本实施方案的创建内容编制绿色工业园区发展规划,原则上每五年编制一次。
(三)绿色工业园区信息平台完善程度(必选)
- 指标解释:主要考核是否创建局域网;是否定期在园区管委会网站、局域网或相关网站上发布绿色工业园区建设和改造信息;是否在园区局域网上有园区主导行业清洁生产技术信息(主要包括原材料选择、节水、节能、环保等方面)、废物资源化技术信息、绿色建筑技术信息、绿色交通技术信息等。


