2021-12-27 发布 2022-01-27 实施
专利价值评价规范
DB 37/T 4455-2021
1 范 围
本文件规定了专利价值评价的基本要求、评价程序、评价指标体系、评价内容及评价计算公式。
本文件适用于专利评价机构对获得授权的有效发明和实用新型专利在专利权转让、许可、质押、投融资过程中的技术价值和法律价值的评价。专利评选及专利技术先进性评价参照执行。
2 规范性引用文件
下列文件中的内容通过文中的规范性引用而构成本文件必不可少的条款。其中,注日期的引用文件,仅该日期对应的版本适用于本文件;不注日期的引用文件,其最新版本(包括所有的修改单)适用于本文件。
- GB/T 21374—2008 知识产权文献与信息 基本词汇
3 术语和定义
GB/T 21374—2008 界定的以及下列术语和定义适用于本文件。
3.1 专利价值 patent value
受法律保护的专利权给其所有者或使用者带来的技术价值和法律价值。
3.2 专利价值评价 evaluation of patent value
对专利权的技术价值、法律价值进行定性和定量测算的综合活动。
3.3 评价基准日 base date of patent evaluation
专利评价机构接受委托评价任务后,确定委托评价对象价值的具体日期(精确到某年某月某日)。
3.4 检索基准日 base date of patent search
专利评价机构接受委托评价任务后,为获得用于评价专利技术先进程度的公开文件所选定的具体日期(精确到某年某月某日)。
3.5 同族专利 patent family members
基于同一优先权文件,在不同国家或地区,以及地区间专利组织多次申请、多次公布或批准的内容相同或基本相同的一组专利文件。
3.6 跟随专利 following patent
在待评价专利申请日之后,申请、公布的与该项专利技术密切相关的专利文件。
- 注:密切相关通常指与待评价专利技术领域相同,且给出的新技术方案可完全替代待评价专利技术,或者通过待评价专利部分技术特征的省略、替代而获得。
3.7 专利保护可靠度 reliability of patent protection
专利权人或使用者面对涉嫌侵权客体时,采用现行的侵权判定规则,判断涉嫌侵权客体是否落入待评价专利保护范围的可靠程度。
3.8 专利权转让度 assignment level of patent
截至评价基准日,在专利检索的基础上,结合相关专利的公开、授权情况,以及与待评价专利相关的非专利技术的披露和实施情况,综合判断待评价专利权转让、许可、作价入股、变现及处置的可行性。
3.9 专利技术先进度 advantage of patent
截至评价基准日,待评价专利技术相比本领域的其他技术,在新颖性、创造性、实用性、领先性、成熟性等方面的先进程度。
3.10 专利技术实施度 implementation level of patent
待评价专利技术的授权、确权文本所记载的内容,与专利转化后对应产品的关联程度。
4 基本要求
4.1 评价机构和评价活动参与者应对评价活动中获取的调查收集信息承担保密义务。
4.2 评价机构应独立、客观、公正的开展业务,并接受相关主管部门的业务指导和监督。
4.3 评价机构应有健全的内部管理制度,并对评价小组做出的评价报告承担法律责任。
4.4 在评价工作实施前,评价机构应根据评价目的,基于专利技术所属的行业领域确立评价指标体系及赋分要求。
5 评价程序
5.1 明确评价目的
评价机构与委托人签订评价业务委托书,需明确以下事项:
- —— 评价的目的及评价报告的完成周期;
- —— 评价报告日和评价基准日;
- —— 成立评价小组并确定组长,明确职责;
- —— 评价人员资质要求;
- —— 保密要求;
- —— 其他必要的约定。
5.2 成立评价小组
5.2.1 评价小组宜包括评价机构工作人员及 3 名以上评价专家,评价小组成员应符合以下要求:
- —— 充分了解待评价专利所在行业的行业现状和发展趋势;
- —— 基于附录 A 选择评价指标并构建评价指标体系及赋分要求;
- —— 与委托人无利益关系或无直接行政隶属关系;
- —— 评价过程中客观履行职责,不受任何商业、财务或其他压力影响。
5.2.2 评价专家至少包括检索分析专家、精于知识产权诉讼业务的法律专家和待评价专利所属行业领域的技术专家。
5.3 调查收集信息
5.3.1 基本信息
基本信息包含但不限于专利基本著录项目。
5.3.2 法律信息
法律信息包含但不限于:
- —— 专利权有效状况和权属现状;
- —— 专利最终的授权文本、确权文本;
- —— 专利涉及的法律诉讼及无效宣告状态等;
- —— 专利的转让、实施许可、权利质押状态;
- —— 专利所涉及到的技术标准以及专利权人对该技术标准使用者所作的许可声明类型;
- —— 其它与待评价专利相关的法律信息。
5.3.3 技术信息
技术信息包含但不限于:
- —— 专利的审查意见通知书及审查意见的答复等文件等专利审查档案文件;
- —— 基于检索基准日获得的对比文件;
- —— 对该专利技术所属行业的鼓励或限制情况;
- —— 其它与待评价专利相关的技术信息。
5.4 分析汇总信息
5.4.1 筛选相近的对比文件,该对比文件包括:
- —— 申请日之前公开的、用于评价专利新颖性和创造性的公开文件;
- —— 在专利申请日与检索基准日之间公开的、用于评价专利技术先进程度的公开文件。
5.4.2 依据待评价专利的专利权人、发明人相关的内容,判断技术的更新或者专利技术的提前披露情况。
5.4.3 依据公开日期,对申请日之前公开的信息和申请日之后公开的信息进行分类。
5.4.4 评价小组将调查收集的信息汇总,复核后形成用于评价专利的数据包提交至评价专家。
5.5 评价测算
5.5.1 评价专家应提前阅读数据包中文件的内容。
5.5.2 评价专家应结合数据包信息以及对待评价专利文件的判断,按评价指标体系及附录 A 中的评价标准测算各项指标的分值。测算要求包括但不限于内容:
- —— 应在检索评价的基础上对专利保护可靠度、专利权转让度指标给予相应的评分;
- —— 采用对比法,判断专利技术实施度、专利技术先进度指标在同类型、同评价基准日前提下所处的水平,给予相应的评分;
- —— 根据评价目的,评价机构可通过科学方法赋予各指标相应的权重。
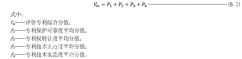
5.5.3 评价专家应按附录 B 给出的计算公式获得评价专利综合分值。
5.6 编制并提交评价报告
5.6.1 评价小组依据待评价专利的得分情况,结合评价指标体系中各指标的具体要求,宜在 15 个工作日内或约定时间完成评价报告。
5.6.2 不影响最终评价结论进行独立判断的前提下,评价小组组长可与委托人就评价报告的有关内容进行必要沟通。
5.6.3 评价机构按业务委托书的要求向委托人提交评价报告,评价报告模板参见附录 C。
附 录 A
(规范性)
专利价值评价指标体系及评价标准
A.1 专利价值评价指标体系
专利价值评价指标体系见表A.1。
表 A.1 专利价值评价指标体系

A.2 评价标准
A.2.1 专利保护可靠度
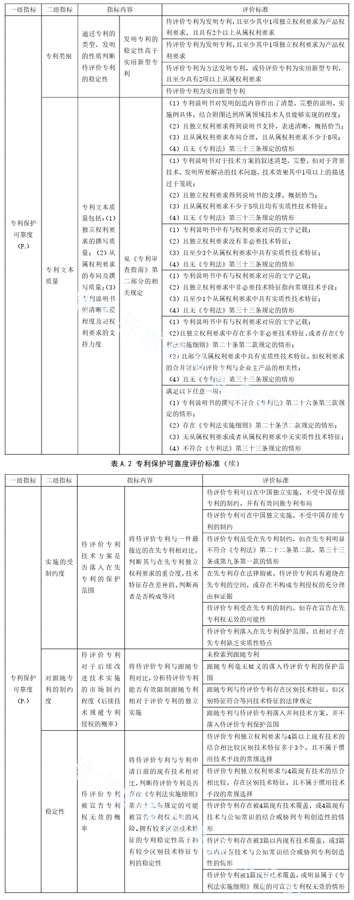
专利保护可靠度评价标准见表A.2。
表 A.2 专利保护可靠度评价标准

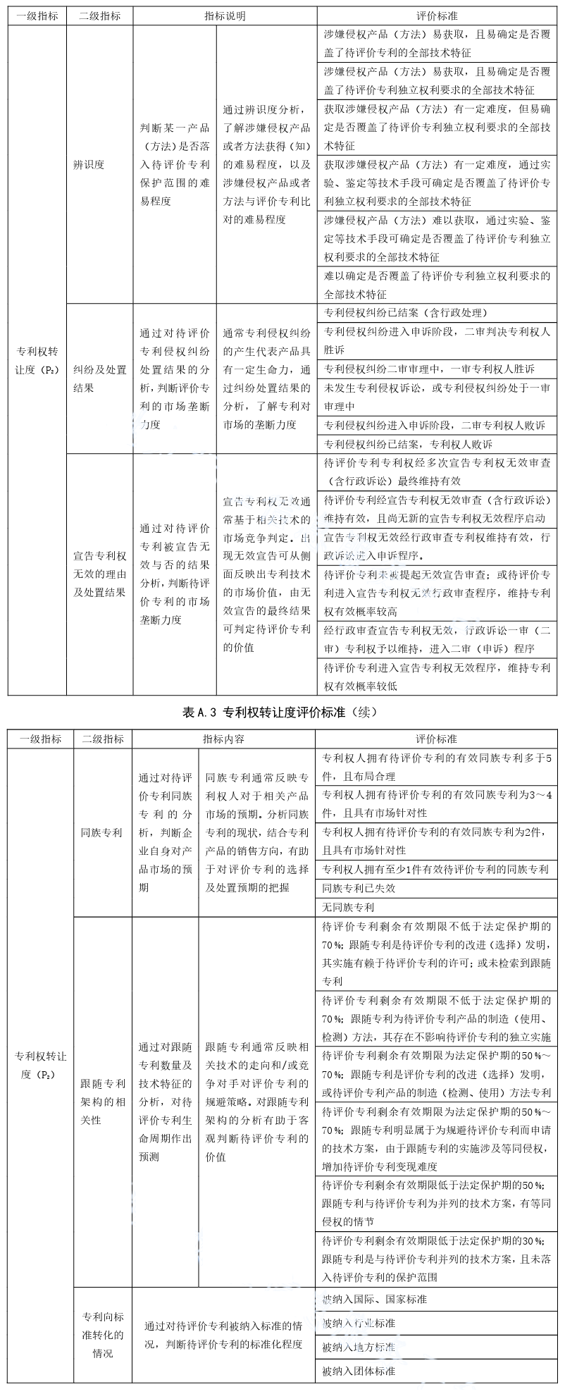
A.2.2 专利权转让度
专利权转让度评价标准表A.3。
表 A.3 专利权转让度评价标准

A.2.3 专利技术先进度
专利技术先进度评价标准见表A.4。
表 A.4 专利技术先进度评价标准

A.2.4 专利技术实施度
专利技术实施度评价标准见表A.5。
表 A.5 专利技术实施度评价标准

附 录 B
(规范性)
专利价值计算公式
B.1 单项指标模块平均分值计算公式
B.1.1 评价小组成员按表A.2中的评价标准对各项二级指标分别评分,计算专利保护可靠度(一级指标)
总分(P1)。评价小组成员评分总和取平均值为专利保护可靠度分值(P1),计算公式如下:

B.1.2 专利权转让度(P2)、专利技术先进度(P3)、专利技术实施度(P4)平均分值参照公式(B.1)进行计算。
B.2 专利价值综合评价计算公式
B.2.1 根据实际评价目的,应用时可赋予各指标相应的权重。
B.2.2 评价专利价值综合分值(Vm)为各单项指标模块评分总和,计算公式如下:

附 录 C
(资料性)
专利价值评价报告编制大纲
专利价值评价报告大纲包含但不限于以下内容:
- —— 评价目的;
- —— 评价依据;
- —— 评价基准日;
- —— 评价结果;
- —— 使用有效期;
- —— 附件:含评价小组成员表及各指标打分表。
—————————-


