市场监管总局关于对
电动自行车用锂离子蓄电池、电动自行车用充电器
实施强制性产品认证管理的公告
2024年第26号
为进一步加强电动自行车质量安全监管,根据《中华人民共和国认证认可条例》有关规定,市场监管总局决定对电动自行车用锂离子蓄电池、电动自行车用充电器实施强制性产品认证(CCC认证)管理,现将有关要求公告如下:
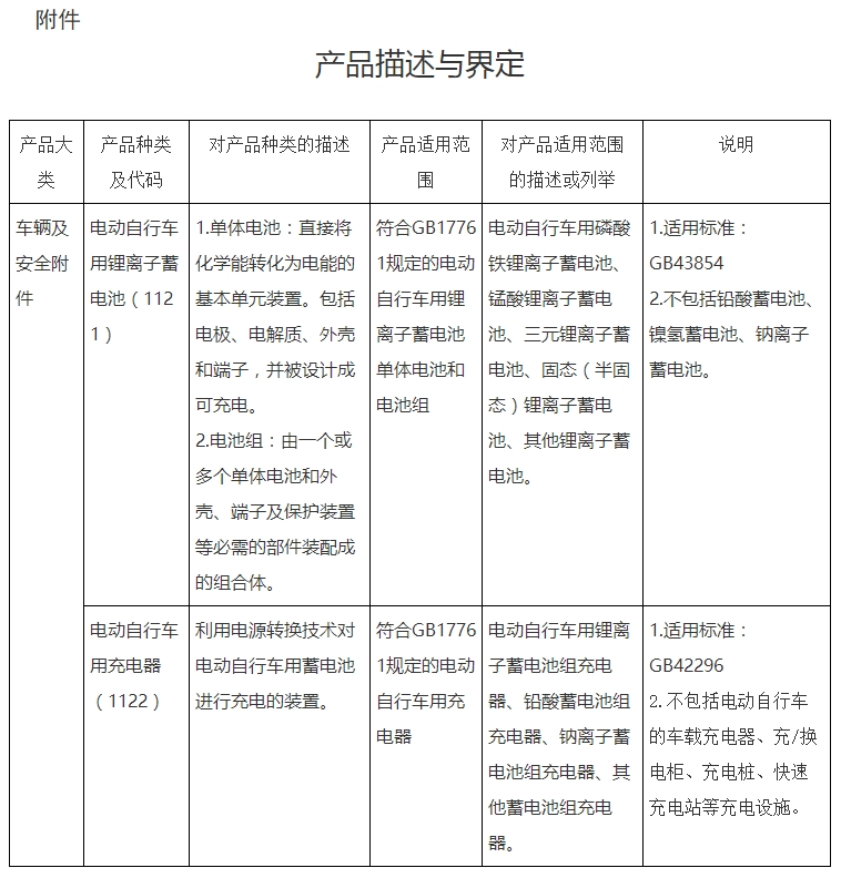
一、自2024年10月15日起,指定认证机构开始受理电动自行车用锂离子蓄电池、电动自行车用充电器(产品描述与界定详见附件)CCC认证委托,按照相应的强制性产品认证实施规则和适用标准开展CCC认证工作。在认证风险可控、保证认证质量的前提下,应积极采信已有合格评定结果,减轻企业负担,便利企业获证。
二、自2025年11月1日起,电动自行车用锂离子蓄电池、电动自行车用充电器应当经过CCC认证并标注CCC认证标志后,方可出厂、销售、进口或者在其他经营活动中使用。
三、承担电动自行车用锂离子蓄电池、电动自行车用充电器CCC认证、检测工作的认证机构和实验室另行指定。
附 件:产品描述与界定
市场监管总局
2024年6月25日

电动自行车用锂离子蓄电池、电动自行车用充电器实施强制性产品认证


