发布时间:2021-12-03 文章来源:工信部网站
原文链接:https://www.miit.gov.cn/xwdt/gxdt/sjdt/art/2021/art_51c20db4aa0a46aba1ae5600014f5ce1.html
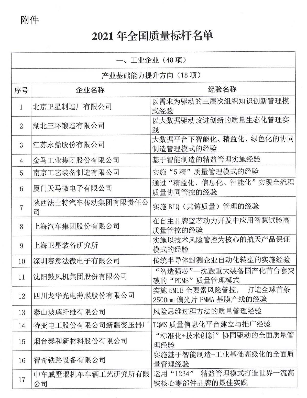
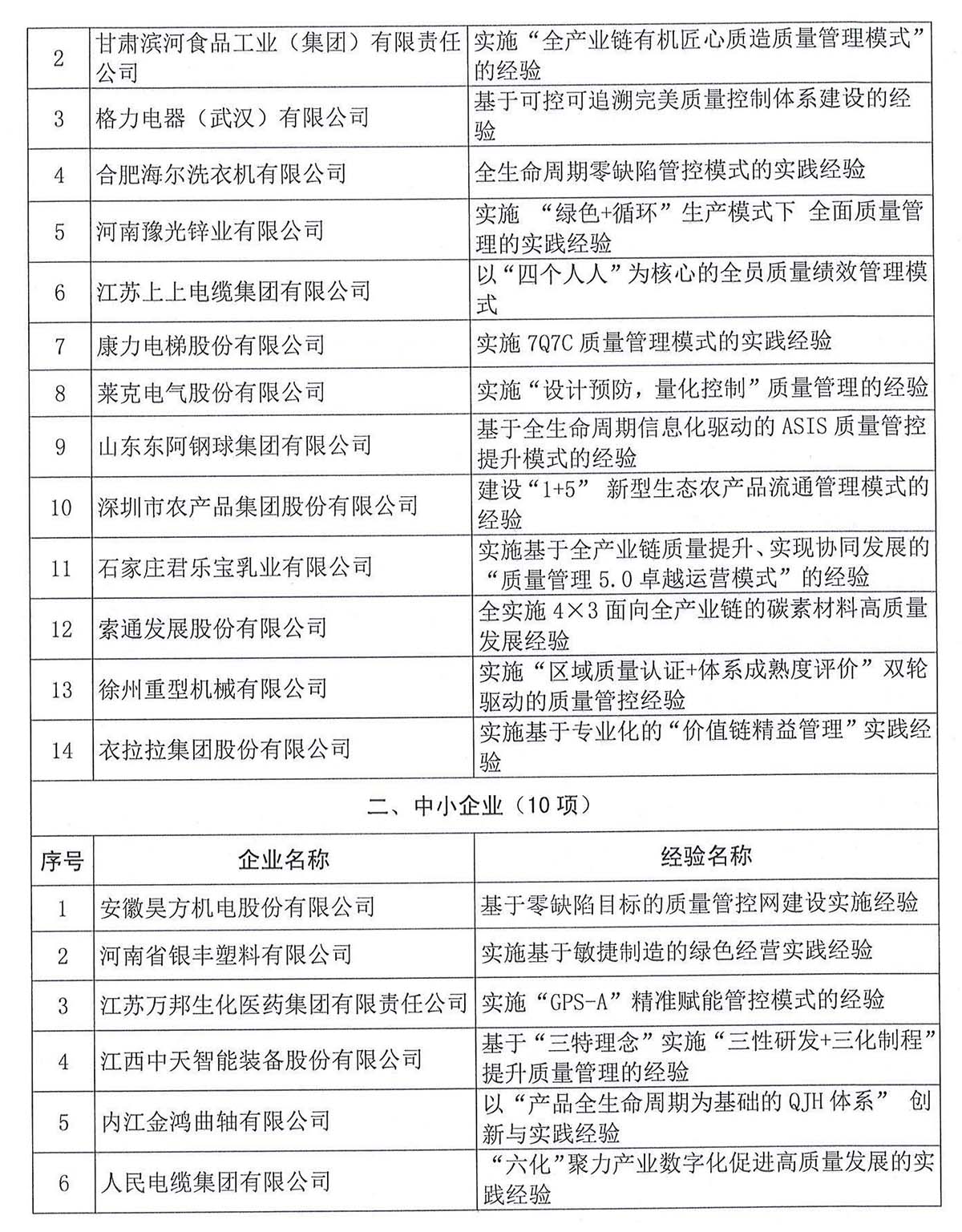
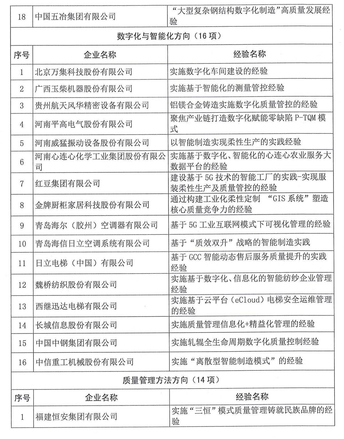
关于公布2021年全国质量标杆典型经验遴选结果的通知
根据《工业和信息化部办公厅关于做好2021年工业质量品牌建设工作的通知》(工信厅科函〔2021〕48号)要求,工业和信息化部科技司委托中国质量协会组织开展了2021年质量标杆遴选工作。目前遴选工作已经结束,结果详见《关于公布2021年全国质量标杆典型经验遴选结果的通知》(中国质协字〔2021〕192号)。请各地工业和信息化主管部门、相关行业协会做好标杆经验的交流和宣传工作,推动企业质量管理水平持续提升。
附件下载:关于公布2021年全国质量标杆典型经验遴选结果的通知
工业和信息化部科技司
2021年12月3日



