建筑业企业资质认定实施指南
(新申请、增项、升级、重新核定)
一、基本信息
| 实施主体 | 中华人民共和国住房和城乡建设部 | ||
| 承诺办结时限 | 30个工作日 | 法定办结时限 | 30个工作日 |
| 是否收费 | 否 | 到办事现场次数 | 0次 |
| 咨询方式 | 电话咨询:010-58933470(可咨询关于部批企业资质申请的受理及部批资质证书的发放问题,不包括资质审批环节相关问题) | ||
| 监督投诉方式 | 投诉电话:010-58934626 | ||
| 办理时间 | 工作日上午8:30~11:30;下午13:00~17:00 | ||
| 办理地点 | 北京市海淀区三里河路9号住房和城乡建设部南配楼104室申请窗口 | ||
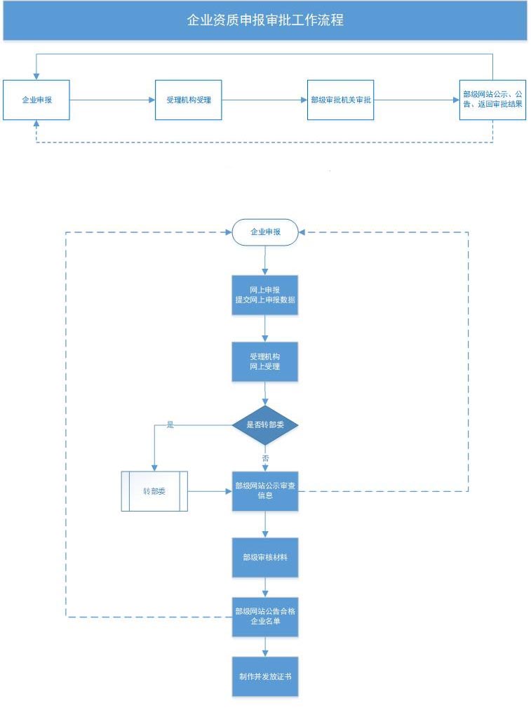
二、办理流程

建筑业企业资质申报审批流程
三、办理材料目录
材料名称 |
材料填写样本 |
来源渠道 |
纸质材料 |
材料必要性 |
| 《营业执照》副本扫描件(告知承诺方式申报除外) | 无 | 政府部门核发 | 0份 | 必要 |
| 《建筑业企业资质申请表》一式一份及电子文档 | 《建筑业企业资质申请表》一式一份及电子文档 | 申请人自备 | 0份 | 必要 |
| 申报资质上一年度或当期的财务报告复扫描件(告知承诺方式申报除外) | 无 | 申请人自备 | 0份 | 必要 |
| 标准要求的厂房证明,属于自有产权的出具产权证复印件;属于租用或借用的,出具出租(借)方产权证和双方租赁合同或借用协议的扫描件(告知承诺方式申报除外) | 无 | 申请人自备 | 0份 | 必要 |
| 标准要求的主要设备购置发票扫描件(告知承诺方式申报除外) | 无 | 申请人自备 | 0份 | 必要 |
| 安全生产许可证扫描件(告知承诺方式申报除外) | 无 | 政府部门核发 | 0份 | 必要 |
| 技术负责人身份证明、职称证书或技能证书扫描件(告知承诺方式申报除外) | 无 | 申请人自备 | 0份 | 必要 |
| 企业业绩材料,包括:工程中标通知书扫描件、工程合同(合同协议书和专用条款)扫描件、工程竣工(交工)验收文件或有关部门出具的工程质量鉴定书扫描件(需包含参与验收的单位及人员、验收的内容、验收的结论、验收的时间等内容);境外工程还应提供驻外使领馆经商部门出具的工程真实性证明文件、涉及到层数、单体建筑面积、跨度、长度、高度、结构类型等方面指标,应提供反映该项技术指标的图纸扫描件等(告知承诺方式申报除外) | 无 | 申请人自备 | 0份 | 必要 |
四、受理条件
国务院住房城乡建设主管部门在收到申请材料后,应当依法作出是否受理的决定,并出具凭证;申请材料不齐全或者不符合法定形式的,应当在5日内一次性告知申请人需要补正的全部内容。逾期不告知的,自收到申请材料之日起即为受理。
五、收费标准
不收费
六、设定依据
《中华人民共和国建筑法》(1997年11月1日主席令第九十一号,2011年4月22日予以修改)第十三条:从事建筑活动的建筑施工企业、勘察单位、设计单位和工程监理单位,按照其拥有的注册资本、专业技术人员、技术装备和已完成的建筑工程业绩等资质条件,划分为不同的资质等级,经资质审查合格,取得相应等级的资质证书后,方可在其资质等级许可的范围内从事建筑活动。 《建设工程安全生产管理条例》(2003年11月24日国务院令第393号)第二十条:施工单位从事建设工程的新建、扩建、改建和拆除等活动,应当具备国家规定的注册资本、专业技术人员、技术装备和安全生产等条件,依法取得相应等级的资质证书,并在其资质等级许可的范围内承揽工程。 《建筑业企业资质管理规定》(2015年1月22日住房城乡建设部令第22号,2016年9月13日、2018年12月22日予以修改)第九条:下列建筑业企业资质,由国务院住房城乡建设主管部门许可:(一)施工总承包资质序列特级资质、一级资质及铁路工程施工总承包二级资质;(二)专业承包资质序列公路、水运、水利、铁路、民航方面的专业承包一级资质及铁路、民航专业方面的专业承包二级资质;涉及多个专业的专业承包一级资质。
七、常见问题
1、常见问题
详见住房和城乡建设部门户网站-建设工程企业资质行政审批专栏https://www.mohurd.gov.cn/ztbd/zyglgd/zyglgdspzlbzsm/index.html


