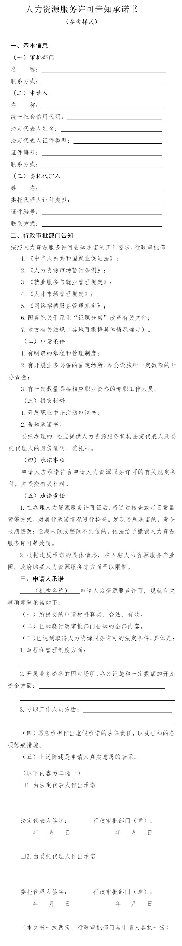
按照党中央、国务院关于深化“证照分离”改革部署要求,各级人力资源社会保障部门持续推行人力资源服务许可告知承诺制,不断优化人力资源市场营商环境。为进一步规范实施人力资源服务许可告知承诺制,提高市场主体办事的便利度和可预期性,人力资源社会保障部办公厅印发了关于进一步做好人力资源服务许可告知承诺制工作的通知(人社厅发〔2022〕51号),并附发了人力资源服务许可告知承诺书(参考样式)。

按照党中央、国务院关于深化“证照分离”改革部署要求,各级人力资源社会保障部门持续推行人力资源服务许可告知承诺制,不断优化人力资源市场营商环境。为进一步规范实施人力资源服务许可告知承诺制,提高市场主体办事的便利度和可预期性,人力资源社会保障部办公厅印发了关于进一步做好人力资源服务许可告知承诺制工作的通知(人社厅发〔2022〕51号),并附发了人力资源服务许可告知承诺书(参考样式)。
