品保办〔2023〕11号
为规范农业植物新品种现场审查工作,提高审查效率,农业农村部植物新品种保护办公室制定了《农业植物新品种现场审查工作规范(试行)》,现印发给你们,于印发之日起施行,请遵照执行。
附 件:农业植物新品种现场审查工作规范(试行)
农业农村部植物新品种保护办公室
2023年5月17日
农业植物新品种现场审查工作规范
( 试 行 )
第一条 为规范农业植物新品种现场审查工作,提高审查效率,根据《中华人民共和国种子法》《中华人民共和国植物新品种保护条例》以及《中华人民共和国植物新品种保护条例实施细则(农业部分)》有关规定,制定本规范。
第二条 农业农村部植物新品种保护办公室(以下简称品保办)负责现场审查的组织实施工作。
第三条 本规范所称现场审查,指由现场审查组依据有关法律法规、技术标准和植物新品种申请文件等,在申请品种田间种植地点进行审查的方式,是农业植物新品种实质审查的有效补充。
第四条 现场审查的农业植物品种,应当至少具备以下条件之一:
(一)所属属(种)的申请量很少;
(二)具有较大社会或经济价值;
(三)育种技术、方法、成果等具有独创性;
(四)要求特殊栽培技术和管理措施;
(五)其他品保办认为必要的条件。
第五条 现场审查应依据《农业植物新品种权审查指南》、国内外植物属(种)测试技术标准、国际植物新品种保护联盟(UPOV)系列技术文件等相关技术文件进行。
第六条 现场审查由品保办组织现场审查组进行。现场审查组应至少有 3 名成员组成,其中组长 1 名、组员若干。审查组成员应至少包括审查员 1 名、测试专家 1 名、育种专家 1 名。
参加现场审查的专家应有高级以上专业技术职称或同等专业水平,具有相应专业知识和实际工作经验,从事相关专业领域工作五年以上。
第七条 现场审查组成员有下列情形之一的,应当自行回避,申请人也可口头或者书面申请其回避:
(一)是申请人的近亲属;
(二)与申请人有利害关系;
(三)与申请人有其他关系,可能影响公正审查的。
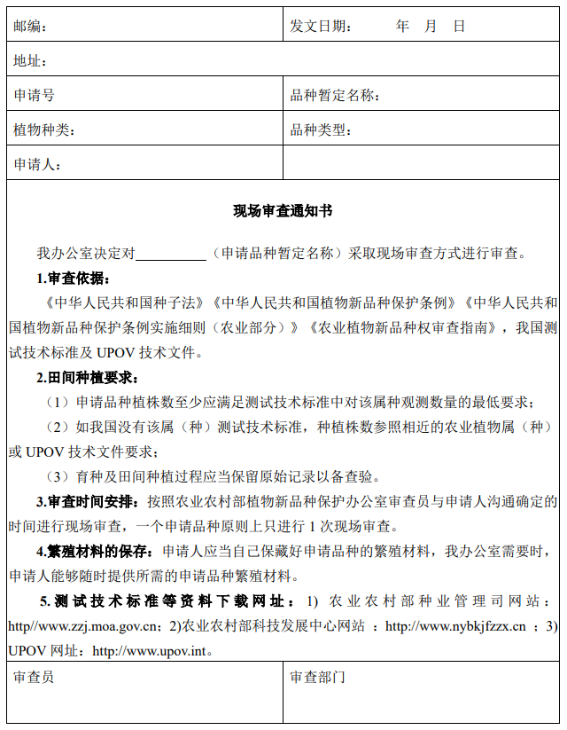
第八条 审查员应确定审查内容和时间,并向申请人发送《现场审查通知书》(附件 1),载明有关事项。
第九条 现场审查组可以向申请人了解申请品种培育过程、种植情况等情况,查阅育种原始记录等资料,必要时要求申请人提供相关材料和证明。
申请人应予以必要的配合,并提供真实资料和证明。不配合或提供虚假资料,影响现场审查工作开展的,应承担由此造成的后果。
第十条 现场审查组对申请品种的现场生长情况进行审查时,可采取以下方式:
确定种植现场位置,拍摄种植现场照片;
了解育种过程,品种特征特性,采集性状描述数据,拍摄性状描述照片;
采集组织样品,用于 DNA 样品保存和检测。
其他必要的方式。
第十一条 现场审查组根据现场汇报、观测、答辩等结果,本着科学、严谨、公正的原则,及时作出现场审查结论。
出具审查结论由审查组集体表决,实行“一票否决”制。审查结论不应受任何单位或个人的干预。
第十二条 现场审查结束后应制作现场审查报告(附件2),一式两份,经现场审查组全体成员签字确认后,品保办和申请人各留存一份。
第十三条 同一申请品种原则上只进行一次现场审查,因不可抗力因素造成现场审查失败的,品保办应安排第二次现场审查。
第十四条 现场审查组成员应当忠于职守、公正廉洁,严守保密规定。不依法履行职责,弄虚作假、徇私舞弊的,按照有关法律法规进行处理;相应的现场审查无效,品保办重新组织现场审查。
第十五条 本规范自印发之日起施行。
附 件:
- 现场审查通知书
- 现场审查报告
附件 1
现场审查通知书

图 1 现场审查通知书
附件 2
现场审查报告

图 2 现场审查报告


