2022 – 12 – 09发布 2023 – 03 – 09实施
湖 南 省
市州和县市区人民政府质量奖评价准则
DB43/T 2517-2022
1 范 围
本文件规定了市州和县市区人民政府质量奖的评价内容和评价方法。
本文件适用于市州、县市区人民政府质量奖组织奖的评价,组织追求卓越的自我评价可参照使用。
2 规范性引用文件
下列文件中的内容通过文中的规范性引用而构成本文件必不可少的条款。其中,注日期的引用文件,仅该日期对应的版本适用于本文件;不注日期的引用文件,其最新版本(包括所有的修改单)适用于本文件。
- GB/T 19000 质量管理体系 基础和术语
- GB/T 19580 卓越绩效评价准则
3 术语和定义
GB/T 19000 和 GB/T 19580 界定的术语和定义适用于本文件。
3.1 质量管理模式 Quality management mode
组织在质量管理理论和实践经验的基础上,总结提炼其质量管理理念、管理制度、管理程序和管理方法等,形成的一套有效的质量管理方法论系统。
4 评价内容
4.1 总体要求
政府质量奖的评价应包括组织的领导与质量、技术与创新、顾客与品牌、经济与社会效益四部分内容。
4.2 领导与质量
4.2.1 领导作用
4.2.1.1 文化引领
高层领导带领组织确定组织文化体系,持续开展文化建设和文化传播,内容包括:
a)文化建立。结合组织实际,构筑以使命、愿景和价值观为核心的组织特色文化价值体系(包含但不限于质量文化、品牌文化和创新文化),建立推动组织文化建设的相关制度;
b)文化传播。建立有效渠道,向全体员工和其他相关方传播组织文化,并带头践行,促进组织内外达成共识,形成发展内驱力;
c)文化发展。对组织文化体系建设和成效进行持续评估并优化。
4.2.1.2 组织治理
组织治理包括下列内容:
a)治理结构。依法依规建立组织权利机构、执行机构、监督机构及其他利益相关方之间权利分配与制衡的治理机制和管理制度;
b)规范治理。落实管理层的行为责任和财务责任,保障经营管理透明性和内外部审计的独立性,保护股东和其他相关方利益;
c)治理优化。建立高层领导和治理机构成员的绩效评价机制,并运用绩效评价结果改进领导个人、领导体系和治理机构的有效性。
4.2.1.3 社会责任
4.2.1.3.1 明确组织产品、服务和运营对质量安全、环保、节能、资源综合利用、公共卫生等方面产生影响所采取的措施,以及为满足法律法规要求或达到更高水平而采用的关键过程和绩效指标。
4.2.1.3.2 建立以质量诚信为核心的组织信用体系,明确用于监测组织内部、组织治理,以及与顾客、供方和合作伙伴之间的行为符合道德规范的关键过程和绩效指标,并满足下列要求:
a)具有强烈的诚信意识;
b)制定和实施诚信管理相关制度;
c)建立实施重大事故主动报告制度;
d)开展合规性评价,遵守诚信经营、公平竞争的道德规范;
e)尊重消费者权益,保障消费者健康和安全,妥善解决争议和赔偿。
4.2.1.3.3 确定与战略发展方向相一致的重点支持公益领域,建立实施支持公益事业发展的规划或计划,主动积极开展公益活动。
4.2.1.4 战略管理
4.2.1.4.1 战略制定
结合组织当前和长远发展定位,制定以质量为核心的战略发展规划,内容包括:
a)战略管理。制定和实施战略管理制度,明确战略制定过程、主要步骤及主要参与者,确定长、短期计划的时间区间等要求;
b)战略分析。分析顾客与市场需求、竞争环境、国内外经济形势及动态变化趋势,识别组织的发展机会、资源优势和核心竞争力,确定组织可能面临的挑战与风险,明确关键战略机会;
c)战略目标。把握战略机遇和应对挑战,确定战略和战略目标,体现质量、技术、品牌、人力资源等战略重点,确定战略目标对应的时间表,且涵盖到所有关键领域和相关方。
4.2.1.4.2 战略实施
依据组织战略规划和战略目标,实施战略部署,科学配置资源,内容包括:
a)战略部署。落实战略规划,制定战略实施计划和关键绩效指标,并分解落实到相关业务领域和职能层级;
b)资源配置。制定和实施战略所需的资源保障计划,包括必要的财务、人力、技术、信息、设施等资源;
c)战略监测。建立基于战略目标的绩效管理系统,动态监测和评估战略实施进展及效果;
d)战略调整。建立战略预警机制,基于战略实施情况和环境变化,及时调整战略目标和实施计划,确保战略的前瞻性和适宜性。
4.2.1.5 领导方面结果
组织近三年来在以下方面取得的结果情况,包括适当的对比性数据:
a)在组织治理方面关键绩效指标的当前水平和趋势,包括股东及其他相关方权益、内外部审计结果及其利用、信息披露合规性、独立董事比例等方面的绩效指标;
b)在实现战略目标方面的关键绩效指标的当前水平和趋势,包括战略目标实现率、计划完成率等关键绩效指标达成率。
4.2.2 质量基础
4.2.2.1 基础能力
4.2.2.1.1 建立完善的基础管理体系,包括但不限于质量、环境、职业健康安全和计量检测等管理体系。
4.2.2.1.2 建立完善的企业标准体系和标准化工作体系,积极参与国家、行业、地方、团体标准化工作。
4.2.2.1.3 建立完善的售后服务与技术支持体系。
4.2.2.1.4 建立质量控制和质量管理的信息化系统,实现基于数据适时监测与数据挖掘的质量决策,建立数字化质量管理体系,确保信息系统硬件和软件的可靠性、安全性、易用性、适宜性,并适应组织战略发展方向和业务需要。
4.2.2.2 人力资源
营造以人为本的组织文化,建立包括下列内容的人力资源管理体系:
a)管理机制。合理构架工作组织机构,明确职责,建立员工选择、培育、任用、激励等管理制度和方法;
b)员工选用。基于组织发展战略和岗位供给需求,制定和实施员工选用计划,建立科学的甄选方法,吸引、选拔、录用适宜的员工;
c)教育培训。基于组织战略发展和岗位工作需求,针对不同岗位和员工能力需求,制定和实施培训计划,评估培训效果,确保关键岗位人员具备规定的职业资格和能力,拥有稳定的核心管理和技术团队;
d)绩效激励。基于岗位价值评估和员工能力评价,建立科学的薪酬体系和适宜的激励机制,包括薪酬、奖惩、认可、晋升等激励政策和措施;
e)员工发展。建立职业发展通道,实施全员职业生涯有效管理,帮助员工明确职业发展目标和路径,实施包括组织高层领导的关键人员培养计划;
f)员工权益。采取有效措施改善员工职业健康安全,提供针对性、个性化和多样化的支持和服务,保障其合法权益;
g)员工满意。确定影响不同员工群体满意程度和积极性的关键因素,开展满意度测评,并利用测评结果提高员工满意度;
h)优化组织。定期评估和改进员工管理体系,持续探索充满活力的组织机制。
4.2.2.3 财务资源
提供确保组织运营和实现战略目标所需的财务资源,并按下列要求实施有效管理:
a)资金保障。确定资金需求,合理筹措资金,保障资金供给;
b)资金预算。推行全面预算管理,开展质量成本分析,实施成本控制,提高预算准确率;
c)资金安全。建立财务管理制度,实施财务风险管控,确保资金安全;
d)资金周转。加快资金周转,盘活存量资产,提高资金使用效率。
4.2.2.4 基础设施
提供确保组织运营和实现战略目标所需的基础设施,并按下列要求实施有效管理:
a)管理制度。制定和实施基础设施的预防性和故障性维护保养制度;
b)更新改造。制定和实施更新改造计划,不断提高基础设施的技术水平;
c)环保安全。预测和处置因基础设施失效导致的环境、职业健康安全和资源利用问题。
4.2.2.5 供应链质量协同
构建与关键供方和合作伙伴长期良好的合作关系,推动和促进双向沟通、知识共享、技术攻关和相关支持,共同提高过程有效性和效率,适应组织战略发展方向和业务需要。
4.2.3 质量安全
4.2.3.1 质量责任
有效落实下列质量责任:
a)质量责任体系。建立完善的组织质量责任体系,落实法定代表人或主要负责人对质量安全负首要责任、质量主管人员对质量安全负直接责任;
b)质量要求。系统地掌握相关法律法规和技术标准要求,产品和服务质量满足相关质量标准要求;
c)质量制度。建立实施首席质量官、质量安全控制关键岗位责任制、质量安全“一票否决”、质量考核及岗位质量规范等相关制度;
d)质量义务。履行质量担保责任、缺陷产品召回等法定义务,依法承担质量损害赔偿责任。
4.2.3.2 风险管理
建立实施以质量安全为核心的风险预防和管控体系,并按下列要求实施有效管理:
a)具有强烈的风险管理意识;
b)收集、识别潜在的质量安全风险信息;
c)分析、研判质量安全风险,制定相应的风险防控预案,采取有效措施消除或降低质量安全隐患;
d)建立完善质量安全风险应急处理机制;
e)健全质量追溯体系。
4.2.4 质量管理
4.2.4.1 质量管理模式和方法
4.2.4.1.1 针对具体质量问题,提出了创新性的质量管理方法、技术或工具,取得实际效果,具备推广应用价值。
4.2.4.1.2 提出了开创性和推广意义的质量管理新模式,得到应用实施并取得成效,具有推广应用价值。
4.2.4.2 测量、分析和评价
组织应适应战略发展方向和业务需要,持续优化测量、分析和评价系统,确保对组织内外部环境快速变化保持敏感性。开展关键绩效指标的测量、分析和评价活动,内容包括:
a)绩效测量。明确监测日常运作和组织整体绩效的关键绩效指标,有效应用关键的对比数据和信息,支持组织的决策、改进和创新;
b)绩效分析和评价。分析评价组织绩效,包括分析评价组织成就、竞争绩效以及长、短期目标和实施计划进展、组织的应变能力等;
c)评价结果运用。根据绩效评价结果,确定改进优先次序,识别创新机会,在组织内部实施相关改进和创新措施,适当时展开到关键供方和合作伙伴,实现质量协同改进。
4.2.4.3 改进创新
建立以市场为导向、产学研相结合的改进创新机制,内容包括:
a)改进创新环境。培育崇尚创新、宽容失败的改进和创新文化,将创新融入组织文化建设和日常工作中;
b)改进创新激励。制定和实施改进和创新激励制度,加大所需资源投入,引进和培育科技领军团队和人才;
c)改进创新管理。建立实施组织各层次、部门和过程在改进和创新方面的目标和计划,实施测量、评价改进和创新活动;
d)改进创新方法应用。应用多种改进方法和统计技术等改进工具,组织开展群众性改进和创新活动;
e)成果转化。推广应用创新成果,开展知识产权的管理和保护;
f)协同改进创新。立足组织、产业链和社会共同发展,开展相关方协同改进和创新活动,打造开放、共享的创新生态。
4.2.5 质量水平
4.2.5.1 关键绩效指标
组织近三年来在下列方面产品和服务质量水平情况,并与行业竞争对手和标杆进行对比评价:
a)关键绩效指标、政府质量监督抽查合格率水平及其趋势;
b)顾客满意、顾客忠诚指标的当前水平和趋势;
c)获得市州(含)以上政府或行业主管部门质量奖励等。
4.2.5.2 标准技术水平
组织近三年来主导产品和服务执行标准的技术水平及获得认证情况。
4.3 技术与创新
4.3.1 技术和知识
4.3.1.1 技术管理
组织应适应战略发展方向和业务需要,持续优化完善技术研发管理系统,内容包括:
a)技术评估。建立技术评估机制,定期对组织拥有的技术水平和技术能力进行评估,与行业先进水平进行比较分析,确定技术差距和技术发展方向;
b)技术目标和计划。制定和实施技术开发与改造的目标和计划,进行技术经济论证和可行性分析,落实增强技术先进性、实用性;
c)采用先进技术。以国内外先进技术为目标,积极开发、引进、消化、吸收适用的先进技术和先进标准,应用新技术、新工艺、新材料,提高组织的技术创新能力;
d)培育核心技术。培育组织核心技术诀窍与专利技术,提高组织核心技术竞争力。
4.3.1.2 知识管理
有效管理组织的知识资产,收集和传递来自员工、顾客、供方和合作伙伴等方面的知识,识别、确认、分享及在技术创新中应用最佳实践,确保其准确性、完整性、及时性和保密性,并适应组织战略发展方向和业务需要持续更新。
4.3.2 技术创新成果
4.3.2.1 技术先进性
组织近三年来拥有下列方面重大突破性技术创新成果:
a)核心技术获得市州级(含)以上科学技术奖励的数量;
b)主导或参与国际、国家、行业、地方、团体标准制修订数量;
c)与国内同行业竞争对手比较,拥有专利的数量和水平;
d)主导产品和服务具有较高科技含量和附加值,达到行业领先水平。
4.3.2.2 技术创新能力
打造组织创新平台和载体,研发具有核心竞争力、高附加值和自主知识产权的创新性产品和服务,提升产品档次和服务水平,发展成为集研发、设计、制造和系统集成于一体的创新型组织。
组织近三年来在下列方面取得的成果:
a)与行业竞争对手相比,在研发方面的经费投入及占销售收入比例、人员配置与平台建设情况;
b)与行业竞争对手相比,推出新产品、新服务的能力和产值率;
c)获得高新技术、专精特新、科技小巨人等创新型企业认定。
4.3.2.3 经济价值
组织核心技术近三年来在下列方面取得的效益:
a)核心技术为组织和全社会带来的经济效益,包括通过技术转让、增收节支、提高效益、降低成本获得的新增利润和税收金额,以及由于使用该项技术而产生的其他经济收益;
b)核心技术对增强组织市场竞争力的促进作用,如适应市场需求、替代进口产品、突破技术壁垒进入国际市场等。
4.3.2.4 社会价值
组织核心技术近三年来在下列方面取得的成效:
a)解决了行业关键共性质量难题,对促进组织及行业质量技术进步发挥作用;
b)在推动科学技术进步、产业发展中发挥作用;
c)在保护自然资源和生态环境中发挥作用;
d)在提高国防能力、保障国家和社会安全中发挥作用;
e)在改善人民物质文化生活和健康水平中发挥作用。
4.4 顾客与品牌
4.4.1 顾客和市场
4.4.1.1 顾客需求
组织应适应战略发展方向和业务需要,持续优化了解顾客、市场需求和期望的方法。识别和确定顾客和市场需求及期望,内容包括:
a)识别顾客和市场。基于组织发展战略及产品和服务定位,识别组织当前和未来的目标市场和顾客群体,包括竞争对手的顾客和其他潜在顾客;
b)确定顾客需求和期望。识别不同顾客群体对产品和服务需求、期望,以及影响购买的关键因素,运用于产品和服务的设计、生产、改进、创新、市场开发和营销等全过程,以满足并超越顾客需求和期望。
4.4.1.2 服务顾客
组织应适应战略发展方向和业务需要,持续优化顾客服务系统。建立有效的、涵盖顾客生命周期的服务系统,内容包括:
a)良好的顾客关系。针对不同顾客群体建立差异化的顾客关系,包括与关键顾客建立合作伙伴或战略联盟关系;
b)便捷的服务渠道。建立便于顾客查询、交易和投诉等与顾客接触的主要渠道,确定每种渠道的主要顾客接触要求,并落实相关人员和过程;
c)快速的服务响应。建立顾客投诉处理渠道,确保投诉得到有效、快速解决,并分析投诉信息用于组织和合作伙伴的改进;
d)及时的服务跟踪。跟踪产品和服务质量,获得及时、有效的反馈信息,用于改进和创新活动。
4.4.2 品牌建设
4.4.2.1 品牌规划
有效开展品牌规划活动,内容包括:
a)制定和实施品牌发展战略规划,将品牌建设纳入组织总体发展战略;
b)建立品牌管理组织体系,设置品牌管理部门与工作团队,配备专业人员;
c)建立品牌识别系统,明确品牌定位和价值;
d)创建以质量为核心要素的品牌文化,实现质量与品牌的相互促进、共同提升。
4.4.2.2 品牌推广
有效开展品牌推广,内容包括:
a)依据品牌定位及消费群体,确定合适的品牌推广渠道;
b)依据不同品牌发展阶段,确定品牌推广策略,制定和实施品牌推广方案;
c)合理预算品牌推广经费。
4.4.2.3 品牌维护
采取有效的品牌维护措施,内容包括:
a)妥善处理顾客投诉,最大限度地减少顾客不满和业务流失;
b)构建有效的品牌危机处理机制,妥善处置突发的品牌危机事件;
c)采取有效的品牌保护措施,防止品牌侵权行为;
d)评估品牌建设成效,采取有效措施改进品牌管理。
4.4.2.4 品牌成果
组织近三年来在下列方面的取得成果:
a)主导品牌产品和服务市场占有率及排名;
b)与同行业比较,品牌价值及其变化趋势;
c)品牌知名度与忠诚度。
4.5 经济与社会效益
4.5.1 经济效益
4.5.1.1 财务绩效
组织近三年来在资产总额、主营业务收入、投资收益、利润总额、总资产贡献率、资产负债率、流动资金周转率等关键财务指标水平及其趋势,必要时按照行业特点、不同产品和服务类别或市场区域分别说明,其中应包括适当的对比数据。
4.5.1.2 市场份额
组织近三年来在销售量(或销售额)在市场同类产品中所占的比重,市场地位、业务增长或新增市场等市场关键绩效指标的当前水平和趋势,且与竞争对手和行业标杆对比结果。
4.5.1.3 税收贡献
组织近三年来依法纳税总额,必要时按照行业特点、不同产品和服务类别或市场区域分别说明,其中应包括适当的对比数据。
4.5.2 社会效益
4.5.2.1 员工满意
组织近三年来员工满意的关键绩效指标的当前水平和趋势,其中应包括适当的对比数据。
4.5.2.2 社会责任
组织近三年来在下列方面取得的成果:
a)全员劳动生产率、万元产值综合能耗、污染物排放水平及其趋势;
b)将质量管理的成功经验和先进方法向产业链两端延伸推广,带动行业整体质量水平提升与产业优化升级;
c)促进和带动区域特色产业发展,形成区域产业集群,创造就业机会,提高区域的就业率;
d)服务公共安全事件防控和保障产业链、供应链稳定;
e)积极支持社会公益事业捐赠情况;
f)社会信用记录及外部评价情况。
4.5.2.3 社会影响
组织近三年来在下列方面取得的成果:
a)获得地州市级(含)以上政府和行业主管部门表彰奖励情况;
b)通过经营活动产生良好的社会影响,保障社会安全、推动社会进步。
5 评价方法
5.1 总体要求
5.1.1 各项评价内容划分为一级指标、二级指标和三级指标,并按照附录 A 的规定分别赋予相应分值,总分值为 1000 分。
5.1.2 三级指标分为过程、模式和方法、结果 3 种类目,附录 A 给出各三级指标的类目。
5.1.3 可采用成熟度评价方法对评价内容进行定性评价和定量评分。
5.2 定性评价和定量评分
5.2.1 每项三级指标均应进行定性评价和定量评分。
5.2.2 不同类目指标应采用相应定性评价和定量评分方法,过程类目指标评价见 B.1.1 和 B.2.1,模式和方法类目指标评价见 B.1.2 和 B.2.2,结果类目指标评价见 B.1.3 和 B.2.3。
附 录
- 附录 A(规范性)评价指标、分值和类目
- 附录 B(资料性)定性评价要点和定量评分方法
附 录 A
(规范性)
评价指标、分值和类目
A.1 评价指标、分值和类目见表 A.1。
表 A.1 评价指标、分值和类目

附 录 B
(资料性)
定性评价要点和定量评分方法
B.1 定性评价要点
B.1.1 过程类目评价指标
过程类目评价指标采用方法-展开-学习-整合(Approach-Deployment-Learning-Integration,简称 A-D-L-I)4 个要素评价过程的成熟度,其中:
a)“方法”评价要点:
1)方法的适宜性,包括对标准评价指标要求和对组织实际的适宜程度;
2)方法的有效性,是否导致了好的结果;
3)方法的系统性,包括可重复性以及基于可靠数据和信息的程度。
a)“展开”评价要点:
1)方法是否持续应用;
2)方法是否在所有的适用部门应用。
b)“学习”评价要点:
1)通过循环评价和改进,对方法进行不断完善;
2)鼓励通过创新对方法进行突破性的变革;
3)在各相关部门、过程中分享方法的改进和创新。
c)“整合”评价要点:
1)方法与在组织概述和其他评价指标中确定的组织需要协调一致;
2)各过程、部门的方法协调一致、融合互补,支持组织使命、愿景和战略目标的实现。
B.1.2 模式和方法类目评价指标
模式和方法评价指标的评价要点见 B.2.2。
B.1.3 结果类目评价标准
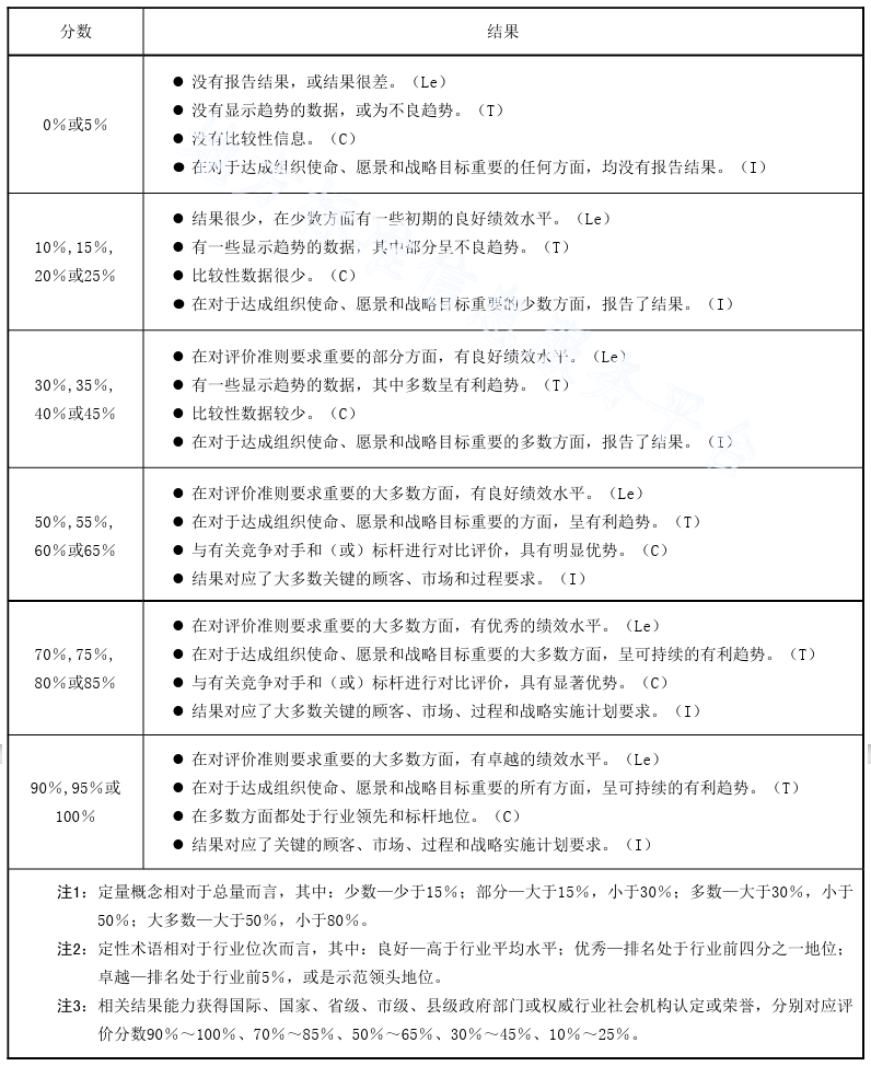
结果类目评价指标采用水平-趋势-对比-整合(Levels-Trends-Comparisons-Integration,简称 Le-T-C-I)4 个要素评价结果的成熟度,其中:
a)“水平”评价要点:组织绩效的当前水平;
b)“趋势”评价要点:
1)组织绩效改进的速度(趋势数据的斜率);
2)组织绩效改进的广度(展开的程度)。
c)“对比”评价要点:
1)与适宜的竞争对手或类似组织的对比绩效;
2)与标杆或行业领先者的对比绩效。
d)“整合”评价要点:
1)组织结果的测量指标与在“组织概述”和“过程”评价指标中确定的关键绩效要求及指标相呼应。
2)组织各过程、部门的结果协调一致,支持组织使命、愿景和战略目标的实现。
B.2 定量评分方法
B.2.1 过程类目评价指标
过程类目评价指标成熟度评分指南见表 B.1。
表 B.1 过程类目评价指标成熟度评分指南

B.2.2 模式和方法类目评价指标
质量管理模式和方法类目评价指标评分指南见表 B.2。
表 B.2 质量管理模式和方法评分指南

B.2.3 结果类目评价指标
结果类目评价指标评分指南见表 B.3。
表 B.3 结果类目评价指标成熟度评分指南

B.2.4 评分说明
B.2.4.1 评价指标中的所有各方面均需要关注,特别是对组织具有重要性的方面,宜充分考虑过程和结果对关键因素的重要度。
B.2.4.2 给一个评价指标评分时,首先判定哪个分数范围档次(如 50%~65%)总体上“最适合”组织在本评价指标达到的水平。总体上“最适合”并不要求与分数范围档次内的每一句话完全一致,允许在个别要素(过程的 A-D-L-I 要素或结果的 Le-T-C-I 要素)上有所差距。
B.2.4.3 组织达到的水平是依据对 4 个过程要素或 4 个结果要素整体综合评价的结果,并不是专门针对某一要素进行评价或对每一要素评价后进行平均的结果。
B.2.4.4 在适合的范围内,实际分数根据组织的水平是否更接近于上一档或下一档分数范围来判定。
B.2.4.5 过程类目评价指标分数为 50%,表示方法满足该评价指标对应的二级指标总体要求并持续展开,且展开到该评价指标涉及的大多数部门;经过了一些评价和改进的循环,与在应对组织概述和其他过程条款时所确定的组织需要达到了协调一致。更高的分数则反映更好的成就,证实了更广泛的展开、显著的组织学习以及更进一步的整合。
B.2.4.6 结果类目评价指标分数为 50%,表示具有良好的绩效水平、有利的趋势,在该评价指标所覆盖的方面具有适宜的对比数据,部分相对绩效达到良好水平,且对应了大多数关键的顾客、市场和过程要求。更高的分数则反映更好的绩效水平、趋势和对比绩效,更广泛的覆盖和整合。


