深圳市市长质量奖评定标准
(管理类组织/项目奖)
一、前 言
市长质量奖(管理类)奖项,授予在创新城市建设管理体制机制、推动城市规划、建设管理和运营质量提升、打造高质量民生幸福城市和可持续发展城市方面成绩突出,具有显著的创新成效与示范带动作用,对深圳质量建设作出积极贡献的组织或项目。
二、评价体系
本标准由前言、评价体系、核心价值理念、标准内容、评审细则和附录六个部分构成。前言体现了标准立意;评价体系说明了标准的构成;核心价值理念是组织行动的准则和评价的主线;标准内容列出了评价的关键要素,包括高标准定位、高质量运营和高绩效结果;评审细则提出了要点指引和评价水平区间,鼓励组织采用更为创新、适宜的方法来满足顾客/公众和其他相关方要求;附录包括评分指引、关键术语和参考文献。
三、核心价值理念
核心价值理念源于高质量发展要求和深圳可持续发展城市建设需要,是组织(项目所有者)适应社会发展和提升核心竞争力所应具备的观念和行为准则,也是标准应用与评价的指南。
- 共建共享。城市让生活更美好,坚持城市发展的活动以满足人的需要、方便人的生活、维护人的尊严为根本宗旨,产业发展与城市发展相融合,打造良好营商环境。组织(项目)应将实现人民对美好生活的向往,顺应城市发展新形势、改革发展新要求、人民群众新期待,不断提升城市建设、管理、运营服务的技术含量和价值含量,为城市现代化打下坚实基础。
- 可持续发展。城市发展有其客观规律,组织应秉承可持续发展理念,切实把统筹协调、安全高效、绿色低碳、集约节约、和谐宜居等城市质量理念,贯穿到服务城市发展的各环节和全过程,统筹人口环境资源,协调空间产业生活,推动城市发展方式根本转变,着力提高城市发展持续性、宜居性。
- 质量第一。领导带领组织坚持高质量发展的根本要求,全面贯彻落实“创新、协调、绿色、开放、共享”的新发展理念,倡导和践行“质量第一、效益优先”的质量文化和“质量成就未来”的深圳城市质量精神,以“质量变革、效率变革、动力变革”驱动组织转型,构筑面向未来的质量竞争力。
- 标准先行。标准决定质量,只有高标准才有高质量。组织要瞄准国际一流,构建更高、更先进、更完善的城市建设管理标准体系,通过对标、贯标、达标、创标等活动,持续提升城市建设和运营各项工作的质量和水平,强化在城市建设管理、技术、产品与服务供给等方面的竞争优势。
- 创新改进。创新是组织为公众、为社会创造价值的驱动力,改进是组织可持续发展的软实力,组织应准确识别关键成功要素,建立把握机遇、鼓励创新、包容失败的创新氛围,激发团队活力,推进以质量变革为动力的技术、管理、人才和产品/服务创新,持续增强内生能力。
- 结果导向。高质量发展要求组织要素结构最佳、综合绩效最优。组织应准确确定、执行和评估长短期的政策、规划、计划、目标和措施,通过高标准定位和高质量运营,构建相互信赖、开放包容、合作共享的伙伴关系,创造可持续的服务价值,实现人民满意的高绩效结果。
四、标准内容
0 简 介
说 明:简介是组织(项目)基本情况的概述。
要 点:
组织(适用于组织)的基本情况,包括组织的文化理念、产品/服务和提供方式、服务对象、核心能力、行业地位、员工概况、资产情况、组织架构、合作方及上下级汇报关系、适用的法规要求,以及组织发展面临的内外部环境、机遇与挑战、应对能力等。
项目(适用于项目)的基本情况,包括项目背景、主要内容、特殊意义、应用范围与规模、创新点、应用现状与影响力、可复制可推广的模式或最佳实践等。
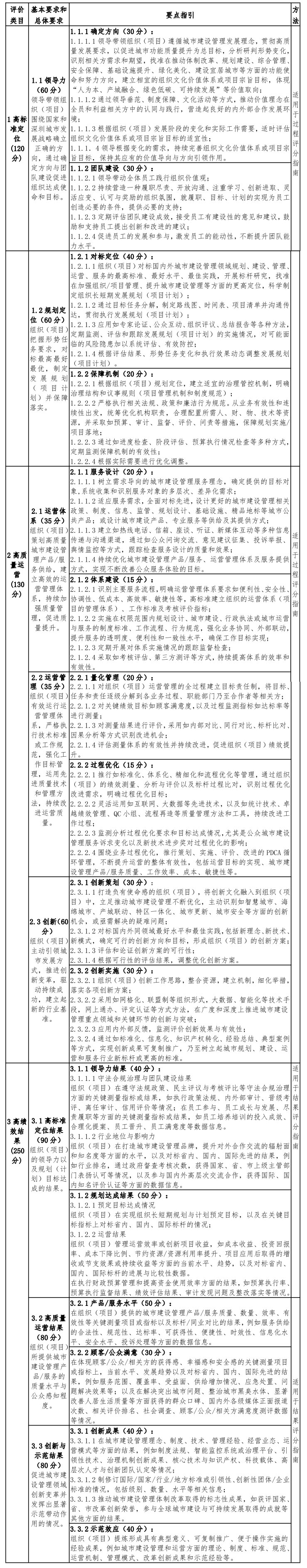
1 高标准定位(120分)
说 明:坚持国家和深圳城市发展战略的核心理念,围绕推进城市建设管理,主动对标最高最好最优,制定并实施组织发展规划(项目计划),通过建立规范有效的治理系统,承担社会责任并平衡相关方利益,实现组织目标,保持组织的可持续发展。
要 点:
1.1 领导力(60分)
领导带领组织(项目)围绕提升城市建设管理找准定位与使命,通过确定方向与团队建设促进组织达成使命和目标。
1.1.1 确立方向(30分)
组织(项目)牢固树立社会主义城市建设管理发展观,紧扣高质量民生幸福城市、促进城市功能品质稳步提升等发展要求,找准城市建设管理中的功能定位和努力方向,建立契合城市发展规律、符合组织实际的文化价值体系或项目的宗旨目标,体现“以人为本、集约节约、绿色低碳、可持续发展”等价值取向,并通过领导垂范、制度保障、文化活动等方式,强化全员和利益相关方对组织文化的认同与践行,营造起良好的内外部合作发展环境。
1.1.2 团队建设(30分)
领导带领全体员工在行动上保持与所制定目标及价值观一致,通过营造良好的组织氛围,为员工履职提供必要条件,激发员工的积极主动性,不断提升团队能力水平。
1.2 规划定位(60分)
组织(项目)把握形势任务要求,对标最高最好最优,制定发展规划(项目计划)并保障落实。
1.2.1 对标定位(40分)
组织(项目)对标国内外城市治理领域规划设计、建设管理、运营服务等方面的最高标准、最好水平、最佳实践,通过标杆研究,找准更高定位,结合所处内外部环境,科学制定长短期发展规划(项目计划),合理体现统筹协调、安全高效、和谐宜居等基本原则,在推进实施中予以动态调整,保障规划(项目计划)落实。
1.2.2 保障机制(20分)
组织(项目)建立有效的治理体系,明确治理机制和议事规则,严格执行相关法规、政策和廉洁行为规范,防控运营中可能面临的风险隐患,优化配置人、财、物、技术等资源,保障业务连续性。
2 高质量运营(130分)
说 明:组织(项目)设计符合顾客/公众需求的城市建设管理产品/服务,建立运营管理体系以保障业务高效运作,持续提升组织能力和声誉。
要 点:
2.1 运营体系(35分)
组织(项目)策划高质量城市建设管理产品/服务供给,建立高效的运营管理体系,持续加强质量管理,促进质量提升。
2.1.1 服务设计(20分)
系统收集和识别顾客/公众、政府和其他利益相关方对宜居生活环境的需求和期望,因需设计产品/服务、流程、运营与供给方式,通过持续推动城市建设管理产品/服务种类、运营体系设计及提供方式上的优化,实现不断改善公众体验的目标。
2.1.2 体系建设(15分)
识别主要服务流程,明确关键运营系统及各工作过程的要求,建立有效的运营管理体系、标准体系及考核评价机制。清晰界定组织(项目)与相关方的关系,建立各方相互促进的生态系统,以促进顾客/公众体验不断改善,确保运营目标实现。
2.2 运营管理(35分)
组织(项目)有效运行运营管理体系,严格执行技术标准或工作规范,强化工作目标管理,运用先进质量技术和管理方法,持续改进运营质量。
2.2.1 量化管理(20分)
组织(项目)从发展全局来谋划绩效改进,建立目标责任制并合理分解,实施关键目标的测评评价,以此识别改进机会,引导全员致力于组织(项目)目标的达成。
2.2.2 过程优化(15分)
将质量理念贯穿到运营各环节,严格执行制度法规或工作标准规范,围绕业务过程优化推行策划、实施、评价、改进的PDCA循环管理,灵活采用先进技术和质量工具,使运营体系与规划定位、关键运营系统及工作过程的要求保持一致,促进工作质量和效率持续提高。
2.3 创新(60分)
组织(项目)主动引领城市发展方式,推进创新变革,驱动持续成功,建立起新的行业基准。
2.3.1 创新策划(30分)
组织(项目)识别城市建设管理领域的改革发展要求,将创新融入到组织(项目)文化与日常工作中,相应建立创新性项目的管理、评价与激励机制,为各项改革与创新的有序推进提供保障。
2.3.2 创新实施(30分)
整合优化服务链条与资源,创新工作思路、机制、手段与方法,在提升城市空间质量、精细化城市管理、创新服务模式、可持续发展等重点领域或薄弱环节上取得突破,对创新成果采取标准化、知识产权转化等方式加以固化、复制、推广和应用,促进创新成效最大化。
3 高绩效结果(250分)
说 明:组织(项目)在关键领域的绩效水平,包括高标准定位结果、高质量运营结果以及创新与示范结果。组织(项目)应提供现有水平以及与预定目标的达标结果数据,适用时还需提供必要的趋势、与同类标杆和提供类似产品/服务组织的比较性数据,并概述示范引领作用。
要 点:
3.1 高标准定位结果(90分)
组织(项目)的领导力以及规划(计划)目标达成的结果。
3.1.1 领导力结果(40分)
组织(项目)在守法合规治理、行业地位以及团队建设方面的结果。
3.1.2 规划达成结果(50分)
组织(项目)达成预定规划(计划)目标的结果以及创造的环境效益、社会效益、经济效益。
3.2 高质量运营结果(80分)
组织(项目)所提供城市建设管理产品/服务的质量水平与公众感知程度。
3.2.1 产品/服务水平(50分)
组织(项目)在所提供城市建设管理产品/服务质量、服务效率关键测量项目或关键指标上的结果,以及标杆/同业对比的结果。
3.2.2 顾客/公众满意(30分)
在体现顾客/公众/相关方的获得感、幸福感和安全感的关键测量项目或关键指标上,当前水平、发展趋势以及对标省内、国内、国际先进的结果;在解决群众关心、社会关注的重点难点问题,促进深圳城市环境优化和生活质量改善等方面的结果。
3.3 创新与示范结果(80分)
促进城市建设管理领域创新变革并发挥出显著示范带动作用的情况。
3.3.1 创新成果(40分)
组织(项目)推动城市建设管理重点领域改革突破,形成引领性、代表性成果的情况。
3.3.2 示范效应(40分)
组织(项目)提炼形成具有典型意义、可复制推广、便于操作实施的城市建设管理方面的经验成果。
五、评审细则
评审细则对应标准列出了三个评价类目及基本要求、总体要求以及要点指引,代表了组织(项目)管理运营在广度、深度上的不同层次。基本要求是每个类目的核心主题,总体要求是核心主题展开的主要内容,要点指引提供了更细致的观察点,根据组织(项目)的发展水平(成熟度),评价在相应的层面上展开。由于细则是开放而非限定性的,故评审员在实际操作中,仍需遵循统一性和灵活性相结合的原则,综合各层次要求、彼此间的联系及组织(项目)的特性加以评判,更深入地满足评价要求能得到更高的成熟度评分。
细则是由“过程(活动)”要求和“结果(绩效)”要求组成。“过程”类目包括“高标准定位”和“高质量运营”,其要点体现了基于行动的学习创新,评审时可重点参考但不局限于所列内容,鼓励组织以更具创新性、适宜性的方法来满足要求,提供更多、更详实、更有力的佐证材料,便于评审员做出判断。
“结果”类要点检查组织(项目)在关键领域的绩效情况,包括高标准定位结果、高质量运营结果以及创新与示范的结果,应注意细则中给出的绩效指标均为例举,其并非限定性的,组织应提供现有水平、必要的趋势数据、与同类标杆和竞争对手或提供类似产品/服务的组织的比较性数据,以及与预定目标指标相比达成情况的结果数据;项目应提供现有水平以及与预定目标指标相比达成情况的结果数据,适用时还需提供必要的趋势和对比数据,应注意常规行业通用指标是必不可少的。更充分、更有代表性的指标,以及更好的结果、趋势及比较数据有助于更准确的评价。
评审应具备系统的思路。首先,标准的三个类目相互关联是有机的整体,系统的思路意味着要从全局和整体出发,针对评审对象的具体情况判断运作的整体有效性,包括取得良好的整体结果。同时,系统的思路还包括针对评价要求能采用系统的方法,即建立了可重复的评价、改进、学习、共享的机制并可实现持续优化。

附录一
评 分 指 引
1、评分原则
评分采用成熟度评价方法,包括过程(行动)和结果(绩效)两个评价维度。组织(项目)的过程评价,鼓励组织(项目)采用先进的管理理念、方法、模式,满足评价要求,从而得到更高的成熟度评分。组织(项目)在关键领域的绩效水平,包括高标准定位结果、高质量运营结果以及创新与示范的结果,适用结果要素评分方法。组织应提供现有水平、必要的趋势数据、与同类标杆和竞争对手或提供类似产品/服务的组织的比较性数据,以及与预定目标指标相比达成情况的结果数据;项目应提供现有水平以及与预定目标指标相比达成情况的结果数据,适用时还需提供必要的趋势和对比数据。
2、评分指南
过程评分指南
结果评分指南

附录二
关 键 术 语
新发展理念(new development concept)
新时代中国特色社会主义发展理念为创新、协调、绿色、开放、共享,是党的十八大以来党中央治国理政的重要理念。创新发展重在解决发展动力问题,协调发展重在解决发展不平衡问题,绿色发展重在解决人与自然不和谐问题,开放发展重在解决发展的内外联动问题,共享发展重在解决公平正义问题。创新是引领发展的第一动力,发展动力决定发展速度、效能、可持续性,必须把创新摆在第一位,着力实施创新驱动发展战略,统筹兼顾其他四大理念,增强发展的整体性协调性,推进人与自然和谐共生,形成对外开放新体制,践行以人民为中心的发展思想。
高质量发展(high quality development)
中国共产党第十九次全国代表大会提出,我国经济发展已由高速增长阶段转向高质量发展阶段,要着力解决好发展不平衡不充分的问题,大力提升发展质量和效益,必须坚持质量第一、效益优先,以供给侧结构性改革为主线,推动经济发展质量变革、效率变革、动力变革。推动高质量发展作为国家发展战略,是当前和今后一个时期确定发展思路、制定经济政策、实施宏观调控的根本要求。
深圳质量(quality Shenzhen)
新时期深圳经济特区为推动改革再出发所提出的新理念,本质要求是践行“创新、协调、绿色、开发、共享”新发展理念,价值取向是质量第一、效益优先,关键路径是推进深圳质量、深圳标准、深圳品牌、深圳设计、深圳信誉“五位一体”建设,主攻方向是实现质量变革、效率变革、动力变革,发展目标是实现经济更有效益、社会更为和谐、文化更具品位、城市更富魅力、生态更加美好,政府服务更趋高效。
组 织(organization)
指依法登记注册并开展经济社会活动的实体,包括国家机关、企事业单位、群众团体、社会组织等。
项 目(project)
指为创造独特的产品、服务或成果而进行的临时性工作,可以为工程、计划、活动、课题、专项工作等形式。
PDCA 循环(PDCA Cycle)
组织为实现持续改进而必须经过的包括四个阶段的循环周期,戴明(Deming)将之描述成:计划(立项阶段)、实施(执行阶段)、检查(控制阶段)和处理(采取行动、修改和更正阶段)。该循环强调改进方案必须从细致的计划开始,必须产生有效的行动,经过检查并不停地进行调整更正,然后一定要在持续的循环中再次仔细地进行规划。
使 命(mission)
使命描述的是组织要为其利益相关者谋取得结果。公共服务组织的使命来自公共政策和/或法定命令。使命是组织“存在的理由”。组织的愿景会阐明使命中所罗列的组织想要实现的终极目标,并转化成战略和经营目标。
愿 景(vision)
组织所追求的未来状态。愿景描述了组织正在向何处去,希望未来成为什么或被视为什么。
价值观(values)
组织所崇尚文化的核心,是组织行为的基本原则。价值观适当地支持并引导着每一位员工做决定,帮助组织实现其使命,达成其愿景。
公 众(public)
公众指政府服务指向的社会主体,可能包括特定服务对象,也可能包括公民、企业法人以及各种社会组织。
运营系统(operation system)
运营系统是一个整体,涉及到过程(流程)、组织架构、参与的人员、信息和技术、关键供应商和合作伙伴等相关方,通过对内外部资源的协调进行生产、服务与运营。
创 新(innovation)
为了改进服务、过程或组织有效性以及为相关方创造新的价值而进行的有意义的改变。
利益相关方(stakeholders)
利益相关方是组织的行为和业绩所影响和关联的群体,顾客公众是组织的服务对象,利益相关方是支持帮助组织向顾客公众提供优质服务的群体。
量化管理(quantitative management)
是一种从目标出发,使用科学、量化的手段进行组织体系设计和为具体工作建立标准的理论。



